Dernière mise à jour le 02/03/2026
LOLISTREL CONTINU 100 microgrammes/20 microgrammes, comprimé enrobé
Ce médicament n'est ou ne sera bientôt plus disponible sur le marché.
Si vous prenez actuellement ce médicament, il vous est recommandé d'en parler avec votre médecin
ou avec votre pharmacien qui pourra vous orienter vers un autre traitement.
Indications thérapeutiques
Classe pharmacothérapeutique : contraceptifs hormonaux pour usage systémique, progestatifs et œstrogènes, associations fixes - code ATC : G03AA07.
Chacun des 21 comprimés roses contient une faible quantité de deux hormones féminines différentes, appelées lévonorgestrel et éthinylestradiol.
Les 7 comprimés jaunes ne contiennent aucune substance active et sont appelés des comprimés placebo.
Les contraceptifs oraux qui contiennent deux substances à activité hormonale sont appelés contraceptifs oraux « combinés ». LOLISTREL CONTINU 100 microgrammes / 20 microgrammes, comprimé enrobé est appelé « pilule contraceptive faiblement dosée » étant donné qu’elle ne contient que de faibles quantités d’hormones. Les hormones préviennent la libération d’un ovule par vos ovaires pour éviter une grossesse.
LOLISTREL CONTINU 100 microgrammes / 20 microgrammes, comprimé enrobé est une pilule à prendre chaque jour pendant 28 jours.
Service médical rendu (SMR)
Les libellés affichés ci-dessous ne sont que des résumés ou extraits issus des avis rendus par la Commission de la Transparence. Seul l'avis complet de la Commission de la Transparence fait référence.
Cet avis est consultable à partir du lien `Avis du jj/mm/aaaa` ou encore sur demande auprès de la HAS (plus d'informations dans l'aide). Les avis et synthèses d'avis contiennent un paragraphe sur la place du médicament dans la stratégie thérapeutique.
| Valeur du SMR | Avis | Motif de l'évaluation | Résumé de l'avis |
|---|---|---|---|
| Important | Avis du 13/06/2018 | Inscription (CT) | Le service médical rendu par LOLISTREL CONTINU 100µg/20µg est important dans l’indication de l’AMM. |
Amélioration du service médical rendu (ASMR)
Les libellés affichés ci-dessous ne sont que des résumés ou extraits issus des avis rendus par la Commission de la Transparence. Seul l'avis complet de la Commission de la Transparence fait référence.
Cet avis est consultable à partir du lien `Avis du jj/mm/aaaa` ou encore sur demande auprés de la HAS (plus d'informations dans l'aide). Les avis et synthéses d'avis contiennent un paragraphe sur la place du médicament dans la stratégie thérapeutique.
| Valeur de l'ASMR | Avis | Motif de l'évaluation | Résumé de l'avis |
|---|---|---|---|
| V (Inexistant) | Avis du 13/06/2018 | Inscription (CT) | Ces spécialités sont des compléments de gamme qui n’apportent pas d’amélioration du service médical rendu (ASMR V) par rapport aux présentations déjà inscrites. |
ANSM - Mis à jour le : 22/09/2025
LOLISTREL CONTINU 100 microgrammes / 20 microgrammes, comprimé enrobé
2. COMPOSITION QUALITATIVE ET QUANTITATIVE
Comprimés roses (comprimés actifs) :
Chaque comprimé enrobé contient 100 microgrammes de lévonorgestrel et 20 microgrammes d’éthinylestradiol.
Excipients à effet notoire : chaque comprimé enrobé contient environ 48 mg de lactose monohydraté et 14 mg de saccharose.
Comprimés jaunes (comprimés placebo) :
Les comprimés enrobés jaunes ne contiennent pas de substances actives.
Excipients à effet notoire : chaque comprimé enrobé placebo contient environ 53 mg de lactose monohydraté et 14 mg de saccharose.
Pour la liste complète des excipients, voir rubrique 6.1.
Comprimés actifs :
Comprimé enrobé rose, rond, biconvexe, lisse sur les deux faces, d’un diamètre d’environ 5,6 mm.
Comprimés placebo :
Comprimé dragéifié jaune, rond, biconvexe, d’un diamètre d’environ 5,6 mm.
4.1. Indications thérapeutiques
La décision de prescrire LOLISTREL CONTINU 100 microgrammes / 20 microgrammes, comprimé enrobé doit être prise en tenant compte des facteurs de risque de la patiente, notamment ses facteurs de risque de thrombo-embolie veineuse (TEV), ainsi que du risque de TEV associé à LOLISTREL CONTINU 100 microgrammes / 20 microgrammes, comprimé enrobé en comparaison aux autres CHC (Contraceptifs Hormonaux Combinés) (voir rubriques 4.3 et 4.4).
4.2. Posologie et mode d'administration
Comment prendre LOLISTREL CONTINU 100 microgrammes / 20 microgrammes, comprimé enrobé :
Les comprimés doivent être pris par voie orale dans l’ordre indiqué sur la plaquette à peu près à la même heure chaque jour, avec un peu de liquide si nécessaire.
Les comprimés doivent être pris chaque jour pendant 28 jours consécutifs. Chaque plaquette suivante doit être commencée le jour suivant la prise du dernier comprimé de la plaquette précédente. Une hémorragie de privation débute généralement 2 ou 3 jours après avoir commencé la rangée des comprimés placebo (dernière rangée) et il est possible qu'elle ne soit pas terminée au moment d'entamer la plaquette suivante.
Comment commencer LOLISTREL CONTINU 100 microgrammes / 20 microgrammes, comprimé enrobé :
· Absence de contraception hormonale antérieure (le mois précédent)
La prise des comprimés doit débuter le premier jour du cycle naturel de la femme (= le premier jour des règles).
Elle peut éventuellement débuter entre le deuxième et le cinquième jour mais, dans ce cas, une méthode contraceptive mécanique supplémentaire est recommandée au cours des 7 premiers jours du premier cycle.
· Relais d'un autre contraceptif hormonal combiné (contraceptif oral combiné (COC), anneau vaginal, dispositif transdermique)
La femme doit commencer à prendre LOLISTREL CONTINU 100 microgrammes / 20 microgrammes, comprimé enrobé le jour suivant la prise du dernier comprimé actif du COC précédent ou au plus tard le jour suivant la période habituelle sans comprimé ou le jour suivant le dernier comprimé placebo du COC précédent.
Dans le cas de l'anneau vaginal ou du dispositif transdermique, la femme doit commencer LOLISTREL CONTINU 100 microgrammes / 20 microgrammes, comprimé enrobé le jour du retrait ou au plus tard le jour prévu pour l'application du nouveau dispositif ou du nouvel anneau.
· Relais d’une contraception progestative seule (pilule microdosée, forme injectable, implant) ou d’un système intra-utérin (SIU) contenant un progestatif
La femme peut débuter LOLISTREL CONTINU 100 microgrammes / 20 microgrammes, comprimé enrobé à n'importe quel moment à partir d'une pilule microdosée (pour un implant ou un DIU, le jour de son retrait, pour un contraceptif injectable, le jour où l'injection suivante aurait dû avoir lieu), mais il convient dans tous les cas de lui conseiller d'utiliser une méthode contraceptive supplémentaire mécanique pendant les 7 premiers jours de la prise des comprimés.
· Après une interruption de grossesse du premier trimestre
La femme peut commencer à prendre les comprimés immédiatement. Dans ce cas, il ne sera pas nécessaire de prendre des mesures contraceptives complémentaires.
· Après un accouchement ou une interruption de grossesse du deuxième trimestre
Il sera conseillé aux femmes de ne commencer une contraception qu'après 21 à 28 jours après l’accouchement ou l’interruption de grossesse du deuxième trimestre. Si cette contraception est démarrée plus tardivement, une méthode de contraception mécanique complémentaire doit être utilisée pendant les 7 premiers jours de traitement. Cependant, si des rapports sexuels ont déjà eu lieu, il convient de s'assurer de l'absence de grossesse avant le début de la prise du contraceptif oral estroprogestatif ou d'attendre les premières règles.
En cas d'allaitement, voir rubrique 4.6.
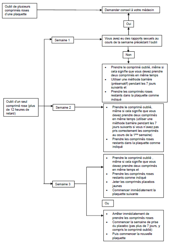
Conduite à tenir en cas d'oubli d'un ou plusieurs comprimés :
Les sept derniers comprimés de la plaquette sont des comprimés placebo. L’oubli d’un de ces comprimés n’a pas d’effet sur l’efficacité de LOLISTREL CONTINU 100 microgrammes / 20 microgrammes, comprimé enrobé.
Cependant, les comprimés oubliés doivent être jetés pour éviter toute prolongation non intentionnelle de la période sous placebo.
Les conseils suivants s’appliquent uniquement en cas d’oubli de comprimés actifs (les 21 premiers comprimés).
LOLISTREL CONTINU 100 microgrammes / 20 microgrammes, comprimé enrobé contient une dose très faible des deux hormones et, en conséquence, la marge d’efficacité contraceptive est étroite si une pilule est omise.
Un retard de moins de 12 heures dans la prise d'un comprimé ne modifie pas l’efficacité contraceptive. La femme doit prendre le comprimé dès qu'elle y pense ; les comprimés restants seront pris comme d'habitude.
Si le retard est supérieur à 12 heures, la sécurité contraceptive peut être diminuée. En cas d'oubli de comprimés, les deux règles suivantes doivent être connues car nécessaires pour choisir la conduite à tenir :
1. L’intervalle entre 2 plaquettes de comprimés actifs ne doit jamais dépasser 7 jours ;
2. Sept jours de prise ininterrompue du traitement sont nécessaires afin d’obtenir une inhibition correcte de l'axe hypothalamo-hypophyso-ovarien.
En conséquence, les conseils suivants pourront être donnés dans le cadre de la pratique quotidienne.
Semaine 1
La femme prendra le dernier comprimé oublié dès qu’elle y pense, même si cela veut dire qu’elle doit prendre 2 comprimés en même temps. Elle continuera ensuite à prendre les comprimés suivants à l’heure habituelle. Elle devra aussi utiliser simultanément une contraception mécanique complémentaire (par exemple, un préservatif) pendant les 7 jours suivants. En cas de rapports sexuels au cours des 7 jours qui précèdent, la possibilité d’une grossesse doit être envisagée. Le risque de grossesse est d'autant plus élevé que le nombre de comprimés oubliés est important ou que la date de l'oubli est proche du début de la prise des comprimés placebo.
Semaine 2
La femme doit prendre le dernier comprimé oublié dès qu'elle s'en rend compte, même si cela implique de prendre deux comprimés en même temps. Elle continuera ensuite à prendre les comprimés suivants à l'heure habituelle. Si la femme a correctement pris ses comprimés au cours des 7 jours qui précèdent le premier comprimé oublié, aucune mesure contraceptive supplémentaire n'est nécessaire. Si elle n'a pas correctement pris ses comprimés ou si elle a oublié de prendre plusieurs comprimés, il faut recommander des précautions contraceptives supplémentaires pendant les 7 jours qui suivent.
Semaine 3
Le risque de moindre fiabilité contraceptive est important parce que l'on se rapproche de la période de 7 jours de prise des comprimés placebo. Toutefois, il est possible d’empêcher la réduction de l’efficacité contraceptive en modulant la prise de comprimés. Il ne sera donc pas nécessaire de prendre des mesures contraceptives complémentaires si l’on suit l’une des alternatives ci-dessous, à condition que tous les comprimés aient été pris correctement pendant les 7 jours qui précèdent le premier comprimé oublié. Toutefois, si cela n’est pas le cas, il sera recommandé à la femme de suivre la première des deux alternatives et d’utiliser simultanément une autre méthode de contraception pendant les 7 jours suivants.
1. La femme prendra le dernier comprimé oublié dès qu’elle y pense, même si cela veut dire qu’elle doit prendre 2 comprimés en même temps. Elle continuera ensuite à prendre les comprimés suivants à l’heure habituelle, jusqu’à avoir terminé les comprimés actifs de la plaquette. Les sept comprimés placebo ne doivent pas être pris. La plaquette suivante doit être commencée immédiatement après avoir pris le dernier comprimé actif. L’apparition d’une hémorragie de privation avant la fin des comprimés actifs de la deuxième plaquette est peu probable mais des spottings (gouttes ou taches de sang) ou des métrorragies sont possibles pendant la durée de prise des comprimés.
2. Il pourra aussi être conseillé à la femme d’arrêter de prendre les comprimés actifs de la plaquette en cours. Dans ce cas, elle devra prendre les comprimés placebo pendant 7 jours maximum, incluant le nombre de jours où elle a oublié de prendre les comprimés actifs, et elle commencera ensuite la plaquette suivante.
Si la femme a oublié plusieurs comprimés et ne présente pas d'hémorragie de privation pendant la phase d'arrêt sans comprimés, il convient d'envisager l'éventualité d'une grossesse.
Conseils en cas de troubles gastro-intestinaux
En cas de symptômes gastro-intestinaux sévères, une absorption incomplète des principes actifs est possible et des mesures contraceptives supplémentaires doivent donc être prises.
Si des vomissements ou une diarrhée sévère surviennent dans les 3 à 4 heures qui suivent la prise d'un comprimé, la femme doit appliquer les conseils donnés en cas d'oubli d'un comprimé. Si la femme ne veut pas changer son programme normal de comprimés, elle doit prendre les comprimés supplémentaires dans une autre plaquette. Si plus de 12 heures se sont écoulées, la femme doit appliquer les conseils donnés pour les comprimés oubliés tels que donnés dans la rubrique 4.2 « Conduite à tenir en cas d’oubli d’un ou plusieurs comprimés ».
Si la femme ne veut pas changer son programme normal de comprimés, elle doit prendre les comprimés supplémentaires dans une autre plaquette.
En cas de symptômes gastro-intestinaux persistants ou récurrents, des mesures contraceptives supplémentaires doivent être prises et le médecin doit en être informé.
Comment changer le premier jour ou retarder les règles ?
Pour retarder la survenue des règles, la femme doit commencer une nouvelle plaquette de LOLISTREL CONTINU 100 microgrammes / 20 microgrammes, comprimé enrobé immédiatement après avoir terminé les comprimés actifs de la plaquette précédente, sans interruption. Les règles peuvent être retardées aussi longtemps qu'on le souhaite, mais jamais au-delà de la fin de la seconde plaquette. Au cours de cette période, la femme peut présenter des métrorragies ou des spottings. LOLISTREL CONTINU 100 microgrammes / 20 microgrammes, comprimé enrobé peut ensuite être repris de façon régulière après la période habituelle de 7 jours de comprimés placebo.
Si la femme veut modifier le premier jour de ses règles pour un autre jour de la semaine, on peut conseiller à la femme de raccourcir la prochaine période de comprimés placebo du nombre de jours souhaités. Plus on raccourcit la phase de placebo, plus le risque d'absence d'hémorragie de privation augmente et plus la femme risque de présenter une métrorragie ou un spotting pendant l'utilisation de la plaquette suivante (exactement comme lorsque l'on cherche à retarder les règles).
Population pédiatrique
LOLISTREL CONTINU 100 microgrammes / 20 microgrammes, comprimé enrobé est seulement indiqué après l’apparition des premières règles.
Personnes âgées
LOLISTREL CONTINU 100 microgrammes / 20 microgrammes, comprimé enrobé n’est pas indiqué après la ménopause.
Insuffisance hépatique
LOLISTREL CONTINU 100 microgrammes / 20 microgrammes, comprimé enrobé est contre-indiqué chez les femmes ayant des maladies sévères du foie. Voir également la rubrique 4.3.
Insuffisance rénale
LOLISTREL CONTINU 100 microgrammes / 20 microgrammes, comprimé enrobé n’a pas été spécifiquement étudié chez les patients insuffisants rénaux. Les données disponibles ne suggèrent pas un changement de traitement dans cette population.
Mode d’administration
Voie orale.
Hypersensibilité aux substances actives ou à l’un des excipients mentionnés à la rubrique 6.1.
Les contraceptifs hormonaux de type combiné (CHC) ne doivent pas être utilisés dans les conditions suivantes. En cas d'apparition d'une des affections suivantes pour la première fois pendant la prise d'un contraceptif hormonal de type combiné, l'utilisation du médicament doit cesser immédiatement.
Présence ou risque de thrombo-embolie veineuse (TEV) :
· Thrombo-embolie veineuse – présence de TEV (patiente traitée par des anticoagulants) ou antécédents de TEV (p. ex. thrombose veineuse profonde [TVP] ou embolie pulmonaire [EP]) ;
· Prédisposition connue, héréditaire ou acquise, à la thrombo-embolie veineuse, telle qu’une résistance à la protéine C activée (PCa) (y compris une mutation du facteur V de Leiden), un déficit en antithrombine III, un déficit en protéine C, un déficit en protéine S ;
· Intervention chirurgicale majeure avec immobilisation prolongée (voir rubrique 4.4) ;
· Risque élevé de thrombo-embolie veineuse dû à la présence de multiples facteurs de risque (voir rubrique 4.4).
Présence ou risque de thrombo-embolie artérielle (TEA) :
· Thrombo-embolie artérielle - présence ou antécédents de thrombo-embolie artérielle (p. ex. infarctus du myocarde [IM]) ou de prodromes (p. ex. angine de poitrine) ;
· Affection cérébrovasculaire - présence ou antécédents d’accident vasculaire cérébral (AVC) ou de prodromes (p. ex. accident ischémique transitoire [AIT]) ;
· Prédisposition connue, héréditaire ou acquise, à la thrombo-embolie artérielle, telle qu’une hyperhomocystéinémie ou la présence d’anticorps antiphospholipides (anticorps anticardiolipine, anticoagulant lupique) ;
· Antécédents de migraine avec signes neurologiques focaux ;
· Risque élevé de thrombo-embolie artérielle dû à la présence de multiples facteurs de risque (voir rubrique 4.4) ou d’un facteur de risque sévère tel que :
o diabète avec symptômes vasculaires,
o hypertension artérielle sévère,
o dyslipoprotéinémie sévère ;
· Affection hépatique sévère ou antécédent d'affection hépatique sévère, en l'absence de normalisation des tests fonctionnels hépatiques ;
· Présence ou antécédents de tumeur hépatique, bénigne ou maligne ;
· Tumeur maligne hormono-dépendante, diagnostiquée ou suspectée (par exemple, des organes génitaux ou des seins) ;
· Hémorragie vaginale non diagnostiquée ;
· Aménorrhée d'étiologie inconnue.
LOLISTREL CONTINU 100 microgrammes / 20 microgrammes, comprimé enrobé est contre-indiqué en administration concomitante avec des médicaments contenant ombitasvir/paritaprévir/ritonavir et dasabuvir, ou médicaments contenant glécaprévir/pibrentasvir ou sofosbuvir/velpatasvir/voxilaprévir (voir rubrique 4.5).
4.4. Mises en garde spéciales et précautions d'emploi
En présence de l'une des pathologies ou de l'un des facteurs de risque mentionnés ci-dessous, les bénéfices liés à l'utilisation de LOLISTREL CONTINU 100 microgrammes / 20 microgrammes, comprimé enrobé doivent faire l'objet d'une discussion avec la femme.
Si l'une de ces pathologies ou l'un de ces facteurs de risque s'aggrave ou apparaît pour la première fois, la patiente doit prendre contact avec son médecin, qui décidera alors s'il convient de cesser ou non d'utiliser LOLISTREL CONTINU 100 microgrammes / 20 microgrammes, comprimé enrobé.
Troubles vasculaires
Risque de thrombo-embolie veineuse (TEV)
Le risque de TEV est augmenté chez les femmes qui utilisent un contraceptif hormonal combiné (CHC) en comparaison aux femmes qui n’en utilisent pas. Les produits qui contiennent du lévonorgestrel (y compris LOLISTREL CONTINU 100 microgrammes / 20 microgrammes, comprimé enrobé), du norgestimate ou de la noréthistérone sont associés au risque le plus faible de TEV. La décision d’utiliser LOLISTREL CONTINU 100 microgrammes / 20 microgrammes, comprimé enrobé doit être prise uniquement après concertation avec la patiente afin de s’assurer qu’elle comprend le risque de TEV associé à LOLISTREL CONTINU 100 microgrammes / 20 microgrammes, comprimé enrobé, l’influence de ses facteurs de risque actuels sur ce risque et le fait que le risque de TEV est maximal pendant la première année d’utilisation. Certaines données indiquent également une augmentation du risque lors de la reprise d’un CHC après une interruption de 4 semaines ou plus.
Parmi les femmes qui n’utilisent pas de CHC et qui ne sont pas enceintes, environ 2 sur 10 000 développeront une TEV sur une période d’un an. Cependant, chez une femme donnée, le risque peut être considérablement plus élevé, selon les facteurs de risque qu’elle présente (voir ci-dessous).
On estime que sur 10 000 femmes qui utilisent un CHC contenant du lévonorgestrel, environ 61 développeront une TEV sur une période d’un an.
(1)Point central de l’intervalle de 5-7 pour 10 000 années-femmes sur la base d’un risque relatif, pour les CHC contenant du lévonorgestrel par rapport à la non-utilisation d’un CHC, d’environ 2,3 à 3,6
Ce nombre de TEV par année est inférieur à celui attendu pendant la grossesse ou en période post-partum.
La TEV peut être fatale dans 1 à 2 % des cas.
Nombre de cas de TEV pour 10 000 femmes sur une période d’un an
|
|
De façon extrêmement rare, des cas de thrombose ont été signalés chez des utilisatrices de CHC dans d’autres vaisseaux sanguins (p. ex. les veines et artères hépatiques, mésentériques, rénales ou rétiniennes).
Facteurs de risque de TEV
Le risque de complications thrombo-emboliques veineuses chez les utilisatrices de CHC peut être considérablement accru si d’autres facteurs de risque sont présents, en particulier si ceux-ci sont multiples (voir le tableau ci-dessous).
LOLISTREL CONTINU 100 microgrammes / 20 microgrammes, comprimé enrobé est contre-indiqué chez les femmes présentant de multiples facteurs de risque, ceux-ci les exposant à un risque élevé de thrombose veineuse (voir rubrique 4.3). Lorsqu’une femme présente plus d’un facteur de risque, il est possible que l’augmentation du risque soit supérieure à la somme des risques associés à chaque facteur pris individuellement – dans ce cas, son risque global de TEV doit être pris en compte. Si le rapport bénéfice/risque est jugé défavorable, le CHC ne doit pas être prescrit (voir rubrique 4.3).
Tableau : Facteurs de risque de TEV
|
Facteur de risque |
Commentaire |
|
Obésité (indice de masse corporelle supérieur à 30 kg/m²) |
L’élévation de l’IMC augmente considérablement le risque. Cela est particulièrement important à prendre en compte si d’autres facteurs de risque sont présents. |
|
Immobilisation prolongée, intervention chirurgicale majeure, toute intervention chirurgicale sur les jambes ou le bassin, neurochirurgie ou traumatisme majeur Remarque : l’immobilisation temporaire, y compris les trajets aériens >4 heures, peut également constituer un facteur de risque de TEV, en particulier chez les femmes présentant d’autres facteurs de risque |
Dans ces situations, il est conseillé de suspendre l’utilisation de la pilule (au moins quatre semaines à l’avance en cas de chirurgie programmée) et de ne reprendre le CHC que deux semaines au moins après la complète remobilisation. Une autre méthode de contraception doit être utilisée afin d’éviter une grossesse non désirée. Un traitement antithrombotique devra être envisagé si LOLISTREL CONTINU 100 microgrammes / 20 microgrammes, comprimé enrobé n’a pas été interrompu à l’avance. |
|
Antécédents familiaux (thrombo-embolie veineuse survenue dans la fratrie ou chez un parent, en particulier à un âge relativement jeune, c.-à-d. avant 50 ans) |
En cas de prédisposition héréditaire suspectée, la femme devra être adressée à un spécialiste pour avis avant toute décision concernant l’utilisation de CHC |
|
Autres affections médicales associées à la TEV |
Cancer, lupus érythémateux disséminé, syndrome hémolytique et urémique, maladies inflammatoires chroniques intestinales (maladie de Crohn ou rectocolite hémorragique) et drépanocytose |
|
Âge |
En particulier au-delà de 35 ans |
Il n’existe aucun consensus quant au rôle éventuel joué par les varices et les thrombophlébites superficielles dans l’apparition ou la progression d’une thrombose veineuse.
L’augmentation du risque de thrombo-embolie pendant la grossesse, et en particulier pendant les 6 semaines de la période puerpérale, doit être prise en compte (pour des informations concernant « Fertilité, grossesse et allaitement », voir rubrique 4.6).
Symptômes de TEV (thrombose veineuse profonde et embolie pulmonaire)
Les femmes doivent être informées qu’en cas d’apparition de ces symptômes, elles doivent consulter un médecin en urgence et lui indiquer qu’elles utilisent un CHC.
Les symptômes de la thrombose veineuse profonde (TVP) peuvent inclure :
· gonflement unilatéral d’une jambe et/ou d’un pied ou le long d’une veine de la jambe ;
· douleur ou sensibilité dans une jambe pouvant n’être ressentie qu’en position debout ou lors de la marche ;
· sensation de chaleur, rougeur ou changement de la coloration cutanée de la jambe affectée.
Les symptômes de l’embolie pulmonaire (EP) peuvent inclure :
· apparition soudaine et inexpliquée d’un essoufflement ou d’une accélération de la respiration ;
· toux soudaine pouvant être associée à une hémoptysie ;
· douleur thoracique aiguë ;
· étourdissements ou sensations vertigineuses sévères ;
· battements cardiaques rapides ou irréguliers.
Certains de ces symptômes (p. ex. « essoufflement », « toux ») ne sont pas spécifiques et peuvent être interprétés à tort comme des signes d’événements plus fréquents ou moins graves (p. ex., infections respiratoires).
Les autres signes d’une occlusion vasculaire peuvent inclure : douleur soudaine, gonflement et coloration légèrement bleutée d’une extrémité.
Si l’occlusion se produit dans l’œil, les symptômes peuvent débuter sous la forme d’une vision trouble indolore pouvant évoluer vers une perte de la vision. Dans certains cas, la perte de la vision peut survenir presque immédiatement.
Risque de thrombo-embolie artérielle (TEA)
Des études épidémiologiques ont montré une association entre l’utilisation de CHC et l’augmentation du risque de thrombo-embolie artérielle (infarctus du myocarde) ou d’accident cérébrovasculaire (p. ex., accident ischémique transitoire, AVC). Les événements thrombo-emboliques artériels peuvent être fatals.
Facteurs de risque de TEA
Le risque de complications thrombo-emboliques artérielles ou d’accident cérébrovasculaire chez les utilisatrices de CHC augmente avec la présence de facteurs de risque (voir le tableau). LOLISTREL CONTINU 100 microgrammes / 20 microgrammes, comprimé enrobé est contre-indiqué chez les femmes présentant un facteur de risque sévère ou de multiples facteurs de risque de TEA qui les exposent à un risque élevé de thrombose artérielle (voir rubrique 4.3). Lorsqu’une femme présente plus d’un facteur de risque, il est possible que l’augmentation du risque soit supérieure à la somme des risques associés à chaque facteur pris individuellement – dans ce cas, le risque global doit être pris en compte. Si le rapport bénéfice/risque est jugé défavorable, le CHC ne doit pas être prescrit (voir rubrique 4.3).
Tableau : Facteurs de risque de TEA
|
Facteur de risque |
Commentaire |
|
Âge |
En particulier au-delà de 35 ans |
|
Tabagisme |
Il doit être conseillé aux femmes de ne pas fumer si elles souhaitent utiliser un CHC. Il doit être fortement conseillé aux femmes de plus de 35 ans qui continuent de fumer d’utiliser une méthode de contraception différente. |
|
Hypertension artérielle |
|
|
Obésité (indice de masse corporelle supérieur à 30 kg/m2) |
L’élévation de l’IMC augmente considérablement le risque. Cela est particulièrement important à prendre en compte chez les femmes présentant d’autres facteurs de risque. |
|
Antécédents familiaux (thrombo-embolie artérielle survenue dans la fratrie ou chez un parent, en particulier à un âge relativement jeune, c.-à-d. avant 50 ans). |
En cas de prédisposition héréditaire suspectée, la femme devra être adressée à un spécialiste pour avis avant toute décision concernant l’utilisation de CHC. |
|
Migraine |
L’accroissement de la fréquence ou de la sévérité des migraines lors de l’utilisation d’un CHC (qui peut être le prodrome d’un événement cérébrovasculaire) peut constituer un motif d’arrêt immédiat du CHC. |
|
Autres affections médicales associées à des événements indésirables vasculaires. |
Diabète, hyperhomocystéinémie, valvulopathie cardiaque et fibrillation auriculaire, dyslipoprotéinémie et lupus érythémateux disséminé |
Symptômes de TEA
Les femmes doivent être informées qu’en cas d’apparition de ces symptômes, elles doivent consulter un médecin en urgence et lui indiquer qu’elles utilisent un CHC.
Les symptômes d’un accident cérébrovasculaire peuvent inclure :
· apparition soudaine d’un engourdissement ou d’une faiblesse du visage, d’un bras ou d’une jambe, en particulier d’un côté du corps ;
· apparition soudaine de difficultés à marcher, de sensations vertigineuses, d’une perte d’équilibre ou de coordination ;
· apparition soudaine d’une confusion, de difficultés à parler ou à comprendre ;
· apparition soudaine de difficultés à voir d’un œil ou des deux yeux ;
· céphalée soudaine, sévère ou prolongée, sans cause connue ;
· perte de conscience ou évanouissement avec ou sans crise convulsive.
Des symptômes temporaires suggèrent qu’il s’agit d’un accident ischémique transitoire (AIT).
Les symptômes de l’infarctus du myocarde (IM) peuvent inclure :
· douleur, gêne, pression, lourdeur, sensation d’oppression ou d’encombrement dans la poitrine, le bras ou sous le sternum ;
· sensation de gêne irradiant vers le dos, la mâchoire, la gorge, le bras, l’estomac ;
· sensation d’encombrement, d’indigestion ou de suffocation ;
· transpiration, nausées, vomissements ou sensations vertigineuses ;
· faiblesse, anxiété ou essoufflement extrêmes ;
· battements cardiaques rapides ou irréguliers.
Une autre méthode de contraception appropriée doit être instaurée, en raison du potentiel tératogène du traitement anticoagulant (dérivés coumariniques).
o Tumeurs
Un risque accru de cancer du col utérin chez les utilisatrices de COC à long terme a été signalé dans certaines études épidémiologiques, mais on continue à se demander dans quelle mesure cette observation ne serait pas imputable à un biais lié au comportement sexuel et à d'autres facteurs tels que le papillomavirus humain (HPV).
Une méta-analyse de 54 études épidémiologiques a démontré une légère augmentation du risque relatif (RR = 1,24) de cancer du sein chez les femmes utilisant des COC. Cette augmentation du risque disparaît progressivement dans les dix années qui suivent l'arrêt de l'utilisation du COC. Le cancer du sein étant rare chez les femmes de moins de 40 ans, le nombre supérieur de cancers diagnostiqués chez les utilisatrices actuelles ou récentes de COC est faible par rapport au risque global de cancer du sein. Ces études n'apportent aucun élément en faveur d'une relation de causalité. Cette augmentation du risque pourrait être due à un diagnostic plus précoce du cancer du sein chez les utilisatrices de COC, aux effets biologiques de ces contraceptifs ou à une association des deux. Les cancers du sein diagnostiqués chez les utilisatrices de COC ont également tendance à être cliniquement moins avancés que ceux enregistrés chez des patientes n'ayant jamais utilisé de COC.
Quelques rares cas de tumeurs hépatiques bénignes et, encore plus rarement, de tumeurs hépatiques malignes chez les utilisatrices de COC ont été rapportés. Dans quelques cas isolés, ces tumeurs se sont manifestées par des hémorragies intra-abdominales menaçant le pronostic vital. Le diagnostic différentiel doit envisager une tumeur hépatique en cas de douleurs sévères de la partie supérieure de l'abdomen, d'augmentation de volume du foie ou de signes d'hémorragie intra-abdominale chez des patientes sous COC.
o Autres pathologies
Les femmes atteintes d'hypertriglycéridémie ou présentant des antécédents familiaux d'hypertriglycéridémie courent un risque accru de pancréatite lors de l'utilisation de COC.
Bien que de faibles augmentations de la tension artérielle aient été décrites chez un grand nombre de femmes utilisant des COC, les élévations cliniquement significatives sont rares. L'arrêt immédiat des COC n'est justifié que dans ces rares cas. Aucune relation systématique n'a été établie entre l'emploi de COC et une hypertension artérielle clinique.
Toutefois, si l'utilisation de COC chez des femmes hypertendues s'accompagne de valeurs constamment élevées de la pression artérielle ou d'une augmentation significative des chiffres tensionnels ne répondant pas au traitement antihypertenseur, il convient d'arrêter les COC. Le cas échéant, le COC pourra être repris après normalisation des valeurs tensionnelles sous traitement antihypertenseur.
L'apparition ou une aggravation des pathologies suivantes a été décrite tant pendant la grossesse que lors de l'utilisation de COC, sans qu'une corrélation avec ces derniers n'ait été mise en évidence : ictère et/ou prurit associés à une cholestase, lithiases biliaires, porphyrie, lupus érythémateux disséminé, syndrome hémolytico-urémique, chorée de Sydenham, herpès gravidique et hypoacousie par otosclérose.
Les œstrogènes exogènes peuvent déclencher ou aggraver les symptômes d'un angioœdème héréditaire ou acquis.
Des troubles aigus ou chroniques de la fonction hépatique peuvent nécessiter l'abandon de l'utilisation des COC jusqu'à normalisation des paramètres de la fonction hépatique. Une récidive d'un ictère et/ou d'un prurit cholestatique survenu précédemment pendant la grossesse ou lors de l'utilisation antérieure de stéroïdes sexuels nécessite l'abandon des COC.
Bien que les COC soient susceptibles d'exercer un effet sur la résistance périphérique à l'insuline et sur la tolérance au glucose, on ne dispose d'aucune indication de la nécessité de modifier le traitement chez les diabétiques utilisant des contraceptifs oraux combinés faiblement dosés (contenant < 0,05 mg d’éthinylestradiol). Les patientes diabétiques doivent cependant faire l'objet d'un suivi attentif lorsqu'elles utilisent des COC, en particulier lors de l'instauration.
L’état dépressif et la dépression sont des effets indésirables bien connus liés à l’utilisation de contraceptifs hormonaux (voir rubrique 4.8). La dépression peut être grave et constitue un facteur de risque bien connu de comportement suicidaire et de suicide. Il convient de conseiller aux femmes de contacter leur médecin en cas de changements d’humeur et de symptômes dépressifs, y compris peu de temps après le début du traitement.
Une aggravation d'une comitialité, d'une maladie de Crohn et d'une rectocolite hémorragique a été décrite lors de l'utilisation de COC.
Un chloasma peut survenir occasionnellement, en particulier chez les femmes ayant des antécédents de chloasma gravidique. Les femmes qui ont une tendance à cette affection doivent éviter l'exposition au soleil ou aux rayons ultraviolets lorsqu'elles prennent des COC.
Consultation/examen médical
Avant l’instauration ou la reprise d’un traitement par LOLISTREL CONTINU 100 microgrammes/20 microgrammes, comprimé enrobé, une recherche complète des antécédents médicaux (y compris les antécédents familiaux) doit être effectuée et la présence d’une grossesse doit être exclue. La pression artérielle doit être mesurée et un examen physique doit être réalisé, en ayant à l’esprit les contre-indications (voir rubrique 4.3) et les mises en garde (voir rubrique 4.4). Il est important d’attirer l’attention des patientes sur les informations relatives à la thrombose veineuse et artérielle, y compris le risque associé à LOLISTREL CONTINU 100 microgrammes/20 microgrammes, comprimé enrobé comparé à celui associé aux autres CHC, les symptômes de la TEV et de la TEA, les facteurs de risque connus et la conduite à tenir en cas de suspicion de thrombose.
Il doit également être indiqué aux patientes de lire attentivement la notice et de suivre les conseils fournis. La fréquence et la nature des examens doivent être définies sur la base des recommandations en vigueur et adaptées à chaque patiente.
Les patientes doivent être averties que les contraceptifs hormonaux ne protègent pas contre l’infection par le VIH (SIDA) et les autres maladies sexuellement transmissibles.
Réduction d'efficacité
L'efficacité des COC peut être diminuée, par exemple, en cas d'oubli de comprimés actifs (voir rubrique 4.2), de vomissements, de diarrhées ou de l'utilisation concomitante d'autres médicaments (voir rubrique 4.5).
Altération du contrôle du cycle menstruel
Des hémorragies vaginales irrégulières (spottings ou métrorragies) peuvent survenir sous COC, en particulier au cours des premiers mois d'utilisation. Par conséquent, la recherche des causes d'hémorragies irrégulières ne se justifie qu'après une période d'adaptation d'environ trois cycles. Plus de 50 % des utilisatrices de LOLISTREL CONTINU 100 microgrammes / 20 microgrammes, comprimé enrobé ont signalé des saignements (spottings et/ou métrorragies) au cours des 6 premiers mois de traitement.
Si les saignements irréguliers persistent ou se produisent après des cycles jusque-là réguliers, une cause extra-hormonale doit alors être recherchée et des examens diagnostiques appropriés pratiqués afin d'exclure une tumeur maligne ou une grossesse. Ces examens peuvent comporter un curetage.
Chez certaines femmes, il arrive qu'aucune hémorragie de privation ne se produise au cours de l'intervalle sans comprimés actifs. Si le COC a été pris conformément aux directives figurant à la rubrique 4.2, il est peu probable que la femme soit enceinte. Par contre, si le COC n'a pas été pris conformément aux directives avant la première absence d'hémorragie de privation ou si deux hémorragies de privation successives ne se produisent pas, il convient d'exclure une grossesse avant de poursuivre l'utilisation du COC.
Tests de laboratoire
L'utilisation de stéroïdes contraceptifs peut influencer les résultats de certains tests de laboratoire, notamment les paramètres biochimiques du foie, de la thyroïde, des glandes surrénales et de la fonction rénale, les taux plasmatiques de protéines (porteuses) (comme la globuline liant les corticoïdes et fractions lipidiques/lipoprotéiques), les paramètres du métabolisme des hydrates de carbone et des paramètres de la coagulation sanguine et de la fibrinolyse. Les modifications restent en général dans les limites de la normale.
LOLISTREL CONTINU 100 microgrammes / 20 microgrammes, comprimé enrobé contient du lactose et du saccharose
Les patientes présentant une intolérance au fructose ou au galactose, un déficit total en lactase, un syndrome de malabsorption du glucose et du galactose ou un déficit en sucrase/isomaltase (maladies héréditaires rares) ne doivent pas prendre ce médicament.
Teneur en sodium
LOLISTREL CONTINU 100 microgrammes / 20 microgrammes, comprimé enrobé contient moins de 1 mmol de sodium (23 mg) par comprimé, c'est-à-dire essentiellement « sans sodium ».
4.5. Interactions avec d'autres médicaments et autres formes d'interactions
Effets d'autres médicaments sur LOLISTREL CONTINU 100 microgrammes / 20 microgrammes, comprimé enrobé
Des interactions peuvent se produire avec des médicaments qui induisent les enzymes microsomales pouvant entraîner une augmentation de la clairance des hormones sexuelles et conduire à la survenue de saignements et/ou à l'échec de la contraception.
Conduite à tenir
L'induction enzymatique peut déjà être observée après quelques jours de traitement. L'induction enzymatique est maximale généralement quelques semaines après le début de la prise. Après la cessation de la thérapie médicamenteuse, l’induction enzymatique peut être maintenue pendant environ 4 semaines.
Traitement à court terme
Les femmes traitées avec des médicaments inducteurs enzymatiques doivent utiliser temporairement une méthode barrière ou une autre méthode de contraception en plus du COC. La méthode barrière doit être utilisée pendant toute la durée du traitement médicamenteux concomitant et pendant 28 jours après son arrêt. Si le traitement médicamenteux va au-delà de la fin des comprimés actifs dans la boîte de COC, les comprimés placebo doivent être jetés et la prochaine boîte de COC doit être démarrée juste après la précédente.
Traitement à long terme
Chez les femmes ayant un traitement à long terme avec des substances actives inductrices enzymatiques au niveau hépatique, une autre méthode de contraception fiable non hormonale est recommandée.
Absorption réduite : les médicaments qui augmentent la motilité gastro-intestinale, comme le métoclopramide, peuvent réduire l’absorption hormonale.
Substances augmentant la clairance du COC (efficacité diminuée du COC par induction enzymatique), par exemple :
Les barbituriques, le bosentan, la carbamazépine, la phénytoïne, la primidone, la rifampicine et les médicaments contre le VIH tels que le ritonavir, la névirapine et l'éfavirenz et peut-être aussi le felbamate, la griséofulvine, l'oxcarbazépine, le topiramate et des produits à base de la plante millepertuis (Hypericum perforatum).
Substances ayant des effets variables sur la clairance du COC :
En cas de co-administration avec les COC, de nombreuses combinaisons d'inhibiteurs de la protéase du VIH et des inhibiteurs non nucléosidiques de la transcriptase inverse, y compris des combinaisons avec des inhibiteurs de VHC, peuvent augmenter ou diminuer les concentrations plasmatiques d'œstrogènes ou progestatifs. L'effet net de ces changements peut être cliniquement pertinent dans certains cas.
Par conséquent, les informations de prescription de médicaments concomitants VIH/VHC doivent être consultées pour identifier les interactions potentielles et les recommandations connexes. En cas de doute, une méthode contraceptive de barrière supplémentaire devrait être utilisée par les femmes sous inhibiteurs de la protéase ou les inhibiteurs non nucléosidiques de la transcriptase inverse.
Substances diminuant la clairance des COC (inhibiteurs enzymatiques) :
La pertinence clinique des interactions potentielles avec les inhibiteurs enzymatiques reste inconnue.
L'administration concomitante d'inhibiteurs puissants du CYP3A4 peut augmenter les concentrations plasmatiques de l'œstrogène ou de la progestérone, ou les deux.
On a montré que des doses d’étoricoxib de 60 à 120 mg/jour peuvent augmenter les concentrations plasmatiques de l'éthinylestradiol respectivement de 1,4 à 1,6 fois, lorsqu'il est pris en association avec un contraceptif hormonal combiné contenant 0,035 mg d'éthinylestradiol.
Interactions pharmacodynamiques
Au cours des essais cliniques menés chez des patients traités pour une infection par le virus de l'hépatite C (VHC) et recevant des médicaments contenant ombitasvir/paritaprevir/ritonavir et dasabuvir, avec ou sans ribavirine, il a été observé des augmentations de transaminase (ALAT) supérieures à 5 fois la limite supérieure de la normale (LSN), significativement plus fréquentes chez les femmes utilisant des médicaments contenant de l'éthinylestradiol, tel que les contraceptifs hormonaux combinés (CHC). De plus, chez des patients traités par le glecaprevir/pibrentasvir ou sofosbuvir/velpatasvir/voxilaprevir, des augmentations des ALAT ont été observées chez les femmes utilisant des médicaments contenant de l'éthinylestradiol tels que les CHC (voir la rubrique 4.3).
Par conséquent, les utilisatrices de LOLISTREL CONTINU 100 microgrammes / 20 microgrammes, comprimé enrobé doivent changer de méthode de contraception (p. ex. contraceptif à base de progestatif seul ou méthodes non hormonales) avant de débuter un traitement avec ces associations de médicaments. LOLISTREL CONTINU 100 microgrammes / 20 microgrammes, comprimé enrobé peut être repris 2 semaines après la fin du traitement avec ces associations de médicaments.
Effets des COC sur d’autres médicaments
La troléandomycine peut augmenter le risque de cholestase intrahépatique lors de l'administration concomitante de contraceptifs oraux œstroprogestatifs.
Les COC peuvent affecter le métabolisme d’autres médicaments. Une augmentation des concentrations plasmatiques de ciclosporine a été rapportée en association avec les COC. Il a été démontré que les COC induisent le métabolisme de la lamotrigine provoquant des concentrations plasmatiques de lamotrigine inférieures aux concentrations thérapeutiques.
Des données cliniques suggèrent que l’éthinylestradiol inhibe la clairance des substrats du CYP1A2 provoquant une augmentation légère (par exemple, théophylline) ou modérée (par exemple, tizanidine) de leur concentration plasmatique.
4.6. Fertilité, grossesse et allaitement
Grossesse
LOLISTREL CONTINU 100 microgrammes / 20 microgrammes, comprimé enrobé n’est pas indiqué pendant la grossesse.
En cas de découverte d’une grossesse pendant la prise de LOLISTREL CONTINU 100 microgrammes / 20 microgrammes, comprimé enrobé, son utilisation devra être immédiatement interrompue.
Néanmoins, la plupart des études épidémiologiques n'ont révélé ni risque accru d'anomalies congénitales chez les enfants nés de mères ayant utilisé des contraceptifs oraux combinés juste avant leur grossesse, ni effets tératogènes lorsque des contraceptifs oraux combinés avaient été pris par erreur au début de la grossesse.
Une augmentation du risque de TEV pendant le post-partum est à prendre en considération lors de la reprise de LOLISTREL CONTINU 100 microgrammes / 20 microgrammes, comprimé enrobé (voir rubriques 4.2 et 4.4).
L'allaitement peut être influencé par les contraceptifs oraux combinés car ils sont susceptibles de réduire la quantité de lait maternel et d'en modifier la composition.
Par conséquent, l'utilisation de contraceptifs oraux combinés est généralement déconseillée aussi longtemps que la mère continue à allaiter. De faibles quantités de stéroïdes contraceptifs et/ou de leurs métabolites peuvent passer dans le lait maternel. Ces quantités peuvent affecter le nourrisson.
4.7. Effets sur l'aptitude à conduire des véhicules et à utiliser des machines
Résumé du profil de sécurité
Les effets indésirables les plus fréquents associés à l'utilisation de LOLISTREL CONTINU 100 microgrammes / 20 microgrammes, comprimé enrobé sont les nausées, douleurs abdominales, prise de poids, céphalées, humeur dépressive, troubles de l’humeur, tension mammaire, douleurs mammaires. Ils ont été rapportés chez ≥1 % à <10 % des utilisatrices.
Les effets indésirables graves sont les thrombo-embolies veineuse et artérielle.
Tableau des effets indésirables
Les effets indésirables sont regroupés selon leur fréquence.
Les fréquences sont définies de la façon suivante :
Fréquent ≥1/100, <1/10
Peu fréquent ≥1/1 000, <1/100
Rare ≥1/10 000, <1/1 000
Fréquence indéterminée (ne peut être estimée sur la base des données disponibles)
Les effets indésirables rapportés chez les utilisatrices de contraceptifs hormonaux combinés dont LOLISTREL CONTINU 100 microgrammes / 20 microgrammes, comprimé enrobé sont :
|
Classe de (MedDRA) |
Fréquent |
Peu fréquent |
Rare |
Fréquence indéterminée (ne peut être estimée sur la base des données disponibles) |
|
Affections du système immunitaire |
|
|
Hypersensibilité |
Aggravation des symptômes d’un angio-œdème héréditaire ou acquis |
|
Troubles du métabolisme et de la nutrition |
|
Rétention hydrique |
|
|
|
Affections psychiatriques |
Humeur dépressive, troubles de l'humeur |
Diminution de la libido |
Augmentation de la libido |
|
|
Affections du système nerveux |
Céphalées |
Migraine |
|
|
|
Affections oculaires |
Intolérance aux lentilles de contact |
|
||
|
Affections vasculaires |
|
|
Thrombo-embolie veineuse (TEV), thrombo-embolie artérielle (TEA) |
|
|
Affections gastro-intestinales |
Nausées, douleurs abdominales |
Vomissements, diarrhée |
|
|
|
Affections de la peau et du tissu sous-cutané |
|
Rash, urticaire |
Érythème nodulaire, érythème polyforme |
|
|
Troubles du système reproducteur et des seins |
Tension mammaire et douleurs mammaires |
Augmentation du volume des seins |
Écoulement mammaire, perte vaginale |
|
|
Investigations |
Prise de poids |
Perte de poids |
|
*Le terme MedDRA le plus approprié (version 12.0) est listé pour décrire certains effets indésirables. Les synonymes ou les affections s'y rapportant ne sont pas listés mais doivent également être pris en considération.
Description de certains effets indésirables particuliers
Une augmentation du risque d'événements thrombotiques et thrombo-emboliques artériels et veineux, incluant l’infarctus du myocarde, l’AVC, les accidents ischémiques transitoires, la thrombose veineuse et l’embolie pulmonaire, a été observée chez les femmes utilisant des CHC ; ceci est abordé plus en détail dans la rubrique 4.4.
Des effets indésirables avec une très basse fréquence ou une apparition retardée des symptômes, considérés comme étant liés au groupe des contraceptifs oraux combinés sont listés ci-dessous (voir aussi rubriques 4.3 et 4.4) :
Tumeurs
· La fréquence de diagnostic de cancer du sein est très légèrement augmentée chez les utilisatrices de COC. Le cancer du sein étant rare chez les femmes de moins de 40 ans, ce nombre supérieur de cas diagnostiqués est faible par rapport au risque global de cancer du sein. On ne sait pas s'il existe une relation de causalité avec les COC. Pour plus d'informations, se reporter aux rubriques 4.3 et 4.4.
· Tumeurs hépatiques (bénignes et malignes).
Autres pathologies
· Augmentation du risque de pancréatite chez les femmes présentant une hypertriglycéridémie.
· Hypertension.
· Survenue ou aggravation de pathologies pour lesquelles l'imputabilité des contraceptifs oraux combinés n'a pas été établie : ictère et/ou prurit associés à une cholestase, lithiases biliaires, porphyrie, lupus érythémateux disséminé, syndrome hémolytico-urémique, chorée de Sydenham, herpès gravidique, hypoacousie par otosclérose.
· Les oestrogènes exogènes peuvent déclencher ou aggraver les symptômes d’un angio-oedème héréditaire ou acquis.
· Troubles de la fonction hépatique.
· Modification de la tolérance au glucose ou effet sur la résistante périphérique à l’insuline.
· Maladie de Crohn, rectocolite hémorragique.
· Chloasma.
Interactions
Une hémorragie de privation et/ou un échec de la contraception peuvent résulter de l’interaction d’autres médicaments (inducteurs enzymatiques) avec les contraceptifs oraux (voir rubrique 4.5).
Déclaration des effets indésirables suspectés
La déclaration des effets indésirables suspectés après autorisation du médicament est importante. Elle permet une surveillance continue du rapport bénéfice/risque du médicament. Les professionnels de santé déclarent tout effet indésirable suspecté via le système national de déclaration : Agence nationale de sécurité du médicament et des produits de santé (ANSM) et réseau des Centres Régionaux de Pharmacovigilance - Site internet : https://signalement.social-sante.gouv.fr.
Il n'existe aucun rapport d'effets indésirables graves associés à un surdosage. Les symptômes susceptibles d'être associés à un surdosage sont des nausées, des vomissements et une hémorragie de privation,. Les hémorragies de privation peuvent même se produire chez les filles avant leurs règles, si elles prennent accidentellement le médicament. Il n'existe pas d'antidote et le traitement est symptomatique.
5. PROPRIETES PHARMACOLOGIQUES
5.1. Propriétés pharmacodynamiques
L'effet contraceptif d'une COC repose sur l'interaction de divers facteurs. Les plus importants sont une inhibition de l'ovulation et des modifications du mucus cervical.
Des essais cliniques ont été réalisés chez un total de 2 498 femmes âgées de 18 à 40 ans. L’indice de Pearl calculé sur la base de ces essais était d’environ 0,69 (intervalle de confiance à 95 % : 0,30 – 1,36) sur un total de 15 026 cycles de traitement.
Les contraceptifs oraux combinés, lorsqu’ils sont pris correctement, ont un taux d’échec d’environ 1 % par an. Le taux d’échec peut augmenter lorsque les pilules sont oubliées ou prises de manière incorrecte.
5.2. Propriétés pharmacocinétiques
Absorption
Après administration orale, le lévonorgestrel est absorbé rapidement et complètement. Des concentrations sériques maximales de l'ordre de 2,3 ng/ml sont atteintes environ 1,3 heure après la prise d'un comprimé de LOLISTREL CONTINU 100 microgrammes / 20 microgrammes, comprimé enrobé. La biodisponibilité est proche de 100 %.
Distribution
Le lévonorgestrel est lié à l'albumine sérique et à la globuline de liaison des hormones sexuelles (SHBG). Seulement 1,1 % de la concentration sérique totale du médicament se trouve sous forme de stéroïde libre, environ 65 % sont spécifiquement liés à la SHBG et environ 35 % sont liés de façon non spécifique à l'albumine. L'augmentation de la concentration de SHBG induite par l'éthinylestradiol influence la distribution relative du lévonorgestrel dans les différentes fractions protéiques. L'induction de la protéine de liaison entraîne une augmentation de la fraction liée à la SHBG et une réduction de la fraction liée à l'albumine. Le volume de distribution apparent du lévonorgestrel est de 129 l après une dose unique.
Biotransformation
Le lévonorgestrel (LNG) est fortement métabolisé. Les principales voies métaboliques sont la réduction du groupe Δ4-3-oxo et des hydroxylations en positions 2a, 1b et 16b, suivie par la conjugaison. De plus, le CYP3A4 est impliqué dans le métabolisme oxydatif du LNG. Néanmoins, des données in vitro suggèrent que cette voie métabolique est moins pertinente que la réduction et la conjugaison.
Sa clairance métabolique du sérum est de l'ordre de 1,0 ml/min/kg.
Élimination
La concentration sérique de lévonorgestrel diminue selon deux phases. La phase terminale se caractérise par une demi-vie d'environ 25 heures.
Le lévonorgestrel n'est pas excrété sous forme non modifiée. Ses métabolites sont excrétés selon un rapport voie urinaire - voie biliaire (fèces) voisin de 1:1. La demi-vie d'excrétion des métabolites est d'environ 1 jour.
État d'équilibre
Lors d'une utilisation continue de LOLISTREL CONTINU 100 microgrammes / 20 microgrammes, comprimé enrobé, les concentrations sériques de lévonorgestrel sont quasiment multipliées par trois, pour atteindre un état d'équilibre au cours de la seconde moitié du cycle de traitement. Les paramètres pharmacocinétiques du lévonorgestrel sont influencés par le taux sérique de SHBG, qui augmente d'un facteur 1,5 à 1,6 lors de l'utilisation d'œstradiol. Par conséquent, la clairance sérique et le volume de distribution sont légèrement plus faibles à l'état d'équilibre (0,7 ml/min/kg et environ 100 l).
ÉTHINYLESTRADIOL
Absorption
Après administration orale, l'éthinylestradiol est absorbé rapidement et complètement. Des concentrations sériques maximales de l'ordre de 50 pg/ml sont atteintes environ 1 à 2 heures après la prise d'un comprimé de LOLISTREL CONTINU 100 microgrammes / 20 microgrammes, comprimé enrobé. Au cours de l'absorption et du métabolisme de premier passage hépatique, l'éthinylestradiol est fortement métabolisé. De ce fait, la biodisponibilité orale moyenne est de l'ordre de 45 % (variation individuelle : environ 20 à 65 %).
Distribution
L'éthinylestradiol est lié en grande partie (environ 98 %), mais de manière non spécifique, à l'albumine sérique et induit une augmentation des concentrations sériques en SHBG. Le volume de distribution apparent de l'éthinylestradiol est de 2,8 à 8,6 l/kg.
Biotransformation
L’éthinylestradiol est sujet à un métabolisme significatif au niveau de l’intestin et du premier passage hépatique.
L'éthinylestradiol et ses métabolites oxydatifs sont essentiellement conjugués au glucuronide ou au sulfate. Sa clairance métabolique du sérum est de 2,3 à 7 ml/min/kg.
In vitro, l’éthinylestradiol est un inhibiteur réversible des CYP2C19, CYP1A1 et CYP1A2, ainsi qu’un inhibiteur des mécanismes basés sur les CYP3A4/5, CYP2C8 et CYP2J2.
Élimination
La concentration sérique d'éthinylestradiol diminue selon deux phases, caractérisées par des demi-vies respectives de l'ordre de 1 heure et de 10 à 20 heures.
L'éthinylestradiol n'est pas excrété sous forme inchangée. Ses métabolites sont excrétés selon un rapport voie urinaire - voie biliaire de 4:6 et leur demi-vie est d'environ 1 jour.
État d'équilibre
La concentration sérique d'éthinylestradiol est quasiment doublée lors d'une utilisation continue de LOLISTREL CONTINU 100 microgrammes / 20 microgrammes, comprimé enrobé. En raison de la demi-vie variable de la phase terminale de sa clairance sérique et de l'administration quotidienne, l'état d'équilibre est atteint au bout d'environ une semaine.
5.3. Données de sécurité préclinique
Il faut néanmoins garder à l'esprit que les stéroïdes sexuels sont susceptibles de favoriser la croissance de certains tissus et de certaines tumeurs hormono-dépendantes.
Comprimés enrobés actifs (roses) :
· Noyau :
o Lactose monohydraté
o Cellulose microcristalline
o Croscarmellose sodique
o Povidone (K-25)
o Stéarate de magnésium
· Enrobage :
o Povidone (K-90)
o Talc
o Glycérol
o Saccharose
o Carbonate de calcium
o Macrogols
o Dioxyde de titane (E171)
o Oxyde de fer rouge (E712)
o Oxyde de fer jaune (E172)
o Cire de carnauba
Comprimés enrobés placebo (jaunes) :
· Noyau :
o Lactose monohydraté
o Amidon de maïs
o Povidone K-25
o Talc
o Stéarate de magnésium
· Enrobage :
o Povidone (K-90)
o Talc
o Glycérol
o Saccharose
o Carbonate de calcium
o Macrogols
o Dioxyde de titane (E171)
o Oxyde de fer jaune (E172)
o Cire de carnauba
2 ans.
6.4. Précautions particulières de conservation
Ce médicament ne nécessite pas de précautions particulières de conservation.
6.5. Nature et contenu de l'emballage extérieur
Plaquettes PVC/PVDC/Aluminium de 28 comprimés, comprenant 21 comprimés actifs et 7 comprimés placebo par plaquette. Chaque plaquette est conditionnée dans un sachet. Une étiquette semainière est fournie pour chaque plaquette.
LOLISTREL CONTINU est disponible en boîtes de 28 ou 84 comprimés.
Présentations :
1 x 28 comprimés enrobés (21 comprimés actifs et 7 comprimés placebo)
3 x 28 comprimés enrobés (21 comprimés actifs et 7 comprimés placebo)
Toutes les présentations peuvent ne pas être commercialisées.
6.6. Précautions particulières d’élimination et de manipulation
Tout médicament non utilisé ou déchet doit être éliminé conformément à la réglementation en vigueur.
7. TITULAIRE DE L’AUTORISATION DE MISE SUR LE MARCHE
1 RUE DE TURIN
69007 LYON
8. NUMERO(S) D’AUTORISATION DE MISE SUR LE MARCHE
· 34009 301 405 6 7 : Comprimés enrobés sous plaquettes (PVC/PVDC/Aluminium). Boîte de 1 plaquette de 28 comprimés (21 comprimés roses et 7 comprimés jaunes)
· 34009 301 405 7 4 : Comprimés enrobés sous plaquettes (PVC/PVDC/Aluminium). Boîte de 3 plaquettes de 28 comprimés (21 comprimés roses et 7 comprimés jaunes)
9. DATE DE PREMIERE AUTORISATION/DE RENOUVELLEMENT DE L’AUTORISATION
[à compléter ultérieurement par le titulaire]
10. DATE DE MISE A JOUR DU TEXTE
[à compléter ultérieurement par le titulaire]
Sans objet.
12. INSTRUCTIONS POUR LA PREPARATION DES RADIOPHARMACEUTIQUES
Liste I.
Ce médicament n'est ou ne sera bientôt plus disponible sur le marché.
Si vous prenez actuellement ce médicament, il vous est recommandé d'en parler avec votre médecin
ou avec votre pharmacien qui pourra vous orienter vers un autre traitement.
ANSM - Mis à jour le : 22/09/2025
LOLISTREL CONTINU 100 microgrammes / 20 microgrammes, comprimé enrobé
Lévonorgestrel/Éthinylestradiol
· Gardez cette notice. Vous pourriez avoir besoin de la relire.
· Si vous avez d’autres questions, interrogez votre médecin, votre pharmacien ou votre infirmier/ère.
· Ce médicament vous a été personnellement prescrit. Ne le donnez pas à d’autres personnes. Il pourrait leur être nocif, même si les signes de leur maladie sont identiques aux vôtres.
· Si vous ressentez un quelconque effet indésirable, parlez-en à votre médecin, votre pharmacien ou votre infirmier/ère. Ceci s’applique aussi à tout effet indésirable qui ne serait pas mentionné dans cette notice. Voir rubrique 4.
Points importants à connaître concernant les contraceptifs hormonaux combinés (CHC) :
· Ils comptent parmi les méthodes de contraception réversibles les plus fiables lorsqu’ils sont utilisés correctement.
· Ils augmentent légèrement le risque de formation d’un caillot sanguin dans les veines et les artères, en particulier pendant la première année de leur utilisation ou lorsque le contraceptif hormonal combiné est repris après une interruption de 4 semaines ou plus.
· Soyez vigilante et consultez votre médecin si vous pensez présenter les symptômes évocateurs d’un caillot sanguin (voir rubrique 2 « Caillots sanguins »).
1. Qu'est-ce que LOLISTREL CONTINU 100 microgrammes / 20 microgrammes, comprimé enrobé et dans quels cas est-il utilisé ?
2. Quelles sont les informations à connaître avant de prendre LOLISTREL CONTINU 100 microgrammes / 20 microgrammes, comprimé enrobé ?
3. Comment prendre LOLISTREL CONTINU 100 microgrammes / 20 microgrammes, comprimé enrobé ?
4. Quels sont les effets indésirables éventuels ?
5. Comment conserver LOLISTREL CONTINU 100 microgrammes / 20 microgrammes, comprimé enrobé ?
6. Contenu de l’emballage et autres informations.
1. QU’EST-CE QUE LOLISTREL CONTINU 100 microgrammes / 20 microgrammes, comprimé enrobé ET DANS QUELS CAS EST-IL UTILISE ?
Classe pharmacothérapeutique : contraceptifs hormonaux pour usage systémique, progestatifs et œstrogènes, associations fixes - code ATC : G03AA07.
Chacun des 21 comprimés roses contient une faible quantité de deux hormones féminines différentes, appelées lévonorgestrel et éthinylestradiol.
Les 7 comprimés jaunes ne contiennent aucune substance active et sont appelés des comprimés placebo.
Les contraceptifs oraux qui contiennent deux substances à activité hormonale sont appelés contraceptifs oraux « combinés ». LOLISTREL CONTINU 100 microgrammes / 20 microgrammes, comprimé enrobé est appelé « pilule contraceptive faiblement dosée » étant donné qu’elle ne contient que de faibles quantités d’hormones. Les hormones préviennent la libération d’un ovule par vos ovaires pour éviter une grossesse.
LOLISTREL CONTINU 100 microgrammes / 20 microgrammes, comprimé enrobé est une pilule à prendre chaque jour pendant 28 jours.
2. QUELLES SONT LES INFORMATIONS A CONNAITRE AVANT DE PRENDRE LOLISTREL CONTINU 100 microgrammes / 20 microgrammes, comprimé enrobé ?
Avant de commencer à utiliser LOLISTREL CONTINU, vous devez lire les informations concernant les caillots sanguins (thrombose) dans la rubrique 2. Il est particulièrement important de lire la description des symptômes d’un caillot sanguin – voir rubrique 2, « Caillots sanguins »).
Avant de commencer un traitement par LOLISTREL CONTINU, un interrogatoire sur vos antécédents médicaux et ceux de vos proches sera effectué par votre médecin. Votre pression artérielle sera mesurée et, selon votre situation personnelle, d'autres examens pourront être demandés.
Cette notice indique les situations dans lesquelles vous devez arrêter de prendre LOLISTREL CONTINU ou les circonstances dans lesquelles l’efficacité contraceptive peut être diminuée. Dans ces cas, vous ne devez pas avoir de rapports sexuels ou alors, vous devez utiliser d'autres méthodes contraceptives non hormonales comme le préservatif ou toute autre barrière mécanique. N'utilisez pas de méthodes naturelles de contraception (mesure de la température, aspect de la glaire cervicale). En effet, ces méthodes peuvent ne pas être fiables car LOLISTREL CONTINU a un effet sur la température corporelle et sur la glaire cervicale.
Comme les autres contraceptifs oraux, LOLISTREL CONTINU ne protège pas contre l’infection par le VIH (SIDA) ni contre les autres maladies sexuellement transmissibles (MST).
Ne prenez jamais LOLISTREL CONTINU 100 microgrammes / 20 microgrammes, comprimé enrobé :
· si vous êtes allergique à l'un des composants de LOLISTREL CONTINU 100 microgrammes / 20 microgrammes, comprimé enrobé, mentionnés à la rubrique 6. Cela peut entraîner des démangeaisons, des éruptions ou un gonflement ;
· si vous avez (ou avez déjà eu) un caillot dans un vaisseau sanguin de vos jambes (thrombose veineuse profonde [TVP]), de vos poumons (embolie pulmonaire [EP]) ou d’autres organes ;
· si vous vous savez atteinte d’un trouble affectant la coagulation sanguine – par exemple, un déficit en protéine C, un déficit en protéine S, un déficit en antithrombine III, une mutation du facteur V de Leiden ou la présence d’anticorps antiphospholipides ;
· si vous devez être opérée ou si vous êtes alitée pendant une durée prolongée (voir la rubrique « Caillots sanguins ») ;
· si vous avez déjà eu une crise cardiaque ou un accident vasculaire cérébral (AVC) ;
· si vous avez (ou avez déjà eu) une angine de poitrine (une maladie provoquant des douleurs intenses dans la poitrine et pouvant être le signe précurseur d’une crise cardiaque) ou un accident ischémique transitoire (AIT - symptômes temporaires d’AVC) ;
· si vous avez l’une des maladies suivantes pouvant augmenter le risque de caillot dans les artères :
o diabète sévère avec atteinte des vaisseaux sanguins,
o pression artérielle très élevée,
o taux très élevé de graisses dans le sang (cholestérol ou triglycérides),
o maladie appelée hyperhomocystéinémie ;
· si vous avez (ou avez déjà eu) des maux de tête intenses avec des symptômes neurologiques tels que des modifications de la vision ou un engourdissement d’une partie quelconque du corps (« migraine avec aura ») ;
· si vous avez (ou avez déjà eu) une affection sévère du foie avec absence de normalisation de votre fonction hépatique ;
· si vous avez (ou avez déjà eu) une tumeur du foie ;
· si vous avez des antécédents ou une suspicion de cancer du sein ou des organes génitaux ;
· si vous avez des saignements vaginaux inexpliqués ;
· si vous souffrez d’hépatite C et que vous prenez des médicaments contenant ombitasvir/paritaprévir/ritonavir, dasabuvir, glécaprévir/pibrentasvir ou sofosbuvir/velpatasvir/ voxilaprévir (voir la rubrique « Autres médicaments et LOLISTREL CONTINU 100 microgrammes / 20 microgrammes, comprimé enrobé »).
Avertissements et précautions
Adressez-vous à votre médecin, pharmacien ou votre infirmier/ère avant de prendre LOLISTREL CONTINU 100 microgrammes / 20 microgrammes, comprimé enrobé.
Dans quels cas devez-vous contacter votre médecin ?
Consultez un médecin de toute urgence
· si vous remarquez de possibles signes d’un caillot sanguin qui pourraient indiquer que vous avez un caillot sanguin dans une jambe (thrombose veineuse profonde), que vous avez un caillot sanguin dans un poumon (embolie pulmonaire) ou que vous faites une crise cardiaque ou un AVC (voir la rubrique « Caillots sanguins » ci-dessous).
Pour la description des symptômes de ces effets indésirables graves, reportez-vous à la rubrique « Comment reconnaître un caillot sanguin ».
Si vous êtes dans l’une des situations suivantes, informez-en votre médecin.
Prévenez votre médecin avant de prendre LOLISTREL CONTINU 100 microgrammes / 20 microgrammes, comprimé enrobé. Dans certaines situations, vous devez être particulièrement prudente pendant que vous utilisez LOLISTREL CONTINU 100 microgrammes / 20 microgrammes, comprimé enrobé ou une autre pilule combinée, et il peut être nécessaire que vous soyez régulièrement suivie par votre médecin.
Si le problème apparaît ou s’aggrave pendant l’utilisation de LOLISTREL CONTINU vous devez également en informer votre médecin.
· en cas de survenue ou antécédent de cancer du sein chez un parent proche.
· si vous avez une affection du foie ou de la vésicule biliaire.
· si vous êtes diabétique.
· en cas de dépression.
· si vous êtes atteinte de la maladie de Crohn ou de rectocolite hémorragique (maladies inflammatoires chroniques des intestins).
· si vous avez un lupus érythémateux disséminé (LED) (une maladie qui affecte votre système de défenses naturelles).
· si vous avez un syndrome hémolytique et urémique (SHU) (un trouble de la coagulation sanguine qui entraîne une défaillance des reins).
· si vous avez une drépanocytose (une maladie héréditaire touchant les globules rouges).
· si vous avez des taux élevés de graisses dans le sang (hypertriglycéridémie) ou des antécédents familiaux de ce trouble. L’hypertriglycéridémie a été associée à une augmentation du risque de pancréatite (inflammation du pancréas).
· si vous devez être opérée ou si vous êtes alitée pendant une durée prolongée (reportez-vous à la rubrique 2 « Caillots sanguins »).
· si vous venez juste d’accoucher, vous êtes exposée à un risque augmenté de caillots sanguins. Vous devez demander à votre médecin combien de temps après l’accouchement vous pouvez commencer à prendre LOLISTREL CONTINU 100 microgrammes / 20 microgrammes, comprimé enrobé.
· si vous avez une inflammation des veines situées sous la peau (thrombophlébite superficielle).
· si vous avez des varices.
· si vous êtes épileptique (voir rubrique « Autres médicaments et LOLISTREL CONTINU 100 microgrammes / 20 microgrammes, comprimé enrobé »).
· si vous avez présenté l'une des pathologies suivantes lors d'une grossesse ou de la prise antérieure d'un traitement hormonal : perte auditive, maladie du sang appelée porphyrie, herpès gestationnel (éruption de vésicules sur la peau pendant la grossesse), chorée de Sydenham (maladie des nerfs avec survenue de mouvements corporels brusques non contrôlés).
· en cas d'antécédent ou de survenue de chloasma (taches brun doré en particulier sur le visage, appelées « masque de grossesse »). Dans ce cas, évitez toute exposition directe au soleil ou aux rayons ultraviolets.
· si vous avez un angio-œdème héréditaire (gonflement rapide de la peau, des muqueuses, des organes internes ou du cerveau) ; les produits contenant des œstrogènes peuvent provoquer ou aggraver les symptômes. Si vous développez des symptômes d’angio-oedème, tels qu’un gonflement du visage, de la langue et/ou de la gorge et/ou des difficultés à avaler ou un urticaire avec éventuellement des difficultés à respirer, consultez immédiatement votre médecin. Les produits contenant des oestrogènes peuvent déclencher ou aggraver les symptômes d’un angio-oedème héréditaire ou acquis.
CAILLOTS SANGUINS
L’utilisation d’un contraceptif hormonal combiné tel que LOLISTREL CONTINU augmente le risque d’apparition d’un caillot sanguin en comparaison à une non-utilisation. Dans de rares cas, un caillot sanguin peut bloquer des vaisseaux sanguins et provoquer de graves problèmes.
Les caillots sanguins peuvent se former :
· dans les veines (on parle alors de « thrombose veineuse » ou de « thrombo-embolie veineuse » [TEV]) ;
· dans les artères (on parle alors de « thrombose artérielle » ou de « thrombo-embolie artérielle » [TEA]).
Le rétablissement, suite à des caillots sanguins, n’est pas toujours complet. Dans de rares cas, ils peuvent entraîner des séquelles graves et durables et, dans de très rares cas, ils peuvent être fatals.
Il est important de garder à l’esprit que le risque global de caillot sanguin dû à LOLISTREL CONTINU est faible.
COMMENT RECONNAÎTRE UN CAILLOT SANGUIN
Consultez un médecin de toute urgence si vous remarquez l’un des signes ou symptômes suivants.
|
Présentez-vous l’un de ces signes ? |
Il peut éventuellement s’agir de : |
|
· gonflement d’une jambe, ou le long d’une veine de la jambe, ou du pied, en particulier s’il s’accompagne de : o douleur ou sensibilité dans la jambe pouvant n’être ressentie qu’en position debout ou lors de la marche, o chaleur dans la jambe affectée, o changement de couleur de la peau de la jambe devenant p. ex. pâle, rouge ou bleue. |
Thrombose veineuse profonde |
|
· apparition soudaine et inexpliquée d’un essoufflement ou d’une respiration rapide ; · toux soudaine sans cause apparente, avec parfois des crachats de sang ; · douleur aiguë dans la poitrine, qui peut s’accentuer en cas de respiration profonde ; · étourdissements ou sensations vertigineuses sévères ; · battements de cœur rapides ou irréguliers ; · douleur intense dans l’estomac. En cas de doute, consultez un médecin car certains de ces symptômes, comme la toux ou l’essoufflement, peuvent être pris à tort pour les signes d’une maladie moins sévère telle qu’une infection respiratoire (p.ex., un simple rhume). |
Embolie pulmonaire |
|
Symptômes apparaissant le plus souvent dans un seul œil : · perte immédiate de la vision ou vision trouble sans douleur pouvant évoluer vers une perte de la vision. |
Thrombose veineuse rétinienne (caillot sanguin dans l’œil) |
|
· douleur, gêne, pression, lourdeur dans la poitrine ; · sensation d’oppression ou d’encombrement dans la poitrine, le bras ou sous le sternum ; · sensation d’encombrement, d’indigestion ou de suffocation ; · sensation de gêne dans le haut du corps irradiant vers le dos, la mâchoire, la gorge, le bras et l’estomac ; · transpiration, nausées, vomissements ou sensations vertigineuses ; · faiblesse, anxiété ou essoufflement extrêmes ; · battements de cœur rapides ou irréguliers. |
Crise cardiaque |
|
· apparition soudaine d’une faiblesse ou d’un engourdissement au niveau du visage, d’un bras ou d’une jambe, en particulier d’un côté du corps ; · apparition soudaine d’une confusion, de difficultés à parler ou à comprendre ; · apparition soudaine de difficultés à voir d’un œil ou des deux yeux ; · apparition soudaine de difficultés à marcher, de sensations vertigineuses, d’une perte d’équilibre ou de coordination ; · maux de tête soudains,sévères ou prolongés, sans cause connue ; · perte de conscience ou évanouissement avec ou sans crise convulsive. Parfois, les symptômes de l’AVC peuvent être de courte durée, avec un rétablissement presque immédiat et complet, mais vous devez tout de même consulter un médecin de toute urgence car vous pourriez être exposée au risque d’un nouvel AVC. |
Accident vasculaire cérébral (AVC) |
|
· gonflement et coloration légèrement bleutée d’une extrémité ; · douleur intense dans l’estomac (« abdomen aigu ») |
Caillots sanguins bloquant d’autres vaisseaux sanguins |
CAILLOTS SANGUINS DANS UNE VEINE
Que peut-il se passer si un caillot sanguin se forme dans une veine ?
· Un lien a été établi entre l’utilisation de contraceptifs hormonaux combinés et l’augmentation du risque de caillots sanguins dans les veines (thrombose veineuse). Cependant, ces effets indésirables sont rares. Le plus souvent, ils surviennent pendant la première année d’utilisation d’un contraceptif hormonal combiné.
· Lorsqu’un caillot sanguin se forme dans une veine d’une jambe ou d’un pied, il peut provoquer une thrombose veineuse profonde (TVP).
· Si le caillot sanguin migre de la jambe vers le poumon, il peut provoquer une embolie pulmonaire.
· Dans de très rares cas, un caillot peut se former dans une veine d’un autre organe, comme l’œil (thrombose veineuse rétinienne).
À quel moment le risque d’apparition d’un caillot sanguin dans une veine est-il le plus élevé ?
Le risque d’apparition d’un caillot sanguin dans une veine est maximal pendant la première année d’utilisation d’un contraceptif hormonal combiné pris pour la première fois. Le risque peut également être augmenté lorsque vous recommencez à prendre un contraceptif hormonal combiné (le même produit ou un produit différent) après une interruption de 4 semaines ou plus.
Après la première année, le risque diminue mais reste toujours légèrement plus élevé que si vous n’utilisiez pas de contraceptif hormonal combiné.
Lorsque vous arrêtez de prendre LOLISTREL CONTINU, le risque d’apparition de caillot sanguin revient à la normale en quelques semaines.
Quel est le risque d’apparition d’un caillot sanguin ?
Le risque dépend de votre risque de base de TEV et du type de contraceptif hormonal combiné que vous prenez.
Le risque global de caillot sanguin dans une jambe ou un poumon (TVP ou EP) associé à LOLISTREL CONTINU est faible.
· Sur 10 000 femmes qui n’utilisent aucun contraceptif hormonal combiné et qui ne sont pas enceintes, environ 2 développeront un caillot sanguin sur une période d’un an.
· Sur 10 000 femmes qui utilisent un contraceptif hormonal combiné contenant du lévonorgestrel, de la noréthistérone ou du norgestimate, environ 5 à 7 développeront un caillot sanguin sur une période d’un an.
· Le risque d’apparition d’un caillot sanguin variera selon vos antécédents médicaux personnels (voir « Facteurs augmentant le risque de caillot sanguin » ci-dessous).
|
Risque d’apparition d’un caillot sanguin sur une période d’un an |
|
|
Femmes qui n’utilisent pas de contraceptif hormonal combiné (pilule/patch/anneau) et qui ne sont pas enceintes |
Environ 2 femmes sur 10 000 |
|
Femmes qui utilisent une pilule contraceptive hormonale combinée contenant du lévonorgestrel |
Environ 5 à 7 femmes sur 10 000 |
|
Femmes qui utilisent LOLISTREL CONTINU |
Environ 5 à 7 femmes sur 10 000 |
Facteurs augmentant le risque de caillot sanguin dans une veine
Le risque de caillot sanguin associé à LOLISTREL CONTINU est faible mais certaines situations peuvent augmenter ce risque. Le risque sera plus élevé :
· si vous avez un surpoids important (indice de masse corporelle [IMC] supérieur à 30 kg/m2) ;
· si l’un des membres de votre famille proche a eu un caillot sanguin dans une jambe, un poumon ou un autre organe à un âge relativement jeune (p. ex., avant l’âge de 50 ans). Si tel est le cas, vous pourriez être atteinte d’un trouble héréditaire de la coagulation sanguine ;
· si vous devez être opérée ou si vous êtes alitée pendant une période prolongée en raison d’une blessure ou d’une maladie, ou si votre jambe est immobilisée (p. ex., plâtre). Il pourra être nécessaire d’interrompre l’utilisation de LOLISTREL CONTINU plusieurs semaines avant l’opération chirurgicale et/ou tant que votre mobilité est réduite. Si vous devez arrêter d’utiliser LOLISTREL CONTINU, demandez à votre médecin à quel moment vous pourrez recommencer à l’utiliser ;
· avec l’âge (en particulier au-delà de 35 ans) ;
· si vous avez accouché dans les semaines précédentes.
Plus vous cumulez ces situations, plus le risque d’apparition d’un caillot sanguin augmente.
Les voyages en avion (de plus de 4 heures) peuvent augmenter temporairement le risque de caillot sanguin, en particulier si vous présentez déjà certains des autres facteurs listés.
Il est important de prévenir votre médecin si vous êtes concernée par l’une de ces situations, même si vous n’en êtes pas certaine. Votre médecin pourra décider qu’il est nécessaire d’arrêter le traitement par LOLISTREL CONTINU.
Si l’une des situations ci-dessus évolue pendant la période où vous utilisez LOLISTREL CONTINU (par exemple, si un membre de votre famille proche développe une thrombose sans raison connue ou si vous prenez beaucoup de poids), parlez-en à votre médecin.
CAILLOTS SANGUINS DANS UNE ARTÈRE
Que peut-il se passer si un caillot sanguin se forme dans une artère ?
Comme un caillot sanguin dans une veine, un caillot dans une artère peut provoquer de graves problèmes. Par exemple, il peut provoquer une crise cardiaque ou un accident vasculaire cérébral (AVC).
Facteurs augmentant le risque de caillot sanguin dans une artère
Il est important de noter que le risque de crise cardiaque ou d’AVC lié à l’utilisation de LOLISTREL CONTINU est très faible mais peut augmenter :
· avec l’âge (au-delà de 35 ans) ;
· si vous fumez. Lors de l’utilisation d’un contraceptif hormonal combiné tel que LOLISTREL CONTINU, il est conseillé d’arrêter de fumer. Si vous ne parvenez pas à arrêter de fumer et si vous êtes âgée de plus de 35 ans, votre médecin pourra vous conseiller d’utiliser une méthode de contraception différente ;
· si vous êtes en surpoids ;
· si vous avez une pression artérielle élevée ;
· si un membre de votre famille proche a déjà eu une crise cardiaque ou un AVC à un âge relativement jeune (avant l’âge de 50 ans). Si tel est le cas, le risque que vous ayez une crise cardiaque ou un AVC pourrait également être plus élevé ;
· si vous, ou un membre de votre famille proche, avez un taux de graisses élevé dans le sang (cholestérol ou triglycérides) ;
· si vous avez des migraines, en particulier des migraines avec aura ;
· si vous avez des problèmes cardiaques (maladie des valves cardiaques, trouble du rythme appelé fibrillation auriculaire) ;
· si vous êtes diabétique.
· Si vous cumulez plusieurs de ces situations ou si l’une d’entre elles est particulièrement sévère, le risque d’apparition d’un caillot sanguin peut être encore plus élevé.
· Si l’une des situations ci-dessus évolue pendant la période où vous utilisez LOLISTREL CONTINU (par exemple, si vous commencez à fumer, si un membre de votre famille proche développe une thrombose sans raison connue ou si vous prenez beaucoup de poids), parlez-en à votre médecin.
LOLISTREL CONTINU et Cancer
· Le cancer du col chez des utilisatrices à long terme a été rapporté, mais il n’est pas certain que le comportement sexuel ou d’autres facteurs tels que le papillomavirus humain (PVH) y aient contribué.
· Le cancer du sein est plus fréquent chez les femmes qui prennent un contraceptif oral sans que l’on sache si ce traitement en est la cause. L’occurrence des tumeurs mammaires diminue après l'arrêt du contraceptif oral.
· Il est important d'examiner régulièrement vos seins. En cas de survenue d'une grosseur suspecte, contactez votre médecin.
· Dans de rares cas, des tumeurs bénignes du foie, et plus rarement encore des tumeurs malignes du foie, ont été observées chez des femmes prenant un contraceptif oral. Consultez votre médecin si vous présentez subitement des maux de ventre intenses.
Saignements entre les règles
Des saignements entre les règles, en dehors de la semaine d'interruption, peuvent survenir dans les premiers mois d'un traitement par LOLISTREL CONTINU. Si ces saignements persistent pendant plus de trois mois ou s'ils apparaissent au bout de plusieurs mois d'utilisation, votre médecin doit en rechercher la cause.
Que devez-vous faire si vos règles ne surviennent pas pendant la période d’arrêt entre deux plaquettes ?
Si vous avez pris correctement tous les comprimés, si vous n'avez pas eu de vomissements ou de diarrhées sévères et si vous n'avez pas pris d'autres médicaments, il est peu probable que vous soyez enceinte.
Toutefois, si vous n'avez pas vos règles deux fois de suite, il se peut que vous soyez enceinte. Consultez immédiatement votre médecin. Ne commencez pas la plaquette suivante tant que vous n'êtes pas certaine de ne pas être enceinte.
Enfants et adolescents
LOLISTREL CONTINU ne doit pas être pris par les filles n’ayant pas eu leurs premières règles. Si vous avez d’autres questions sur l’utilisation de ce médicament, consultez votre médecin ou pharmacien.
Troubles psychiatriques
Certaines femmes qui utilisent des contraceptifs hormonaux dont LOLISTREL CONTINU ont fait état d’une dépression ou d’un état dépressif. La dépression peut être grave et parfois donner lieu à des idées suicidaires. Si vous présentez des changements d’humeur et des symptômes dépressifs, sollicitez les conseils de votre médecin dès que possible.
Autres médicaments et LOLISTREL CONTINU 100 microgrammes / 20 microgrammes, comprimé enrobé
Informez votre médecin ou pharmacien si vous prenez, avez récemment pris ou pourriez prendre tout autre médicament.
Indiquez également à tout autre professionnel de santé qui vous prescrira un autre médicament (ou à votre pharmacien) que vous prenez LOLISTREL CONTINU. Ils vous indiqueront si vous devez prendre des mesures contraceptives complémentaires (par exemple, préservatifs) et, si nécessaire, pendant quelle durée.
N’utilisez pas LOLISTREL CONTINU si vous souffrez d’hépatite C et que vous prenez des médicaments contenant ombitasvir/paritaprévir/ritonavir, dasabuvir, glécaprévir/pibrentasvir ou sofosbuvir/velpatasvir/voxilaprévir car ces produits pourraient entraîner des élévations aux tests sanguins de la fonction hépatique (élévation de l’enzyme hépatique ALAT).
Votre médecin vous prescrira un autre type de contraception avant de démarrer le traitement par ces médicaments.
LOLISTREL CONTINU peut être repris 2 semaines environ après la fin de ce traitement. Voir la rubrique « Ne prenez jamais LOLISTREL CONTINU ».
Certains médicaments peuvent avoir une influence sur les taux sanguins de LOLISTREL CONTINU et peuvent diminuer son efficacité contraceptive ou peuvent également provoquer des saignements entre les règles. Ceux-ci incluent :
· les médicaments traitant :
o la motilité gastro-intestinale (p.ex., le métoclopramide),
o l'épilepsie (par exemple, les barbituriques, la primidone, la phénytoïne, la carbamazépine, l'oxcarbazépine, le felbamate, le topiramate),
o la tuberculose (par exemple, la rifampicine),
o les infections par le VIH et le VHC (médicaments appelés inhibiteurs des protéases et inhibiteurs non nucléosidiques de la transcriptase réverse comme le ritonavir, la névirapine, l’éfavirenz),
o les infections fongiques (par exemple, la griséofulvine),
o l’arthrite, l’arthrose (étoricoxib),
o l’hypertension artérielle dans les vaisseaux sanguins du poumon (bosentan) ;
· les médicaments à base de millepertuis (Hypericum perforatum).
LOLISTREL CONTINU peut influencer l'effet d'autres médicaments tels que :
· la troléandomycine (un antibiotique, utilisé pour traiter des infections) peut augmenter le risque de rétention biliaire en association avec ce contraceptif ;
· les médicaments contenant de la ciclosporine ;
· la lamotrigine (un anti-épileptique) ce qui peut entraîner une augmentation de la fréquence des crises d'épilepsie ;
· la théophylline (utilisée dans le traitement de problèmes respiratoires) ;
· la tizanidine (utilisée dans le traitement des douleurs musculaires et/ou des crampes musculaires).
Demandez conseil à votre médecin ou votre pharmacien avant de prendre tout médicament.
Examens biologiques :
Si vous devez effectuer un examen sanguin, informez votre médecin ou l'équipe du laboratoire que vous prenez une contraception orale, ces produits pouvant modifier les résultats de certains examens.
LOLISTREL CONTINU 100 microgrammes / 20 microgrammes, comprimé enrobé avec des aliments, des boissons et de l’alcool
Sans objet.
Grossesse, allaitement et fertilité
En cas de grossesse, vous ne devez pas prendre LOLISTREL CONTINU. Si une grossesse survient sous LOLISTREL CONTINU, arrêtez immédiatement la prise du contraceptif et consultez votre médecin.
Si vous désirez être enceinte, vous pouvez arrêter de prendre LOLISTREL CONTINU à tout moment (voir rubrique « Si vous souhaitez arrêter de prendre LOLISTREL CONTINU »).
Conduite de véhicules et utilisation de machines
Il n’y a pas d’information disponible suggérant que LOLISTREL CONTINU affecte la conduite de véhicules ou l’utilisation de machines.
LOLISTREL CONTINU 100 microgrammes / 20 microgrammes, comprimé enrobé contient du lactose et du saccharose.
Si votre médecin vous a informé que vous ne tolérez pas certains sucres, contactez votre médecin avant de prendre ce médicament.
Teneur en sodium
LOLISTREL CONTINU 100 microgrammes / 20 microgrammes, comprimé enrobé contient moins de 1 mmol de sodium (23 mg) par comprimé, c'est-à-dire essentiellement « sans sodium ».
3. COMMENT PRENDRE LOLISTREL CONTINU 100 microgrammes / 20 microgrammes, comprimé enrobé ?
Chaque plaquette contient 21 comprimés roses actifs et 7 comprimés jaunes placebo.
Prenez un comprimé de LOLISTREL CONTINU chaque jour, éventuellement avec un peu d'eau. Vous pouvez prendre le comprimé au cours ou en dehors des repas. Prenez votre comprimé chaque jour à la même heure.
Ne mélangez pas les comprimés : prenez un comprimé rose pendant les 21 premiers jours puis un comprimé jaune pendant les 7 derniers jours. Vous devez ensuite commencer directement une autre plaquette (21 comprimés roses et 7 jaunes). Il n'y a donc pas de période d'arrêt entre deux plaquettes.
À cause de la composition différente des comprimés, il est nécessaire de commencer avec le comprimé approprié.
Chaque plaquette contient 28 comprimés.
Trouvez l'ensemble de bandes auto-adhésives. Chaque bande commence par un jour différent de la semaine. Prenez une bande qui commence par votre jour de début. Par exemple, si vous démarrez les comprimés un mercredi, utilisez une bande qui commence par « MER ». Placez la bande sur l’emplacement « Coller l’étiquette semainière ici». Vous pourrez alors voir le jour où vous devez prendre chaque comprimé. Commencez en prenant un comprimé rose (actif) de LOLISTREL CONTINU chaque jour pendant 21 jours, avec un peu d’eau si nécessaire.
Une fois que vous avez pris les 21 comprimés roses, commencez à prendre les comprimés placebo (jaunes). Vous devez prendre un comprimé chaque jour et vous assurer qu’il n’y a pas d’intervalle entre les comprimés. Vos règles (hémorragie de privation) commenceront pendant ces 7 jours, généralement 2-3 jours après la prise du dernier comprimé rose de LOLISTREL CONTINU.
Vous n’avez pas besoin d’utiliser une contraception supplémentaire pendant la prise des 7 comprimés placebo tant que vous prenez correctement vos comprimés et que vous commencez la prochaine plaquette de comprimés actifs à temps.
Commencez la plaquette suivante après avoir terminé la 4e ligne, avec les comprimés jaunes (placebo) même si l'hémorragie de privation n'est pas terminée. Vous commencerez donc toujours chaque plaquette le même jour de la semaine et vos règles surviendront à peu près le même jour, tous les mois.
Quand devez-vous commencer la première plaquette ?
· Si vous n'avez pas pris de contraception hormonale durant le mois précédent :
Commencez LOLISTREL CONTINU le 1er jour de votre cycle (c'est-à-dire, le 1er jour de vos règles). Si vous commencez LOLISTREL CONTINU le 1er jour de vos règles, vous êtes immédiatement protégée d'une grossesse. Vous pouvez également commencer LOLISTREL CONTINU entre le 2e et le 5e jour de votre cycle, mais vous devez alors utiliser une méthode contraceptive complémentaire (par exemple, un préservatif) pendant les 7 premiers jours.
· Si vous preniez auparavant un contraceptif hormonal combiné, un anneau vaginal ou un patch contraceptif combiné :
Vous devez commencer la prise de LOLISTREL CONTINU de préférence le lendemain de la prise du dernier comprimé actif (dernier comprimé contenant les substances actives) de la plaquette précédente, ou au plus tard le jour qui suit la période habituelle d'arrêt de prise de votre contraception précédente (ou après la prise du dernier comprimé inactif de votre contraception précédente).Si vous utilisiez auparavant un anneau vaginal ou un patch contraceptif combiné, vous devez commencer à prendre LOLISTREL CONTINU de préférence le jour du retrait, et au plus tard le jour de la prochaine application.
· Si vous utilisiez une méthode progestative seule (pilule progestative, injection, implant ou un système intra-utérin délivrant un progestatif (SIU)) :
Vous pouvez commencer à prendre LOLISTREL CONTINU à tout moment du cycle (le jour du retrait de l’implant ou du SIU, ou le jour prévu de la nouvelle injection) mais dans tous les cas, vous devez utiliser des précautions complémentaires (par exemple, un préservatif) pendant les 7 premiers jours de prise.
· Après une fausse couche ou l’interruption de votre grossesse dans les 3 premiers mois de grossesse :
Suivez les conseils de votre médecin.
· Après un accouchement ou une fausse couche après le 3e mois de grossesse :
Vous pouvez commencer LOLISTREL CONTINU 21 à 28 jours après l'accouchement ou la fausse couche. Si vous commencez après le 28e jour, vous devez utiliser une contraception barrière complémentaire (par exemple, un préservatif) pendant les 7 premiers jours d'utilisation de LOLISTREL CONTINU. Si, après l'accouchement, vous avez eu un rapport sexuel avant de prendre LOLISTREL CONTINU, vous devez vous assurer que vous n'êtes pas enceinte ou attendre les prochaines règles avant de commencer LOLISTREL CONTINU.
· Si vous allaitez et que vous souhaitez (re)commencer LOLISTREL CONTINU après un accouchement :
Lisez la section « Grossesse et allaitement ». Suivez les indications de votre médecin si vous ne savez pas quand démarrer votre contraception.
Utilisation chez les enfants et les adolescents
L’utilisation de LOLISTREL CONTINU n’est pas indiquée chez les filles qui n’ont pas encore eu leurs règles.
Utilisation chez la femme âgée
LOLISTREL CONTINU n’est pas indiqué après la ménopause.
Si vous avez pris plus de LOLISTREL CONTINU 100 microgrammes / 20 microgrammes, comprimé enrobé que vous n’auriez dû
Aucun effet indésirable grave n’a été rapporté après la prise de plusieurs comprimés de LOLISTREL CONTINU en une seule fois.
Si vous avez pris plusieurs comprimés en une fois, il est possible que vous souffriez de nausées, de vomissements ou de saignements génitaux.
Même les filles qui n’ont pas encore commencé à avoir leurs menstruations mais qui ont accidentellement pris ce médicament peuvent éprouver de tel saignements.
Si vous avez pris trop de comprimés de LOLISTREL CONTINU que vous n’auriez dû, ou si vous découvrez qu'un enfant en a pris, veuillez demander conseil à votre médecin ou votre pharmacien.
Si vous oubliez de prendre LOLISTREL CONTINU 100 microgrammes / 20 microgrammes, comprimé enrobé
Si vous oubliez un comprimé actif rose des rangées 1, 2 ou 3, faites comme indiqué ci-après :
· Si l'oubli d'un comprimé est constaté dans les 12 heures qui suivent l'heure habituelle de la prise, l'effet contraceptif n'est pas diminué. Prenez immédiatement le comprimé oublié et poursuivez le traitement normalement en prenant le comprimé suivant à l'heure habituelle.
· Si l'oubli d'un comprimé est constaté plus de 12 heures après l'heure habituelle de la prise, il existe un risque de grossesse. Plus le nombre de comprimés oubliés est élevé, plus le risque de diminution de l’effet contraceptif de LOLISTREL CONTINU est important.
Le risque de grossesse est particulièrement important si vous oubliez de prendre des comprimés au début (1re ligne) ou à la fin de la 3e semaine (3e ligne de la plaquette). Vous devez donc respecter les recommandations énoncées ci-après (reportez-vous également au diagramme ci-dessous) :
· la prise de comprimés ne doit pas être interrompue pendant plus de 7 jours ;
· l’efficacité de LOLISTREL CONTINU dépend des 7 jours de prise continue des comprimés.
Oubli de plus d'un comprimé actif (rose) de la plaquette :
Consultez votre médecin.
Oubli d'un comprimé actif (rose) plus de 12 heures après l’heure habituelle en semaine 1 :
Prenez le comprimé oublié dès que vous constatez l'oubli, même si cela implique la prise de deux comprimés en même temps. Prenez les comprimés suivants à l'heure habituelle et utilisez des précautions complémentaires les 7 jours suivants (par exemple, un préservatif). Si des rapports sexuels ont eu lieu au cours des 7 jours précédant l'oubli, vous devez contacter votre médecin car il y a un risque de grossesse.
Le risque de grossesse est d’autant plus élevé que de nombreux comprimés auront été omis et que l’intervalle régulier du placebo est proche. Consultez votre médecin si c’est votre cas.
Oubli d'un comprimé actif (rose) plus de 12 heures après l’heure habituelle en semaine 2 :
Prenez le comprimé oublié dès que vous constatez l’oubli, même si cela implique la prise de deux comprimés en même temps. Prenez les comprimés suivants à l'heure habituelle. Si vous avez pris correctement vos comprimés dans les 7 derniers jours avant le premier comprimé oublié, l'efficacité contraceptive n'est pas diminuée et aucune mesure contraceptive supplémentaire n'est nécessaire. Toutefois, si vous n’avez pas pris correctement les comprimés ou si vous avez omis plus d’un comprimé, vous devez utiliser des précautions contraceptives supplémentaires également pendant les 7 jours suivants.
Oubli d'un comprimé actif (rose) plus de 12 heures après l’heure habituelle en semaine 3 :
Plus la prise des comprimés placebo approche, plus le risque de grossesse augmente.
Si vous suivez les conseils suivants, il n’est pas nécessaire d’utiliser des précautions contraceptives complémentaires, pourvu que tous les comprimés aient été pris correctement au cours des 7 jours précédant le premier comprimé oublié. Si ce n’est pas le cas, vous pouvez choisir la première de ces deux options et utiliser également des précautions contraceptives supplémentaires pendant les 7 jours suivants.
Vous pouvez choisir l'une de ces deux possibilités :
1. Prenez le comprimé oublié dès que vous constatez l’oubli, même si cela implique la prise de deux comprimés en même temps. Prenez les comprimés suivants à l'heure habituelle. Au lieu de prendre les comprimés placebo de cette plaquette, jetez-les et commencez la plaquette suivante.
Il est fort probable que vous ayez vos règles à la fin de la seconde plaquette (pendant la prise des comprimés placebo (jaunes)) mais vous pouvez aussi présenter des spottings (gouttes ou taches de sang) ou des saignements entre les règles au cours de la seconde plaquette.
ou
2. Vous pouvez également arrêter immédiatement de prendre les comprimés actifs roses et passer directement à la période de 7 jours des comprimés placebo (notez le jour de votre oubli du comprimé rose). Puis continuez avec la plaquette suivante. Si vous voulez commencer une nouvelle plaquette le jour habituel de votre première prise, raccourcissez la période placebo à moins de 7 jours.
Si vous suivez correctement l'une ou l'autre de ces deux recommandations, vous êtes protégée d'un risque de grossesse.
Si vous avez oublié de prendre des comprimés d'une plaquette et n'avez pas eu l'hémorragie de privation (règles) prévue au cours des jours sous comprimés placebo, il se peut que vous soyez enceinte. Vous devez consulter votre médecin avant de commencer la plaquette suivante.

Que faire en cas de vomissements ou de diarrhées sévères ?
Si vous vomissez dans les 3 ou 4 heures qui suivent la prise d'un comprimé rose ou si vous avez une diarrhée sévère, l'absorption du comprimé peut ne pas être complète dans ce cas. La situation est presque identique à un oubli de comprimé.
Après des vomissements ou une diarrhée, prenez un autre comprimé rose d'une plaquette de réserve dès que possible et si possible dans les 12 heures qui suivent l’heure habituelle de prise.
Si vous ne pouvez pas respecter ce délai ou si plus de 12 heures se sont écoulées, suivez les conseils donnés au paragraphe « Si vous oubliez de prendre LOLISTREL CONTINU ».
Si vous avez des vomissements ou des diarrhées persistants ou récurrents, utilisez des méthodes additionnelles de contraception et contactez votre médecin.
Ce que vous devez savoir pour retarder vos règles :
Même si ce n'est pas recommandé, vous pouvez retarder vos règles, finissez la plaquette de comprimés actifs que vous prenez. Prenez un comprimé actif de la plaquette suivante le jour suivant sans interruption ou prise de comprimé placebo. La prise des comprimés doit ensuite continuer comme d’habitude.
Lorsque vous utilisez la seconde plaquette, vous pouvez avoir des saignements ou des spottings les jours où vous prenez le médicament, mais ne vous inquiétez pas. Prenez la plaquette suivante après l’interruption habituelle de 7 jours ou période de prise du placebo, même si vous avez encore des saignements ou des spottings.
Ce que vous devez savoir pour décaler le 1er jour des règles :
Si vous voulez changer ce jour ou avoir vos règles un autre jour de la semaine, vous pouvez prendre moins de comprimés placebo autant de jours que vous le souhaitez. Moins vous prenez de comprimés placebo, plus le risque d’absence d’hémorragie de privation est élevé ainsi que d’hémorragie et de spottings pendant la seconde plaquette. Ne prolongez jamais votre période sans comprimés.
Si vous souhaitez tomber enceinte :
Si vous souhaitez être enceinte, il est préférable d’utiliser une autre méthode contraceptive après l’arrêt de LOLISTREL CONTINU et d’attendre votre prochain cycle menstruel. Votre médecin se fie à la date de votre dernière période naturelle pour vous indiquer la date de l’accouchement. Néanmoins, il n’y aura aucun effet sur vous ou votre enfant si vous tombez enceinte tout de suite.
Si vous arrêtez de prendre LOLISTREL CONTINU 100 microgrammes / 20 microgrammes, comprimé enrobé :
Vous pourriez avoir des saignements faibles ou irréguliers, ou aucun saignement. Cela arrive généralement dans les 3 premiers mois et spécialement si vos règles n’étaient pas régulières avant de prendre LOLISTREL CONTINU.
Si vous avez d'autres questions sur l'utilisation de ce médicament, consultez votre médecin ou votre pharmacien.
4. QUELS SONT LES EFFETS INDESIRABLES EVENTUELS ?
Il existe une augmentation du risque de caillots sanguins dans les veines (thrombo-embolie veineuse [TEV]) ou dans les artères (thrombo-embolie artérielle [TEA]) chez toutes les femmes qui prennent des contraceptifs hormonaux combinés. Pour plus de précisions sur les différents risques associés à la prise de contraceptifs hormonaux combinés, reportez-vous à la rubrique 2, « Quelles sont les informations à connaître avant d’utiliser LOLISTREL CONTINU ? ».
Si un des effets indésirables suivants survient, vous pouvez nécessiter une surveillance médicale urgente. Arrêtez de prendre LOLISTREL CONTINU et contactez un médecin ou allez immédiatement à l’hôpital le plus proche.
Rare (pouvant affecter jusqu’à 1 personne sur 1 000)
· réactions allergiques sévères telles qu’éruption cutanée, démangeaisons, urticaire ou gonflement de la face, des lèvres, de la bouche, de la langue, du cou ou de la gorge causant des difficultés à respirer ou à avaler ;
· caillots sanguins dangereux dans une veine ou une artère, par exemple :
o dans une jambe ou un pied (thrombose veineuse profonde, TVP),
o dans un poumon (c.-à-d. embolie pulmonaire, EP),
o crise cardiaque,
o accident vasculaire cérébral (AVC),
o mini-AVC ou symptômes temporaires de type AVC, connus sous le nom d’accident ischémique transitoire (AIT),
o caillots sanguins dans le foie, l’estomac/l’intestin, les reins ou un œil.
Le risque d’apparition d’un caillot sanguin peut être plus élevé si vous présentez certains autres facteurs qui augmentent ce risque (voir rubrique 2 pour plus d’informations sur les facteurs augmentant le risque de caillots sanguins et les symptômes d’un caillot sanguin).
Les effets indésirables graves suivants ont été rapportés légèrement plus souvent chez les femmes utilisant des contraceptifs oraux mais il n’est pas démontré que cela soit causé par le traitement (voir la rubrique 2) :
· pression artérielle élevée ;
· tumeurs du foie ou cancer du sein.
Chez les femmes présentant un angioœdème héréditaire exogène (gonflement rapide de la peau, des muqueuses (bouche, nez, ventre, parties génitales), des organes internes ou du cerveau), les œstrogènes des pilules contraceptives pourraient induire ou exacerber les symptômes d’angioœdème (voir rubrique 2 « Avertissements et précautions »).
Consultez immédiatement un médecin, si vous développez l’un des symptômes d’angio-oedème tels qu’un gonflement du visage, de la langue et/ou de la gorge et/ou des difficultés à avaler ou un urticaire avec éventuellement des difficultés à respirer (voir aussi « Avertissements et précautions »)
Autres effets indésirables
Fréquent (pouvant affecter jusqu’à 1 personne sur 10) :
· modification de l'humeur, dépression ;
· maux de tête ;
· nausée, douleur abdominale ;
· douleur mammaire, sensibilité mammaire ;
· prise de poids.
Peu fréquent (pouvant affecter jusqu’à 1 personne sur 100) :
· diminution du désir sexuel ;
· migraine ;
· vomissements, diarrhée ;
· éruptions cutanées ;
· démangeaisons ou bosses sur la peau ;
· augmentation mammaire ;
· rétention d’eau.
Rare (pouvant affecter jusqu’à 1 personne sur 1 000) :
· augmentation du désir sexuel ;
· intolérance aux lentilles de contact ;
· rougeur de la peau ou taches sur la peau ;
· sécrétions vaginales ou mammaires ;
· perte de poids.
Les affections suivantes ont également été associées aux contraceptifs oraux combinés :
· maladie de Crohn, rectocolite hémorragique (inflammation du côlon ou d’autres parties de l’intestin avec des signes tels que diarrhée sanglante, douleurs lors du passage des selles, douleurs dans l’abdomen) ;
· porphyrie (trouble métabolique causant des douleurs abdominales et des troubles mentaux) ;
· lupus érythémateux systémique (l’organisme attaque et crée des lésions de ses propres organes et tissus) ;
· herpès à la fin de la grossesse ;
· Chorée de Sydenham (une maladie des nerfs dans laquelle les mouvements brusques du corps se produisent) ;
· syndrome hémolytique et urémique (apparaissant après une diarrhée causée par E. coli) ;
· troubles hépatiques (jaunisse, calculs biliaires) ;
· modifications de la tolérance au glucose ou effet sur la résistance périphérique à l’insuline ;
· perte de l’audition liée à une otosclérose ;
· chloasma (taches brun jaune sur la peau, et en particulier sur le visage, appelées « masque de grossesse ») ;
· augmentation du risque de pancréatite chez les femmes avec une hypertriglycéridémie.
Déclaration des effets secondaires
Si vous ressentez un quelconque effet indésirable, parlez-en à votre médecin, votre pharmacien ou votre infirmier/ère. Ceci s’applique aussi à tout effet indésirable qui ne serait pas mentionné dans cette notice. Vous pouvez également déclarer les effets indésirables directement via le système national de déclaration : Agence nationale de sécurité du médicament et des produits de santé (ANSM) et réseau des Centres Régionaux de Pharmacovigilance - Site internet : https://signalement.social-sante.gouv.fr
En signalant les effets indésirables, vous contribuez à fournir davantage d’informations sur la sécurité du médicament.
5. COMMENT CONSERVER LOLISTREL CONTINU 100 microgrammes / 20 microgrammes, comprimé enrobé ?
Tenir ce médicament hors de la vue et de la portée des enfants.
Ce médicament ne nécessite pas de précautions particulières de conservation.
N’utilisez pas ce médicament après la date de péremption indiquée sur l’emballage. La date de péremption fait référence au dernier jour de ce mois.
Ne jetez aucun médicament au tout-à-l’égout ou avec les ordures ménagères. Demandez à votre pharmacien d’éliminer les médicaments que vous n’utilisez plus. Ces mesures contribueront à protéger l’environnement.
6. CONTENU DE L’EMBALLAGE ET AUTRES INFORMATIONS
Ce que contient LOLISTREL CONTINU 100 microgrammes / 20 microgrammes, comprimé enrobé
Une plaquette de LOLISTREL CONTINU 100 microgrammes / 20 microgrammes, comprimé enrobé contient 21 comprimés actifs roses dans les 1re, 2e et 3e rangées de la plaquette, et 7 comprimés placebo jaunes dans la 4e rangée.
Comprimés actifs :
· Les substances actives sont le lévonorgestrel et l’éthinylestradiol.
· Chaque comprimé enrobé contient 100 microgrammes de lévonorgestrel et 20 microgrammes d’éthinylestradiol.
Les autres composants sont :
Comprimés actifs (roses) :
Noyau du comprimé : lactose (voir rubrique « LOLISTREL CONTINU 100 microgrammes / 20 microgrammes, comprimé enrobé contient du lactose et du saccharose. »), cellulose microcristalline, croscarmellose sodique, povidone (K-25), stéarate de magnésium.
Enrobage : povidone (K-90), talc, glycérol, saccharose (voir rubrique « LOLISTREL CONTINU 100 microgrammes / 20 microgrammes, comprimé enrobé contient du lactose et du saccharose. »), carbonate de calcium, macrogols, dioxyde de titane (E171), oxyde de fer rouge (E712), oxyde de fer jaune (E172), cire de carnauba.
Comprimés placebo (jaunes) :
Noyau du comprimé : lactose (voir rubrique « LOLISTREL CONTINU 100 microgrammes / 20 microgrammes, comprimé enrobé contient du lactose et du saccharose. »), amidon de maïs, povidone (K-25), talc, stéarate de magnésium.
Enrobage : povidone (K-90), talc, glycérol, saccharose (voir rubrique « LOLISTREL CONTINU 100 microgrammes / 20 microgrammes, comprimé enrobé contient du lactose et du saccharose. »), carbonate de calcium, macrogols, dioxyde de titane (E171), oxyde de fer jaune (E172), cire de carnauba.
Les comprimés actifs sont ronds, roses, enrobés, biconvexes, lisses sur les deux faces.
Les comprimés placebo sont jaunes, ronds, dragéifiés, biconvexes.
LOLISTREL CONTINU 100 microgrammes / 20 microgrammes, comprimé enrobé est disponible en boîtes de :
1 plaquette calendaire de 28 comprimés enrobés, comprenant 21 comprimés enrobés roses et 7 comprimés enrobés jaunes.
3 plaquettes calendaires de 28 comprimés enrobés, comprenant 21 comprimés enrobés roses et 7 comprimés enrobés jaunes.
Chaque plaquette est conditionnée dans un sachet. Une étiquette semainière est fournie pour chaque plaquette.
Toutes les présentations peuvent ne pas être commercialisées.
Titulaire de l’autorisation de mise sur le marché
1 RUE DE TURIN
69007 LYON
Exploitant de l’autorisation de mise sur le marché
VIATRIS SANTE
1 RUE DE TURIN
69007 LYON
Mylan utca 1
H-2900 Komarom
Hongrie
OU
Pharmadox Healthcare Ltd.
KW20A Kordin Industrial Park,
Paola, PLA 3000,
MaltE
Noms du médicament dans les Etats membres de l'Espace Economique Européen
Ce médicament est autorisé dans les Etats membres de l'Espace Economique Européen sous les noms suivants : Conformément à la réglementation en vigueur.
[À compléter ultérieurement par le titulaire]
La dernière date à laquelle cette notice a été révisée est :
[à compléter ultérieurement par le titulaire]
< {MM/AAAA}>< {mois AAAA}.>
Des informations détaillées sur ce médicament sont disponibles sur le site Internet de l’ANSM (France).

