Dernière mise à jour le 08/01/2026
DROSPIRENONE/ETHINYLESTRADIOL VIATRIS 3 mg/0,03 mg, comprimé pelliculé
Indications thérapeutiques
DROSPIRENONE/ETHINYLESTRADIOL VIATRIS 3 mg/0,03 mg, comprimé pelliculé est une pilule contraceptive utilisée afin d’éviter une grossesse.
Chaque comprimé contient une faible quantité de deux hormones féminines : la drospirénone et l'éthinylestradiol.
Les contraceptifs oraux qui contiennent deux substances à activité hormonale sont appelés contraceptifs oraux « combinés » (COC).
Présentations
> 3 plaquette(s) PVC PVDC aluminium de 21 comprimé(s)
Code CIP : 219 050-7 ou 34009 219 050 7 6
Déclaration de commercialisation : 15/07/2013
Cette présentation n'est pas agréée aux collectivités
Documents de bon usage du médicament
- Contraception chez la femme en post-partum
Auteur : Haute autorité de santé
Type : Fiche mémo
Date de mise à jour :Septembre 2019
- Contraception d’urgence
Auteur : Haute autorité de santé
Type : Fiche mémo
Date de mise à jour :Septembre 2019
- Contraception chez l’homme
Auteur : Haute autorité de santé
Type : Fiche mémo
Date de mise à jour :Septembre 2019
- Stérilisation à visée contraceptive chez l’homme et chez la femme
Auteur : Haute autorité de santé
Type : Fiche mémo
Date de mise à jour :Septembre 2019
- Contraception chez la femme adulte et de l'adolescente en âge de procréer (hors post-partum et post-IVG)
Auteur : Haute autorité de santé
Type : Fiche mémo
Date de mise à jour :Septembre 2019
- Contraception chez la femme à risque cardio-vasculaire
Auteur : Haute autorité de santé
Type : Fiche mémo
Date de mise à jour :Septembre 2019
- Contraception : prescriptions et conseils aux femmes
Auteur : Haute autorité de santé
Type : Fiche mémo
Date de mise à jour :Septembre 2019
- Contraception hormonale orale : dispensation en officine
Auteur : Haute autorité de santé
Type : Fiche mémo
Date de mise à jour :Septembre 2019
- Contraception d’urgence : dispensation en officine
Auteur : Haute autorité de santé
Type : Fiche mémo
Date de mise à jour :Septembre 2019
- Contraception estroprogestative transdermique ou vaginale : dispensation en officine
Auteur : Haute autorité de santé
Type : Fiche mémo
Date de mise à jour :Septembre 2019
- Contraception chez la femme après une interruption volontaire de grossesse (IVG)
Auteur : Haute autorité de santé
Type : Fiche mémo
Date de mise à jour :Septembre 2019
- Méthodes contraceptives : Focus sur les méthodes les plus efficaces disponibles
Auteur : Haute autorité de santé
Type : Evaluation des technologies de santé
Date de mise à jour :Novembre 2017
- Contraceptifs oraux estroprogestatifs : préférez les «pilules» de 1re ou 2e génération
Auteur : Haute autorité de santé
Type : Fiche Bon Usage du Médicament
Date de mise à jour :Janvier 2013
Service médical rendu (SMR)
Amélioration du service médical rendu (ASMR)
Ce médicament étant un générique, l'ASMR n'a pas été évalué par la commission de la transparence (CT), il est possible de se référer à la /aux spécialité(s) de référence du groupe générique auquel appartient ce médicament (cliquez ici pour aller à la rubrique des groupes génériques)
ANSM - Mis à jour le : 01/08/2025
DROSPIRENONE/ETHINYLESTRADIOL VIATRIS 3 mg/0,03 mg, comprimé pelliculé
2. COMPOSITION QUALITATIVE ET QUANTITATIVE
Chaque comprimé pelliculé contient 0,03 mg d’éthinylestradiol et 3 mg de drospirénone.
Excipient à effet notoire : chaque comprimé pelliculé contient 62 mg de lactose monohydraté.
Pour la liste complète des excipients, voir rubrique 6.1.
Comprimé pelliculé jaune et rond.
4.1. Indications thérapeutiques
La décision de prescrire DROSPIRENONE/ETHINYLESTRADIOL VIATRIS doit être prise en tenant compte des facteurs de risque de la patiente, notamment ses facteurs de risque de thrombo-embolie veineuse (TEV), ainsi que du risque de TEV associé à DROSPIRENONE/ETHINYLESTRADIOL VIATRIS en comparaison aux autres Contraceptifs Hormonaux Combinés (CHC) (voir rubriques 4.3 et 4.4).
4.2. Posologie et mode d'administration
Comment prendre DROSPIRENONE/ETHINYLESTRADIOL VIATRIS 3 mg/0,03 mg, comprimé pelliculé :
Les comprimés doivent être pris chaque jour, à peu près au même moment, éventuellement avec un peu de liquide, en respectant l’ordre indiqué sur la plaquette. Prendre un comprimé chaque jour pendant 21 jours consécutifs.
Commencer la plaquette suivante après un arrêt de 7 jours pendant lequel se produit habituellement une hémorragie de privation. Celle-ci débute généralement 2 ou 3 jours après le dernier comprimé. Il est possible que cette hémorragie de privation ne soit pas terminée au moment d’entamer la plaquette suivante.
Modalités d’instauration du traitement par DROSPIRENONE/ETHINYLESTRADIOL VIATRIS 3 mg/0,03 mg, comprimé pelliculé :
· Absence de contraception hormonale antérieure (le mois précédent) :
La prise des comprimés doit commencer le 1er jour du cycle, c'est-à-dire le premier jour des règles.
· Relais d'une méthode contraceptive estroprogestative (contraception orale combinée / COC, anneau vaginal ou patch transdermique) :
Commencer le traitement par DROSPIRENONE/ETHINYLESTRADIOL VIATRIS 3 mg/0,03 mg, comprimé pelliculé de préférence le jour qui suit la prise du dernier comprimé actif (dernier comprimé contenant les substances actives) de la précédente COC, ou au plus tard le jour qui suit la période habituelle d’arrêt des comprimés, ou le jour suivant la prise du dernier comprimé placebo de la précédente COC. En cas de relais d’un anneau vaginal ou d’un patch transdermique, prendre le 1er comprimé de DROSPIRENONE/ETHINYLESTRADIOL VIATRIS 3 mg/0,03 mg, comprimé pelliculé de préférence le jour du retrait, ou au plus tard le jour prévu pour la nouvelle pose.
· Relais d'une contraception progestative (pilule progestative seule, forme injectable, implant), ou par un système intra-utérin (SIU) contenant un progestatif :
Le relais peut être effectué chez la femme :
o à tout moment du cycle s'il s'agit d'une pilule progestative seule,
o le jour du retrait s'il s'agit d'un implant ou d'un SIU,
o ou le jour prévu pour l'injection suivante s'il s'agit d'une forme injectable.
Dans tous les cas, il sera recommandé aux femmes d'utiliser une méthode de contraception mécanique complémentaire pendant les 7 premiers jours de prise de DROSPIRENONE/ ETHINYLESTRADIOL VIATRIS 3 mg/0,03 mg, comprimé pelliculé.
· Après une interruption de grossesse au cours du premier trimestre :
Il est possible de commencer une contraception immédiatement chez ces femmes. Dans ce cas, il n'est pas nécessaire d'utiliser une méthode de contraception complémentaire.
· Après un accouchement ou une interruption de grossesse au cours du deuxième trimestre :
Il sera conseillé aux femmes de commencer la contraception entre le 21e et le 28e jour après l’accouchement ou l’interruption de grossesse au deuxième trimestre. Si cette contraception est démarrée plus tardivement, il leur sera recommandé d'utiliser une méthode de contraception mécanique complémentaire pendant les 7 premiers jours de traitement. Cependant, si des rapports sexuels ont déjà eu lieu, il convient de s'assurer de l'absence de grossesse avant le début de la prise du contraceptif oral estroprogestatif ou d'attendre les premières règles.
En cas d'allaitement, voir rubrique 4.6.
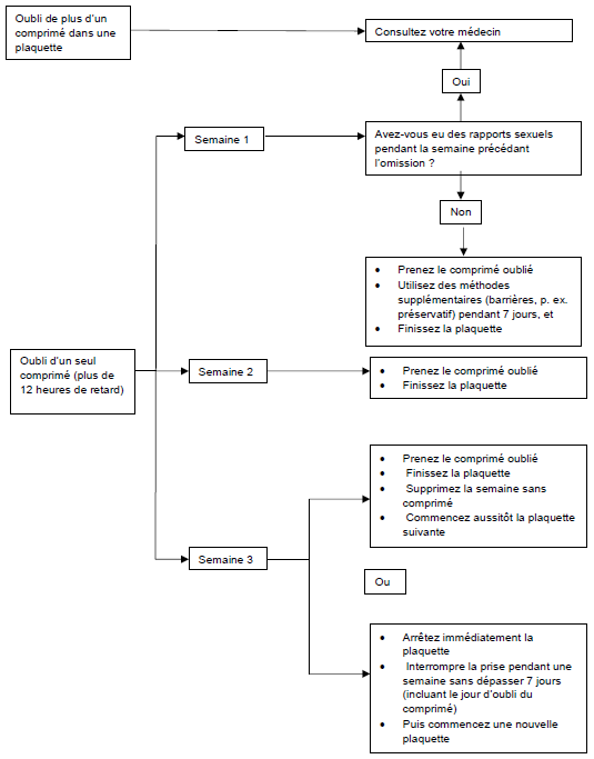
Conduite à tenir en cas d'oubli d'un ou plusieurs comprimés :
Un retard de moins de 12 heures dans la prise d'un comprimé ne modifie pas l’efficacité contraceptive. Il sera conseillé aux femmes de prendre le comprimé oublié immédiatement dès que cet oubli est constaté ; la prise des comprimés suivants s'effectuant à l'heure habituelle.
Si le retard est supérieur à 12 heures, la sécurité contraceptive peut être diminuée. En cas d'oubli de comprimés, les deux règles suivantes doivent être connues car nécessaires pour choisir la conduite à tenir :
1. L’intervalle entre 2 plaquettes ne doit jamais dépasser 7 jours ;
2. Sept jours de prise ininterrompue du traitement sont nécessaires afin d’obtenir une inhibition correcte de l'axe hypothalamo-hypophyso-ovarien.
En conséquence, les conseils suivants pourront être donnés dans le cadre de la pratique quotidienne.
· Semaine 1 :
Il devra être demandé aux femmes de prendre le dernier comprimé oublié dès que l'oubli est constaté, même si cela implique la prise de deux comprimés en même temps.
Les comprimés suivants devront être pris à l'heure habituelle. Une contraception mécanique complémentaire (préservatifs par exemple) est cependant nécessaire pendant les 7 jours suivants. Si des rapports sexuels ont eu lieu au cours des 7 jours précédant l’oubli, il existe un risque de grossesse.
Le risque de grossesse est d'autant plus élevé que le nombre de comprimés oubliés est important ou que la date de l'oubli est proche du début de la plaquette.
· Semaine 2 :
Il devra être recommandé aux femmes de prendre le dernier comprimé oublié dès que l’oubli est constaté, même si cela implique la prise de deux comprimés en même temps.
Les comprimés suivants devront être pris à l'heure habituelle.
Si les comprimés ont été pris correctement au cours des 7 jours précédant le premier comprimé oublié, aucune mesure contraceptive complémentaire n'est nécessaire. Cependant, en cas d'oubli de plusieurs comprimés, il devra être recommandé aux femmes de prendre des précautions complémentaires pendant 7 jours.
· Semaine 3 :
Le risque de diminution de l'activité contraceptive est maximal en raison de la proximité de l’arrêt de 7 jours. Il est cependant possible d'empêcher la diminution de l'effet contraceptif en ajustant comme suit les modalités de prise des comprimés :
o Si la femme a pris correctement tous les comprimés pendant les 7 jours précédant l'oubli d'un comprimé, aucune mesure contraceptive complémentaire n'est nécessaire. Il est possible de suivre l'un des 2 schémas de prise décrits ci-dessous.
o Dans le cas contraire, il devra être recommandé aux femmes de suivre le premier schéma de prise et d'utiliser une méthode contraceptive complémentaire pendant les 7 jours suivants.
Schéma 1 :
Il sera recommandé aux femmes de prendre le dernier comprimé oublié dès que cet oubli est constaté, même si deux comprimés doivent être pris en même temps. Les comprimés suivants seront ensuite pris à l'heure habituelle. La plaquette suivante doit être commencée dès la fin de la précédente, c'est-à-dire sans arrêt entre les deux plaquettes.
Une hémorragie de privation est peu probable avant la fin de la seconde plaquette, mais des « spottings » ou des métrorragies peuvent être observés pendant la durée de prise des comprimés.
Schéma 2 :
Un arrêt de la prise des comprimés de la plaquette en cours peut alternativement être conseillé aux femmes dans cette situation. Dans ce cas, un arrêt de 7 jours maximum, incluant le nombre de jours où des comprimés ont été oubliés, devra être respecté avant de commencer la plaquette suivante.
Chez une femme ayant oublié de prendre un (des) comprimé(s), l'absence d'hémorragie de privation entre les deux plaquettes devra faire rechercher une éventuelle grossesse.
Conduite à tenir en cas de troubles gastro-intestinaux :
En cas de troubles gastro-intestinaux sévères (par exemple des vomissements ou une diarrhée), l'absorption d’un comprimé peut ne pas être complète ; des mesures contraceptives complémentaires doivent donc être prises.
· Si des vomissements se produisent dans les 3-4 heures suivant la prise du comprimé, un nouveau comprimé doit être pris en remplacement dès que possible. Le nouveau comprimé doit être pris si possible dans les 12 heures qui suivent l’heure habituelle de prise.
· Si plus de 12 heures se sont écoulées, les mêmes consignes que celles données pour les oublis de comprimés doivent s’appliquer (voir rubrique 4.2. « Conduite à tenir en cas d’oubli d’un ou plusieurs comprimés »).
Si la femme ne veut pas modifier le calendrier normal de prise des comprimés, elle doit prendre le(s) comprimé(s) supplémentaire(s) à partir d’une autre plaquette.
Comment retarder les règles ?
La survenue des règles peut être retardée en commençant une nouvelle plaquette de DROSPIRENONE/ETHINYLESTRADIOL VIATRIS 3 mg/0,03 mg, comprimé pelliculé sans respecter d'intervalle libre. Les règles peuvent être retardées jusqu'à la fin de la seconde plaquette si nécessaire. Pendant cette période, des métrorragies ou des spottings peuvent se produire. DROSPIRENONE/ETHINYLESTRADIOL VIATRIS 3 mg/0,03 mg, comprimé pelliculé peut ensuite être repris de façon régulière après l’intervalle libre habituel de 7 jours.
Il est possible de décaler la survenue des règles à un autre jour de la semaine en raccourcissant la durée de l'intervalle libre du nombre de jours nécessaire.
Comme pour un retard de règles, plus l'intervalle entre deux plaquettes est court, plus le risque d'absence d'hémorragie de privation et de survenue de métrorragies ou de spottings lors de la prise des comprimés de la plaquette suivante est important.
Informations supplémentaires concernant les populations particulières :
Population pédiatrique
DROSPIRENONE/ETHINYLESTRADIOL VIATRIS 3 mg/0,03 mg est indiqué uniquement après apparition des premières règles.
Patientes âgées
DROSPIRENONE/ETHINYLESTRADIOL VIATRIS 3 mg/0,03 mg n’est pas indiqué après la ménopause.
Patientes atteintes d’insuffisance hépatique
DROSPIRENONE/ETHINYLESTRADIOL VIATRIS 3 mg/0,03 mg est contre‑indiqué chez les femmes ayant une affection hépatique sévère (voir également les rubriques 4.3 et 5.2).
Patientes atteintes d’insuffisance rénale
DROSPIRENONE/ETHINYLESTRADIOL VIATRIS 3 mg/0,03 mg est contre‑indiqué chez les femmes ayant une insuffisance rénale sévère ou une insuffisance rénale aiguë (voir également les rubriques 4.3 et 5.2).
Voie d'administration :
Voie orale.
En cas de survenue pour la première fois de l'une de ces pathologies lors de la prise d'une contraception orale, interrompre immédiatement le traitement :
· Hypersensibilité aux substances actives ou à l’un des excipients mentionnés à la rubrique 6.1.
· Présence ou risque de thrombo-embolie veineuse (TEV) :
o Thrombo-embolie veineuse – présence de TEV (patient traité par des anticoagulants) ou antécédents de TEV (p. ex. thrombose veineuse profonde [TVP] ou embolie pulmonaire [EP]).
o Prédisposition connue, héréditaire ou acquise, à la thrombo-embolie veineuse, telle qu’une résistance à la protéine C activée (PCa) (y compris une mutation du facteur V de Leiden), un déficit en antithrombine III, un déficit en protéine C, un déficit en protéine S.
o Intervention chirurgicale majeure avec immobilisation prolongée (voir rubrique 4.4).
o Risque élevé de thrombo-embolie veineuse dû à la présence de multiples facteurs de risque (voir rubrique 4.4).
· Présence ou risque de thrombo-embolie artérielle (TEA) :
o Thrombo-embolie artérielle – présence ou antécédents de thrombo-embolie artérielle (p. ex. infarctus du myocarde [IM]) ou de prodromes (p. ex. angine de poitrine).
o Affection cérébrovasculaire – présence ou antécédents d’accident vasculaire cérébral (AVC) ou de prodromes (p. ex. accident ischémique transitoire [AIT]).
o Prédisposition connue, héréditaire ou acquise, à la thrombo-embolie artérielle, telle qu’une hyperhomocystéinémie ou la présence d’anticorps anti-phospholipides (anticorps anti-cardiolipine, anticoagulant lupique).
o Antécédents de migraine avec signes neurologiques focaux.
o Risque élevé de thrombo-embolie artérielle dû à la présence de multiples facteurs de risque (voir rubrique 4.4) ou d’un facteur de risque sévère tel que :
§ diabète avec symptômes vasculaires ;
§ hypertension artérielle sévère ;
§ dyslipoprotéinémie sévère.
§ Affection hépatique sévère ou antécédent d'affection hépatique sévère, en l'absence de normalisation des tests fonctionnels hépatiques ;
§ Insuffisance rénale sévère ou aiguë ;
§ Tumeur hépatique (bénigne ou maligne) évolutive ou ancienne ;
§ Tumeur maligne hormono-dépendante connue ou suspectée (exemple : organes génitaux ou seins) ;
§ Saignements vaginaux d'origine inconnue.
L’utilisation concomitante de DROSPIRENONE/ETHINYLESTRADIOL VIATRIS avec les médicaments contenant ombitasvir/paritaprevir/ritonavir et dasabuvir ou médicaments contenant glécaprévir/ pibrentasvir ou sofosbuvir/velpatasvir/voxilaprévir est contre-indiquée (voir rubrique 4.5).
4.4. Mises en garde spéciales et précautions d'emploi
Si la patiente présente l’un des troubles ou l’un des facteurs de risque mentionnés ci-dessous, la pertinence du traitement par DROSPIRENONE/ETHINYLESTRADIOL VIATRIS doit être discutée avec elle.
En cas d’aggravation ou de survenue de l’un de ces troubles ou facteurs de risque, la nécessité d’interrompre l’utilisation de DROSPIRENONE/ETHINYLESTRADIOL VIATRIS doit être discutée entre le médecin et la patiente.
En cas de survenue ou de suspicion de TEV ou de TEA, la contraception orale combinée doit être interrompue. Si un traitement anti-coagulant est initié, une autre méthode contraceptive appropriée doit être instaurée, en raison du potentiel tératogène du traitement anti-coagulant (dérivés coumariniques).
Troubles circulatoires
Risque de thrombo-embolie veineuse (TEV)
Le risque de TEV est augmenté chez les femmes qui utilisent un contraceptif hormonal combiné (CHC) en comparaison aux femmes qui n’en utilisent pas. Les CHC contenant du lévonorgestrel, du norgestimate ou de la noréthistérone sont associés au risque de TEV le plus faible. Le risque de TEV associé aux autres CHC, tels que DROSPIRENONE/ETHINYLESTRADIOL VIATRIS, peut être jusqu’à deux fois plus élevé. La décision d’utiliser tout autre CHC que ceux associés au risque de TEV le plus faible doit être prise uniquement après concertation avec la patiente afin de s’assurer qu’elle comprend le risque de TEV associé à DROSPIRENONE/ETHINYLESTRADIOL VIATRIS, l’influence de ses facteurs de risque actuels sur ce risque et le fait que le risque de TEV est maximal pendant la première année d’utilisation. Certaines données indiquent également une augmentation du risque lors de la reprise d’un CHC après une interruption de 4 semaines ou plus.
Parmi les femmes qui n’utilisent pas de CHC et qui ne sont pas enceintes, environ 2 sur 10 000 développeront une TEV sur une période d’un an. Cependant, chez une femme donnée, le risque peut être considérablement plus élevé, selon les facteurs de risque qu’elle présente (voir ci-dessous).
On estime1 que sur 10 000 femmes qui utilisent un CHC contenant de la drospirénone, 9 à 12 développeront une TEV sur une période d’un an ; ce nombre est à comparer à celui d’environ 62 chez les femmes qui utilisent un CHC contenant du lévonorgestrel.
Dans les deux cas, le nombre de TEV par année est inférieur à celui attendu pendant la grossesse ou en période post-partum.
La TEV peut être fatale dans 1 à 2 % des cas.
1Ces incidences ont été estimées à partir de l’ensemble des données des études épidémiologiques, en s’appuyant sur les risques relatifs liés aux différents CHC en comparaison aux CHC contenant du lévonorgestrel.
2 Point central de l’intervalle de 5-7 pour 10 000 années-femmes sur la base d’un risque relatif, pour les CHC contenant du lévonorgestrel par rapport à la non-utilisation d’un CHC, d’environ 2,3 à 3,6.
Nombre de cas de TEV pour 10 000 femmes sur une période d’un an

De façon extrêmement rare, des cas de thrombose ont été signalés chez des utilisatrices de CHC dans d’autres vaisseaux sanguins, p. ex. les veines et artères hépatiques, mésentériques, rénales ou rétiniennes.
Facteurs de risque de TEV
Le risque de complications thrombo-emboliques veineuses chez les utilisatrices de CHC peut être considérablement accru si d’autres facteurs de risque sont présents, en particulier si ceux-ci sont multiples (voir le tableau ci-dessous).
DROSPIRENONE/ETHINYLESTRADIOL VIATRIS est contre-indiqué chez les femmes présentant de multiples facteurs de risque, ceux-ci les exposant à un risque élevé de thrombose veineuse (voir rubrique 4.3). Lorsqu’une femme présente plus d’un facteur de risque, il est possible que l’augmentation du risque soit supérieure à la somme des risques associés à chaque facteur pris individuellement – dans ce cas, le risque global de TEV doit être pris en compte. Si le rapport bénéfice/risque est jugé défavorable, le CHC ne doit pas être prescrit (voir rubrique 4.3).
Tableau : Facteurs de risque de TEV
|
Facteur de risque |
Commentaire |
|
Obésité (indice de masse corporelle supérieur à 30 kg/m²) |
L’élévation de l’IMC augmente considérablement le risque. Ceci est particulièrement important à prendre en compte si d’autres facteurs de risque sont présents. |
|
Immobilisation prolongée, intervention chirurgicale majeure, toute intervention chirurgicale sur les jambes ou le bassin, neurochirurgie ou traumatisme majeur Remarque : l’immobilisation temporaire, y compris les trajets aériens > 4 heures, peut également constituer un facteur de risque de TEV, en particulier chez les femmes présentant d’autres facteurs de risque |
Dans ces situations, il est conseillé de suspendre l’utilisation du dispositif de la pilule (au moins quatre semaines à l’avance en cas de chirurgie programmée) et de ne reprendre le CHC que deux semaines au moins après la complète remobilisation. Une autre méthode de contraception doit être utilisée afin d’éviter une grossesse non désirée. Un traitement anti-thrombotique devra être envisagé si DROSPIRENONE/ETHINYLESTRADIOL VIATRIS n’a pas été interrompu à l’avance. |
|
Antécédents familiaux (thrombo-embolie veineuse survenue dans la fratrie ou chez un parent, en particulier à un âge relativement jeune, c.-à-d. avant 50 ans) |
En cas de prédisposition héréditaire suspectée, la femme devra être adressée à un spécialiste pour avis avant toute décision concernant l’utilisation de CHC |
|
Autres affections médicales associées à la TEV |
Cancer, lupus érythémateux disséminé, syndrome hémolytique et urémique, maladies inflammatoires chroniques intestinales (maladie de Crohn ou rectocolite hémorragique) et drépanocytose |
|
Âge |
En particulier au-delà de 35 ans |
Il n’existe aucun consensus quant au rôle éventuel joué par les varices et les thrombophlébites superficielles dans l’apparition ou la progression d’une thrombose veineuse.
L’augmentation du risque de thrombo-embolie pendant la grossesse, et en particulier pendant les 6 semaines de la période puerpérale, doit être prise en compte (pour des informations concernant « Grossesse et allaitement », voir rubrique 4.6).
Symptômes de TEV (thrombose veineuse profonde et embolie pulmonaire)
Les femmes doivent être informées qu’en cas d’apparition de ces symptômes, elles doivent consulter un médecin en urgence et lui indiquer qu’elles utilisent un CHC. Les symptômes de la thrombose veineuse profonde (TVP) peuvent inclure :
· gonflement unilatéral d’une jambe et/ou d’un pied ou le long d’une veine de la jambe ;
· douleur ou sensibilité dans une jambe, pouvant n’être ressentie qu’en position debout ou lors de la marche ;
· sensation de chaleur, rougeur ou changement de la coloration cutanée de la jambe affectée.
Les symptômes de l’embolie pulmonaire (EP) peuvent inclure :
· apparition soudaine et inexpliquée d’un essoufflement ou d’une accélération de la respiration ;
· toux soudaine, pouvant être associée à une hémoptysie ;
· douleur thoracique aiguë ;
· étourdissements ou sensations vertigineuses sévères ;
· battements cardiaques rapides ou irréguliers.
Certains de ces symptômes (p. ex. « essoufflement », « toux ») ne sont pas spécifiques et peuvent être interprétés à tort comme des signes d’événements plus fréquents ou moins sévères (infections respiratoires, p. ex.).
Les autres signes d’une occlusion vasculaire peuvent inclure : douleur soudaine, gonflement et coloration légèrement bleutée d’une extrémité.
Si l’occlusion se produit dans l’œil, les symptômes peuvent débuter sous la forme d’une vision trouble indolore pouvant évoluer vers une perte de la vision. Dans certains cas, la perte de la vision peut survenir presque immédiatement.
Risque de thrombo-embolie artérielle (TEA)
Des études épidémiologiques ont montré une association entre l’utilisation de CHC et l’augmentation du risque de thrombo-embolie artérielle (infarctus du myocarde) ou d’accident cérébrovasculaire (p. ex. accident ischémique transitoire, AVC). Les événements thrombo-emboliques artériels peuvent être fatals.
Facteurs de risque de TEA
Le risque de complications thrombo-emboliques artérielles ou d’accident cérébrovasculaire chez les utilisatrices de CHC augmente avec la présence de facteurs de risque (voir le tableau). DROSPIRENONE/ETHINYLESTRADIOL VIATRIS est contre-indiqué chez les femmes présentant un facteur de risque sévère ou de multiples facteurs de risque de TEA qui les exposent à un risque élevé de thrombose artérielle (voir rubrique 4.3). Lorsqu’une femme présente plus d’un facteur de risque, il est possible que l’augmentation du risque soit supérieure à la somme des risques associés à chaque facteur pris individuellement – dans ce cas, le risque global doit être pris en compte. Si le rapport bénéfice/risque est jugé défavorable, le CHC ne doit pas être prescrit (voir rubrique 4.3).
Tableau : Facteurs de risque de TEA
|
Facteur de risque |
Commentaire |
|
Âge |
En particulier au-delà de 35 ans |
|
Tabagisme |
Il doit être conseillé aux femmes de ne pas fumer si elles souhaitent utiliser un CHC. Il doit être fortement conseillé aux femmes de plus de 35 ans qui continuent de fumer d’utiliser une méthode de contraception différente. |
|
Hypertension artérielle |
|
|
Obésité (indice de masse corporelle supérieur à 30 kg/m2) |
L’élévation de l’IMC augmente considérablement le risque. Ceci est particulièrement important à prendre en compte chez les femmes présentant d’autres facteurs de risque. |
|
Antécédents familiaux (thrombo-embolie artérielle survenue dans la fratrie ou chez un parent, en particulier à un âge relativement jeune, c.-à-d. avant 50 ans) |
En cas de prédisposition héréditaire suspectée, la femme devra être adressée à un spécialiste pour avis avant toute décision concernant l’utilisation de CHC. |
|
Migraine |
L’accroissement de la fréquence ou de la sévérité des migraines lors de l’utilisation d’un CHC (qui peut être le prodrome d’un événement cérébrovasculaire) peut constituer un motif d’arrêt immédiat du CHC. |
|
Autres affections médicales associées à des événements indésirables vasculaires |
Diabète, hyperhomocystéinémie, valvulopathie cardiaque et fibrillation auriculaire, dyslipoprotéinémie et lupus érythémateux disséminé |
Symptômes de TEA
Les femmes doivent être informées qu’en cas d’apparition de ces symptômes, elles doivent consulter un médecin en urgence et lui indiquer qu’elles utilisent un CHC.
Les symptômes d’un accident cérébrovasculaire peuvent inclure :
· apparition soudaine d’un engourdissement ou d’une faiblesse du visage, d’un bras ou d’une jambe, en particulier d’un côté du corps ;
· apparition soudaine de difficultés à marcher, de sensations vertigineuses, d’une perte d’équilibre ou de coordination ;
· apparition soudaine d’une confusion, de difficultés à parler ou à comprendre ;
· apparition soudaine de difficultés à voir d’un œil ou des deux yeux ;
· céphalée soudaine, sévère ou prolongée, sans cause connue ;
· perte de conscience ou évanouissement avec ou sans crise convulsive.
Des symptômes temporaires suggèrent qu’il s’agit d’un accident ischémique transitoire (AIT).
Les symptômes de l’infarctus du myocarde (IM) peuvent inclure :
· douleur, gêne, pression, lourdeur, sensation d’oppression ou d’encombrement dans la poitrine, le bras ou sous le sternum ;
· sensation de gêne irradiant vers le dos, la mâchoire, la gorge, le bras, l’estomac ;
· sensation d’encombrement, d’indigestion ou de suffocation ;
· transpiration, nausées, vomissements ou sensations vertigineuses ;
· faiblesse, anxiété ou essoufflement extrêmes ;
· battements cardiaques rapides ou irréguliers.
Cancers
· Certaines études épidémiologiques suggèrent que les contraceptifs oraux combinés pourraient être associés à une augmentation du risque de cancer du col de l'utérus chez les utilisatrices de COC à long terme (> 5 ans). Il n'est cependant pas établi si ces pathologies sont dues à d'autres facteurs comme le comportement sexuel et le papillomavirus humain (HPV).
· Une méta-analyse de 54 études épidémiologiques a conclu qu'il existe une légère augmentation du risque relatif (RR = 1,24) de cancer du sein chez les femmes sous contraception orale combinée. Cette majoration du risque disparaît progressivement au cours des 10 ans qui suivent l'arrêt d'une contraception orale.
· Le cancer du sein étant rare chez les femmes de moins de 40 ans, le nombre plus élevé de cancers diagnostiqués chez les utilisatrices habituelles ou nouvelles utilisatrices d'une contraception orale reste faible par rapport au risque global de cancer du sein.
· Ces études ne permettent pas d'établir une relation de causalité. Il est possible que, chez les utilisatrices de contraception orale, cette augmentation du risque soit due à un diagnostic plus précoce du cancer du sein, aux effets biologiques de cette contraception ou à l'association des deux. Les cancers du sein diagnostiqués chez les utilisatrices ont tendance à être moins évolués cliniquement par rapport à ceux diagnostiqués chez des femmes n'en ayant jamais utilisé. Dans de rares cas, des tumeurs bénignes du foie, et dans de plus rares cas encore, des tumeurs malignes du foie ont été rapportées chez des utilisatrices de contraceptifs oraux.
· Dans des cas isolés, ces tumeurs ont conduit à des hémorragies intra-abdominales mettant en jeu le pronostic vital. Chez les femmes sous contraceptifs oraux, la survenue de douleurs sévères de la partie supérieure de l'abdomen, d'augmentation du volume du foie ou de signes d'hémorragie intra-abdominale doit faire évoquer une tumeur hépatique.
· L'utilisation de contraceptifs oraux plus fortement dosés (50 µg éthinylestradiol) diminue le risque de cancer de l'endomètre et de l'ovaire. Ceci demande à être confirmé avec les contraceptifs oraux plus faiblement dosés.
Autres pathologies
DROSPIRENONE/ETHINYLESTRADIOL VIATRIS contient un progestatif antagoniste de l'aldostérone ayant des propriétés d'épargne potassique. Dans la plupart des cas, aucune augmentation de la kaliémie n'est attendue. Cependant, dans une étude clinique, une augmentation modérée non significative de la kaliémie a été observée chez des patientes présentant une insuffisance rénale légère à modérée lors de la prise concomitante de drospirénone et de médicaments épargneurs de potassium. De ce fait, il est recommandé de vérifier la kaliémie lors du premier cycle du traitement chez les patientes présentant une insuffisance rénale pour lesquelles la kaliémie est située dans la limite supérieure à la normale avant traitement, en particulier en cas de prise associée de médicaments épargneurs de potassium (voir également rubrique 4.5).
Chez les femmes atteintes d'hypertriglycéridémie ou ayant des antécédents familiaux d'hypertriglycéridémie, un risque accru de pancréatite peut survenir en cas d'utilisation d'une contraception orale.
Une augmentation modérée de la pression artérielle a été observée chez de nombreuses femmes sous contraception orale combinée : rarement cliniquement significative. Une interruption immédiate de la contraception orale n'est justifiée que dans ces rares cas.
La persistance de chiffres tensionnels élevés ou le non contrôle des chiffres tensionnels par un traitement antihypertenseur chez une femme hypertendue prenant une contraception orale doit faire interrompre celle-ci. Cette contraception pourra éventuellement être reprise après normalisation des chiffres tensionnels par un traitement antihypertenseur.
La survenue ou l'aggravation des pathologies suivantes a été observée au cours de la grossesse ou chez des femmes prenant des contraceptifs oraux, bien que la responsabilité des estroprogestatifs n'ait pu être établie : ictère et/ou prurit dû à une cholestase, lithiase biliaire, porphyrie, lupus érythémateux disséminé, syndrome hémolytico-urémique, chorée de Sydenham, herpès gravidique, hypoacousie par otosclérose.
Les œstrogènes exogènes peuvent induire ou aggraver les symptômes d’angio-œdème héréditaire et acquis.
La survenue d'anomalies hépatiques aiguës ou chroniques peut nécessiter l'arrêt des contraceptifs oraux combinés jusqu'à la normalisation des paramètres hépatiques.
La récidive d'un ictère cholestatique et/ou d'un prurit liés à une cholestase survenue au cours d'une grossesse précédente ou de la prise antérieure d'hormones stéroïdiennes doit faire arrêter les contraceptifs oraux combinés.
Les contraceptifs oraux combinés peuvent avoir un effet sur la résistance périphérique à l'insuline et la tolérance au glucose ; il n'est cependant pas obligatoire de modifier le traitement chez des diabétiques utilisant une contraception orale faiblement dosée (contenant moins de 0,05 mg d'éthinylestradiol). Les femmes diabétiques doivent cependant être étroitement surveillées, en particulier lors de l'instauration d'une contraception orale.
Des cas d'aggravations d'épilepsie, de maladie de Crohn et de rectocolite hémorragique ont été observés sous contraceptifs oraux combinés.
Un chloasma peut survenir occasionnellement, en particulier chez les femmes ayant des antécédents de chloasma gravidique. Les femmes ayant une prédisposition au chloasma sous contraceptifs oraux combinés doivent éviter de s'exposer au soleil ou aux rayons ultra-violets.
L’état dépressif et la dépression sont des effets indésirables bien connus liés à l’utilisation de contraceptifs hormonaux (voir rubrique 4.8). La dépression peut être grave et constitue un facteur de risque bien connu de comportement suicidaire et de suicide. Il convient de conseiller aux femmes de contacter leur médecin en cas de changements d’humeur et de symptômes dépressifs, y compris peu de temps après le début du traitement.
Consultation/examen médical
Avant l’instauration ou la reprise d’un traitement par DROSPIRENONE/ETHINYLESTRADIOL VIATRIS, une recherche complète des antécédents médicaux (y compris les antécédents familiaux) doit être effectuée et la présence d’une grossesse doit être exclue. La pression artérielle doit être mesurée et un examen physique doit être réalisé, en ayant à l’esprit les contre-indications (voir rubrique 4.3) et les mises en garde (voir rubrique 4.4). Il est important d’attirer l’attention des patientes sur les informations relatives à la thrombose veineuse et artérielle, y compris le risque associé à DROSPIRENONE/ETHINYLESTRADIOL VIATRIS comparé à celui associé aux autres CHC, les symptômes de la TEV et de la TEA, les facteurs de risque connus et la conduite à tenir en cas de suspicion de thrombose.
Il doit également être indiqué aux patientes de lire attentivement la notice et de suivre les conseils fournis. La fréquence et la nature des examens doivent être définies sur la base des recommandations en vigueur et adaptées à chaque patiente.
Les patientes doivent être averties que les contraceptifs hormonaux ne protègent pas contre l’infection par le VIH (SIDA) et les autres maladies sexuellement transmissibles.
Diminution de l'efficacité :
L'efficacité d'une COC peut être diminuée en cas d'oubli de comprimés (voir rubrique 4.2), de troubles gastro-intestinaux (voir rubrique 4.2) ou de prise concomitante de certains traitements (voir rubrique 4.5).
Troubles du cycle :
Des saignements irréguliers (« spottings » ou métrorragies) peuvent survenir avec tous les contraceptifs oraux combinés, en particulier au cours des premiers mois. Ces saignements irréguliers seront considérés comme significatifs uniquement s'ils persistent après environ 3 cycles.
Si les saignements irréguliers persistent ou surviennent après des cycles réguliers, une recherche étiologique non hormonale doit alors être effectuée ; des examens diagnostiques appropriés doivent être pratiqués afin d'exclure une tumeur maligne ou une grossesse. Ces examens peuvent comporter un curetage.
Chez certaines femmes, les hémorragies de privation peuvent ne pas survenir au cours de l'intervalle libre. Si la contraception orale a été suivie telle que décrite dans la rubrique 4.2, il est peu probable que la femme soit enceinte.
Cependant, si la contraception orale n'a pas été suivie correctement avant l'absence de la première hémorragie de privation ou si deux hémorragies de privation successives ne se produisent pas, il convient de s'assurer de l'absence de grossesse avant de poursuivre cette contraception.
DROSPIRENONE/ETHINYLESTRADIOL VIATRIS 3 mg/0,03 mg, comprimé pelliculé contient du lactose.
Chaque comprimé de ce médicament contient 62 mg de lactose. Les patients présentant une intolérance au galactose, un déficit total en lactase ou un syndrome de malabsorption du glucose ou du galactose (maladies héréditaires rares) qui suivent un régime sans lactose doivent prendre cette quantité en considération.
4.5. Interactions avec d'autres médicaments et autres formes d'interactions
NB: l'information relative à la prescription des médicaments associés doit être consultée pour identifier toute interaction éventuelle.
· Effets d'autres médicaments sur DROSPIRENONE/ETHINYLESTRADIOL VIATRIS 3 mg/0,03 mg, comprimé pelliculé :
Des interactions peuvent se produire avec des médicaments inducteurs des enzymes hépatiques, ce qui peut induire une augmentation de la clairance des hormones sexuelles et pouvant entraîner des métrorragies et/ou conduire à l'échec de la contraception.
Conduite à tenir
L’induction enzymatique peut déjà s’observer au bout de quelques jours de traitement. L’induction enzymatique maximale est généralement observée en quelques semaines. Après l’arrêt du traitement, l’induction enzymatique peut persister environ 4 semaines.
Courte durée de traitement
Les femmes prenant un traitement avec des médicaments inducteurs enzymatiques doivent utiliser temporairement une méthode contraceptive mécanique ou une autre méthode de contraception, en plus de leur contraception orale. La méthode contraceptive mécanique doit être utilisée pendant toute la durée du traitement concomitant et pendant 28 jours qui suivent l’arrêt du traitement. Si l'administration du traitement concomitant va au-delà de la fin de la plaquette du contraceptif oral, la plaquette suivante doit être commencée sans respecter l'intervalle libre habituel.
Traitement long terme
Chez les femmes prenant un traitement à long terme par des substances actives ayant une action inductrice sur les enzymes hépatiques, une autre méthode de contraception fiable, non hormonale est recommandée.
Les interactions suivantes ont été rapportées dans la littérature :
- Médicaments augmentant la clairance des contraceptifs oraux combinés (efficacité diminuée des contraceptifs oraux combinés par induction enzymatique) :
Barbituriques, bosentan, carbamazepine, phénytoïne, primidone, rifampicine et les médicaments contre le VIH (par exemple ritonavir, névirapine, efavirenz) et aussi de façon possible avec felbamate, griséofulvine, oxcarbazépine, topiramate et les préparations contenant du millepertuis (Hypericum perforatum).
- Médicaments ayant un effet variable sur la clairance des contraceptifs oraux combinés :
En cas de co-administration avec les contraceptifs oraux combinés, de nombreuses associations d’inhibiteur de protéase VIH et d’inhibiteur non nucléosides de la transcriptase inverse, incluant les associations des inhibiteurs du VHC peuvent augmenter ou diminuer les concentrations plasmatiques des œstrogènes et des progestatifs. L’effet de ces modifications peut être cliniquement significatif dans certains cas.
Par conséquent, les informations de prescription de médicaments contre le VIH/VHC doivent être consultées pour identifier des interactions potentielles et les recommandations correspondantes. En cas de doute, une méthode de contraception mécanique doit être utilisée par les femmes sous traitement avec un inhibiteur non nucléoside de la transcriptase inverse ou un inhibiteur de la protéase.
- Médicaments diminuant la clairance des contraceptifs oraux combinés (inhibiteurs enzymatiques)
La pertinence clinique des interactions potentielles avec les inhibiteurs enzymatiques reste inconnue.
L’administration concomitante d’inhibiteurs puissants du CYP3A4 peut augmenter les concentrations plasmatiques de l’œstrogène ou du progestatif ou des deux.
Dans une étude à doses multiples avec une association drospirénone (3 mg/jour) / éthinylestradiol (0,02 mg/jour), la co- administration de kétoconazole, puissant inhibiteur du CYP3A4, pendant 10 jours a augmenté l’ASC (0-24h) de drospirénone et d’éthinylestradiol de 2,7 fois et de 1,4 fois respectivement.
Il a été démontré que des doses d’étoricoxib de 60 à 120 mg/jour augmentent les concentrations plasmatiques de l’éthinylestradiol de 1,4 à 1,6 fois respectivement, lorsqu’elles sont prises en association avec un contraceptif hormonal combiné contenant 0,035 mg d’éthinylestradiol.
· Effets de DROSPIRENONE/ETHINYLESTRADIOL VIATRIS 3 mg/0,03 mg, comprimé pelliculé sur d'autres médicaments :
Les contraceptifs oraux combinés peuvent modifier le métabolisme de certaines autres substances actives. Les concentrations plasmatiques et tissulaires peuvent donc être soit augmentées (ex: ciclosporine) ou diminuées (ex: lamotrigine).
Chez des femmes volontaires, des études d'interaction in vivo réalisées avec l'oméprazole, la simvastatine et le midazolam comme marqueur, ont montré qu'une interaction cliniquement pertinente de la drospirérone à des doses de 3 mg avec le métabolisme du cytochrome P450 d'autres médicaments était peu probable.
Les données cliniques suggèrent que l’éthinylestradiol inhibe la clairance des substrats du CYP1A2 conduisant à une augmentation faible (par exemple, la théophylline) ou modérée (par exemple, la tizanidine) de leur concentration plasmatique.
· Interactions pharmacodynamiques
Au cours des essais cliniques menés chez des patients traités pour une infection par le virus de l'hépatite C (VHC) et recevant des médicaments contenant ombitasvir/paritaprevir/ritonavir et dasabuvir, avec ou sans ribavirine, il a été observé des augmentations de transaminase (ALAT) supérieures à 5 fois la limite supérieure de la normale (LSN), significativement plus fréquentes chez les femmes utilisant des médicaments contenant de l'éthinylestradiol, tel que les contraceptifs hormonaux combinés (CHC). De plus, chez des patients traités par le glecaprevir/pibrentasvir ou sofosbuvir/velpatasvir/voxilaprevir, des augmentations des ALAT ont été observées chez les femmes utilisant des médicaments contenant de l'éthinylestradiol tels que les CHC (voir la rubrique 4.3).
Par conséquent, les utilisatrices de DROSPIRENONE / ETHINYLESTRADIOL VIATRIS doivent changer leur méthode de contraception (par exemple, une contraception à base de progestatif seul ou des méthodes non hormonales) avant de commencer le traitement avec ces associations de médicaments. DROSPIRENONE / ETHINYLESTRADIOL VIATRIS peut être repris 2 semaines après la fin du traitement avec ces associations de médicaments.
· Autres formes d’interactions :
Chez les patientes ayant une fonction rénale normale, l'association de drospirénone avec un IEC ou un AINS n'a pas montré d'effet significatif sur la kaliémie. Néanmoins, l'utilisation de DROSPIRENONE/ETHINYLESTRADIOL VIATRIS 3 mg/0,03 mg, comprimé pelliculé en association avec les antagonistes de l'aldostérone ou des diurétiques épargneurs de potassium n'a pas été étudiée. Dans ce cas, un dosage de la kaliémie pendant le premier cycle de traitement est recommandé (voir également la rubrique 4.4).
· Examens biologiques :
L'utilisation de contraceptifs hormonaux peut modifier les résultats de certains examens biologiques tels que : les tests fonctionnels hépatiques, thyroïdiens, surrénaliens et rénaux, le taux plasmatique des protéines (porteuses) comme la corticosteroid-binding globulin (CBG) et des fractions lipidiques/lipoprotéiniques, les paramètres du métabolisme glucidique, les paramètres de la coagulation et de la fibrinolyse. Les modifications restent en général dans les limites de la normale. En raison de sa légère activité anti-minéralocorticoïde, la drospirénone accroît l'activité rénine plasmatique et l'aldostéronémie.
4.6. Fertilité, grossesse et allaitement
Grossesse
DROSPIRENONE/ETHINYLESTRADIOL VIATRIS n'est pas indiqué pendant la grossesse.
En cas de découverte d'une grossesse sous DROSPIRENONE/ETHINYLESTRADIOL, son utilisation devra être immédiatement interrompue.
De nombreuses études épidémiologiques n'ont pas révélé de risque augmenté d'anomalies congénitales chez les enfants nés de femmes ayant utilisé un contraceptif oral avant la grossesse. Aucun effet tératogène n'a été observé si un contraceptif a été pris par erreur au cours de la grossesse.
Des études chez l'animal ont montré la présence d'effets indésirables au cours de la grossesse et de l'allaitement (voir rubrique 5.3). D'après ces données chez l'animal, un effet indésirable dû à l'activité hormonale des principes actifs ne peut être exclu. Cependant, sur la base de l'expérience de l'utilisation des contraceptifs oraux combinés pendant la grossesse, un tel effet indésirable n'a pas été observé chez l'homme.
Les données disponibles concernant l'utilisation de l’association éthinylestradiol et drospirénone au cours de la grossesse sont trop peu nombreuses pour permettre de conclure à d'éventuels effets néfastes de DROSPIRENONE/ETHINYLESTRADIOL VIATRIS sur la grossesse ou sur la santé du fœtus ou du nouveau-né. Aucune donnée épidémiologique ne permet à ce jour de conclure.
L’augmentation du risque de TEV en période post-partum doit être prise en compte lors de la reprise de DROSPIRENONE/ETHINYLESTRADIOL VIATRIS (voir rubriques 4.2 et 4.4).
Allaitement
Les contraceptifs hormonaux pouvant influer sur la composition quantitative et qualitative du lait maternel, ceux-ci sont généralement déconseillés jusqu'à la fin de l'allaitement. L'utilisation de contraceptifs oraux peut s'accompagner d'une excrétion de faibles quantités de ces contraceptifs et/ou de leurs métabolites dans le lait pouvant avoir un effet chez l'enfant.
4.7. Effets sur l'aptitude à conduire des véhicules et à utiliser des machines
Il n’a pas été observé d'effet sur l'aptitude à conduire ou à utiliser des machines chez les utilisatrices de contraceptifs oraux.
En ce qui concerne les effets indésirables graves chez les utilisatrices de COC, voir rubrique 4.4.
Les effets indésirables suivants ont été rapportés au cours de l’utilisation de l’association éthinylestradiol et drospirénone :
|
Classification Système-Organe |
Fréquence des effets indésirables |
|
||
|
Fréquent |
Peu fréquent |
Rare |
Fréquence indéterminée |
|
|
Affections du système immunitaire |
Hypersensibilité, Asthme |
Aggravation des symptômes d’angio-œdème héréditaire et acquis |
||
|
Affections psychiatriques |
Humeur dépressive |
Augmentation de la libido, diminution de la libido |
|
|
|
Affections du système nerveux |
Céphalées |
|
||
|
Affections de l’oreille et du labyrinthe |
Hypoacousie |
|
||
|
Système vasculaire |
Migraine |
Hypertension Hypotension |
Thrombo-embolie veineuse (TEV) et Thrombo-embolie artérielle (TEA) |
|
|
Affections gastro-intestinales |
Nausée |
Vomissements, Diarrhée |
|
|
|
Affections de la peau et du tissu sous-cutané |
Acné Eczéma Prurit, Alopécie |
Erythème noueux, Erythème polymorphe |
|
|
|
Affections des organes de reproduction et du sein |
Troubles menstruels, saignements inter-menstruels, douleur mammaire, sensibilité mammaire, perte vaginale, candidose vulvovaginale |
Augmentation du volume mammaire, infection vaginale |
Sécrétion mammaire |
|
|
Troubles généraux et anomalies au site d’administration |
Rétention hydrique, prise de poids, perte de poids |
|
||
Description de certains effets indésirables particuliers
Une augmentation du risque d'événement thrombotique et thrombo-embolique artériel et veineux, incluant l’infarctus du myocarde, l’AVC, les accidents ischémiques transitoires, la thrombose veineuse et l’embolie pulmonaire, a été observée chez les femmes utilisant des CHC ; ceci est abordé plus en détails en rubrique 4.4.
Les effets indésirables graves suivants qui ont été rapportés chez des femmes utilisant des COC sont commentés à la rubrique 4.4. :
· accidents thromboemboliques veineux,
· accidents thromboemboliques artériels,
· hypertension,
· tumeurs hépatiques,
· apparition ou aggravation d’affections dont l’association avec les COC n'est pas certaine : maladie de Crohn, colite hémorragique, épilepsie, fibrome utérin, porphyrie, lupus érythémateux disséminé, herpès gravidique, chorée de Sydenham, syndrome urémique hémolytique, ictère cholestatique,
· chloasma,
· perturbations chroniques ou sévères de la fonction hépatique pouvant nécessiter l'arrêt d’une COC jusqu'à normalisation des tests de la fonction hépatique,
· survenue ou aggravation des symptômes d'angioedème par les estrogènes exogènes chez les femmes présentant un angioedème héréditaire.
La fréquence de diagnostic de cancer du sein est très légèrement augmentée chez les utilisatrices de COC. Comme le cancer du sein est rare chez les femmes de moins de 40 ans, cette augmentation est faible par rapport au risque global de cancer du sein. La relation de causalité avec l’utilisation de COC reste inconnue. Pour plus d’information se reporter aux rubriques 4.3 et 4.4.
Interactions
Des métrorragies et / ou un échec de la contraception peut résulter d'interactions d'autres médicaments (inducteurs enzymatiques) avec les contraceptifs oraux combinés (voir rubrique 4.5).
Déclaration des effets indésirables suspectés
La déclaration des effets indésirables suspectés après autorisation du médicament est importante. Elle permet une surveillance continue du rapport bénéfice/risque du médicament. Les professionnels de santé déclarent tout effet indésirable suspecté via le système national de déclaration : Agence nationale de sécurité du médicament et des produits de santé (ANSM) et réseau des Centres Régionaux de Pharmacovigilance - Site internet : https://signalement.social-sante.gouv.fr/.
L'expérience générale acquise avec les contraceptifs oraux combinés montre que les symptômes susceptibles d'apparaître dans un tel cas sont les suivants : nausées, vomissements et hémorragies de privation. L’hémorragie de privation peut également se produire chez les filles avant les premières menstruations, si elles prennent accidentellement le médicament. Il n'existe pas d'antidote et le traitement doit être purement symptomatique.
5. PROPRIETES PHARMACOLOGIQUES
5.1. Propriétés pharmacodynamiques
Indice de Pearl pour échec de la méthode : 0,09 (limite supérieure de l’intervalle de confiance 95 % bilatéral: 0,32).
Indice de Pearl global (échec de la méthode + échec de la patiente) : 0,57 (limite supérieure de l’intervalle de confiance 95 % bilatéral : 0,90).
Mécanisme d’action
L'effet contraceptif de DROSPIRENONE/ETHINYLESTRADIOL VIATRIS 3 mg/0,03 mg, comprimé pelliculé repose sur l'interaction de différents facteurs, les plus importants étant l'inhibition de l'ovulation et les modifications de l'endomètre.
Effets pharmacodynamiques
DROSPIRENONE/ETHINYLESTRADIOL VIATRIS 3 mg/0,03 mg, comprimé pelliculé est un contraceptif oral associant l'éthinylestradiol et un progestatif, la drospirénone. Aux doses thérapeutiques, cette dernière possède également des propriétés anti-androgéniques et une légère activité anti-minéralocorticoïde. Elle n'a aucune activité oestrogénique, glucocorticoïde ou anti-glucocorticoïde. La drospirénone est donc dotée d’un profil pharmacologique proche de celui de l'hormone naturelle, la progestérone.
Les études cliniques indiquent que la légère activité anti-minéralocorticoïde de DROSPIRENONE/ETHINYLESTRADIOL VIATRIS 3 mg/0,03 mg, comprimé pelliculé entraîne un effet anti-minéralocorticoïde modéré.
5.2. Propriétés pharmacocinétiques
Absorption
Administrée par voie orale, l'absorption de la drospirénone est rapide et presque complète. Après administration unique, le pic de concentration sérique de la substance active, d'environ 38 ng/ml, est atteint en une à deux heures environ. La biodisponibilité est comprise entre 76 et 85 %. La prise concomitante d'aliments n'a pas d'influence sur la biodisponibilité de la drospirénone.
Distribution
Après administration orale, les concentrations sériques de la drospirénone diminuent avec une demi-vie terminale de 31 heures. La drospirénone se lie à l'albumine sérique, mais pas à la SHBG (sex hormone binding globulin) ni à la CBG (corticoid binding globulin). Seulement 3 à 5 % des concentrations sériques totales de la substance active se retrouvent sous forme de stéroïde libre. L'augmentation de la SHBG induite par l'éthinylestradiol n'influence pas la liaison de la drospirénone aux protéines sériques. Le volume de distribution apparent moyen de la drospirénone est de 3,7 ± 1,2 l/kg.
Biotransformation
Après administration orale, la drospirénone subit un métabolisme intense. Les principaux métabolites plasmatiques sont la drospirénone acide formée par ouverture du noyau lactone et le 3-sulfate de 4,5-dihydrodrospirénone formé par réduction et sulfatation ultérieure. La drospirénone est également soumise à un métabolisme oxydant catalysé par le CYP3A4
In vitro, la dropirénone est capable d’inhiber faiblement à modérément les enzymes du cytochrome P450, CYP1A1, CYP2C9, CYP2C19 et CYP3A4.
Élimination
La clairance métabolique sérique de la drospirénone est de 1,5 ± 0,2 ml/min/kg. La drospirénone n'est excrétée sous forme inchangée qu'à l'état de traces. Les métabolites de la drospirénone sont excrétés par voies fécale et urinaire selon un rapport de 1,2 à 1,4. La demi-vie de l'excrétion urinaire et fécale des métabolites est d'environ 40 h.
Conditions à l’état d'équilibre :
Au cours d'un cycle de traitement, à l'état d'équilibre, les concentrations sériques maximales de la drospirénone (environ 70 ng/ml) sont atteintes au bout de 8 jours de traitement. Les taux sériques de drospirénone s'accumulent selon un facteur d'environ 3 en fonction du rapport de la demi-vie terminale et de l'intervalle entre deux prises.
Populations particulières
Effet sur l'insuffisance rénale :
A l'état d'équilibre, chez les femmes présentant une insuffisance rénale légère (clairance de la créatinine Clcr, 50-80 ml/min), les concentrations sériques de drospirénone sont comparables à celles de femmes présentant une fonction rénale normale.
Chez les femmes présentant une insuffisance rénale modérée (Clcr, 30-50 ml/min), les concentrations sériques de drospirénone sont en moyenne supérieures de 37 % à celles observées chez des femmes ayant une fonction rénale normale.
Le traitement par la drospirénone est également bien toléré par les femmes présentant une insuffisance rénale légère à modérée. Aucun effet cliniquement significatif d'un traitement par drospirénone sur la kaliémie n'a été observé.
Effet sur l'insuffisance hépatique :
Dans une étude à dose unique, la clairance orale (Cl/F) était diminuée d’environ 50 % chez les volontaires ayant une insuffisance hépatique modérée par rapport à ceux présentant une fonction hépatique normale. Cette diminution de la clairance de la drospirénone ne s’est pas traduite par une différence apparente en termes de kaliémie.
Aucune augmentation des concentrations sériques de potassium au-dessus de la limite supérieure de la normale n'a été observée même en cas de diabète et de traitement associé par la spironolactone (deux facteurs de risque d'hyperkaliémie). Il peut être conclu que la drospirénone est bien tolérée chez les patientes présentant une insuffisance hépatique légère ou modérée (Child-Pugh B).
Groupes ethniques :
Aucune différence cliniquement significative des paramètres pharmacocinétiques de la drospirénone et de l'éthinylestradiol n'a été observée entre les femmes japonaises et caucasiennes.
Ethinylestradiol :
Absorption
Après administration orale, l'absorption de l'éthinylestradiol est rapide et complète. L'ingestion de 30 µg entraîne un pic de concentration plasmatique de 100 pg/ml au bout d'1 à 2 heures. L'éthinylestradiol subit un effet de premier passage important, extrêmement variable d'un sujet à l'autre. La biodisponibilité absolue est d'environ 45%.
Distribution
Le volume de distribution apparent de l'éthinylestradiol est de 5 l/kg et sa liaison aux protéines plasmatiques d'environ 98%. L’éthinylestradiol induit la synthèse hépatique de la SHBG et de la CBG. Au cours d'un traitement par 30 µg d'éthinylestradiol, la concentration de SHBG augmente de 70 à environ 350 nmol/l.
L'éthinylestradiol passe en petites quantités dans le lait maternel (0,02 % de la dose administrée).
Biotransformation
L'éthinylestradiol est soumis à un métabolisme intestinal et de premier passage hépatique significatif. L'éthinylestradiol est principalement métabolisé par hydroxylation aromatique et est transformé en de nombreux métabolites hydroxylés et méthylés. Ceux-ci sont présents sous forme de métabolites libres et de conjugués glucuronés et sulfatés. La clairance métabolique plasmatique de l'éthinylestradiol est d’environ 5 ml/min/kg.
In vitro, l’éthinylestradiol est un inhibiteur réversible des CYP2C19, CYP1A1 et CYP1A2, ainsi qu’un inhibiteur irréversible des CYP3A4 /5, CYP2C8, et CYP2J2.
Elimination
L'éthinylestradiol n'est pas excrété de façon significative sous forme inchangée. Les métabolites de l'éthinylestradiol sont excrétés avec un ratio d'excrétion rénale/biliaire de 4/6. La demi-vie d'excrétion des métabolites est d'environ 1 jour. La demi-vie d’élimination est de 20 heures.
Conditions à l'état d'équilibre :
L'état d'équilibre est atteint au cours de la seconde partie d'un cycle de traitement et l'éthinylestradiol s'accumule dans le sérum selon un facteur d'environ 1,4 à 2,1.
5.3. Données de sécurité préclinique
En particulier, au cours des études de reproduction les effets embryo- et foetotoxiques ont été considérés comme spécifiques à l’espèce animale. À des expositions à des doses supérieures à celles utilisées dans DROSPIRENONE/ETHINYLESTRADIOL VIATRIS 3 mg/0,03 mg, comprimé pelliculé, des effets sur la différenciation sexuelle ont été observés chez les fœtus du rat mais pas du singe.
Lactose monohydraté, amidon de maïs, amidon de maïs prégélatinisé, crospovidone, povidone, polysorbate 80, stéarate de magnésium.
Pelliculage
Alcool polyvinylique partiellement hydrolysé, dioxyde de titane (E 171), macrogol 3350, talc, oxyde de fer jaune (E 172).
6.4. Précautions particulières de conservation
Pas de précautions particulières de conservation.
6.5. Nature et contenu de l'emballage extérieur
Boîtes de 1 x 21 comprimés, de 2 x 21 comprimés, de 3 x 21 comprimés, 6 x 21 comprimés et de 13 x 21 comprimés sous plaquettes (PVC/PVDC/Aluminium).
Toutes les présentations peuvent ne pas être commercialisées.
6.6. Précautions particulières d’élimination et de manipulation
Pas d’exigences particulières.
7. TITULAIRE DE L’AUTORISATION DE MISE SUR LE MARCHE
15 rue de Vanves
92100 Boulogne-Billancourt
8. NUMERO(S) D’AUTORISATION DE MISE SUR LE MARCHE
· 34009 219 048 2 6 : 21 comprimés sous plaquettes (PVC/PVDC/Aluminium). Boîte de 1 plaquette.
· 34009 219 049 9 4 : 21 comprimés sous plaquettes (PVC/PVDC/Aluminium). Boîte de 2 plaquettes.
· 34009 219 050 7 6 : 21 comprimés sous plaquettes (PVC/PVDC/Aluminium). Boîte de 3 plaquettes.
· 34009 581 365 3 5 : 21 comprimés sous plaquettes (PVC/PVDC/Aluminium). Boîte de 6 plaquettes.
· 34009 581 367 6 4 : 21 comprimés sous plaquettes (PVC/PVDC/Aluminium). Boîte de 13 plaquettes.
9. DATE DE PREMIERE AUTORISATION/DE RENOUVELLEMENT DE L’AUTORISATION
[à compléter ultérieurement par le titulaire]
10. DATE DE MISE A JOUR DU TEXTE
[à compléter ultérieurement par le titulaire]
Sans objet.
12. INSTRUCTIONS POUR LA PREPARATION DES RADIOPHARMACEUTIQUES
Liste I.
ANSM - Mis à jour le : 01/08/2025
DROSPIRENONE/ETHINYLESTRADIOL VIATRIS 3 mg/0,03 mg, comprimé pelliculé
Drospirénone/Ethinylestradiol
· Gardez cette notice. Vous pourriez avoir besoin de la relire.
· Si vous avez d’autres questions, interrogez votre médecin, votre pharmacien ou votre infirmier/ère.
· Ce médicament vous a été personnellement prescrit. Ne le donnez pas à d’autres personnes. Il pourrait leur être nocif, même si les signes de leur maladie sont identiques aux vôtres.
· Si vous ressentez un quelconque effet indésirable, parlez-en à votre médecin, votre pharmacien ou votre infirmier/ère. Ceci s’applique aussi à tout effet indésirable qui ne serait pas mentionné dans cette notice. Voir rubrique 4.
Points importants à connaître concernant les contraceptifs hormonaux combinés (CHC) :
· Ils comptent parmi les méthodes de contraception réversibles les plus fiables lorsqu’ils sont utilisés correctement.
· Ils augmentent légèrement le risque de formation d’un caillot sanguin dans les veines et les artères, en particulier pendant la première année de leur utilisation ou lorsque le contraceptif hormonal combiné est repris après une interruption de 4 semaines ou plus.
· Soyez vigilante et consultez votre médecin si vous pensez présenter les symptômes évocateurs d’un caillot sanguin (voir rubrique 2 « Caillots sanguins »).
2. Quelles sont les informations à connaître avant de prendre DROSPIRENONE/ ETHINYLESTRADIOL VIATRIS 3 mg/0,03 mg, comprimé pelliculé ?
3. Comment prendre DROSPIRENONE/ETHINYLESTRADIOL VIATRIS 3 mg/0,03 mg, comprimé pelliculé ?
4. Quels sont les effets indésirables éventuels ?
5. Comment conserver DROSPIRENONE/ETHINYLESTRADIOL VIATRIS 3 mg/0,03 mg, comprimé pelliculé ?
6. Contenu de l’emballage et autres informations.
1. QU’EST-CE QUE DROSPIRENONE/ETHINYLESTRADIOL VIATRIS 3 mg/0,03 mg, comprimé pelliculé ET DANS QUELS CAS EST-IL UTILISE ?
DROSPIRENONE/ETHINYLESTRADIOL VIATRIS 3 mg/0,03 mg, comprimé pelliculé est une pilule contraceptive utilisée afin d’éviter une grossesse.
Chaque comprimé contient une faible quantité de deux hormones féminines : la drospirénone et l'éthinylestradiol.
Les contraceptifs oraux qui contiennent deux substances à activité hormonale sont appelés contraceptifs oraux « combinés » (COC).
2. QUELLES SONT LES INFORMATIONS A CONNAITRE AVANT DE PRENDRE DROSPIRENONE/ETHINYLESTRADIOL VIATRIS 3 mg/0,03 mg, comprimé pelliculé ?
Avant de commencer à utiliser DROSPIRENONE/ETHINYLESTRADIOL VIATRIS, vous devez lire les informations concernant les caillots sanguins en rubrique 2. Il est particulièrement important de lire la description des symptômes d’un caillot sanguin - voir rubrique 2, « Caillots sanguins ».
Avant de commencer à utiliser DROSPIRENONE/ETHINYLESTRADIOL VIATRIS un interrogatoire sur vos antécédents médicaux personnels et familiaux proches sera effectué par votre médecin. Votre pression artérielle sera mesurée et, si besoin est, selon votre situation personnelle, d'autres examens pourront être demandés.
Cette notice décrit plusieurs situations où vous devez arrêter de prendre DROSPIRENONE/ETHINYLESTRADIOL VIATRIS ou des circonstances où l'efficacité contraceptive pourrait être diminuée. Dans ces cas, vous ne devez pas avoir de rapports sexuels ou alors, vous devez utiliser d'autres méthodes contraceptives non hormonales comme le préservatif ou toute autre barrière mécanique. N'utilisez pas de méthodes naturelles de contraception (mesure de la température, aspect de la glaire cervicale). En effet, ces méthodes peuvent ne pas être fiables car DROSPIRENONE/ETHINYLESTRADIOL VIATRIS a un effet sur la température corporelle et sur la glaire cervicale.
Comme les autres contraceptifs oraux, DROSPIRENONE/ETHINYLESTRADIOL VIATRIS ne protège pas des infections à VIH (SIDA) ou des autres maladies sexuellement transmissibles.
Ne prenez jamais DROSPIRENONE/ETHINYLESTRADIOL VIATRIS 3 mg/0,03 mg, comprimé pelliculé :
Vous ne devez pas utiliser DROSPIRENONE/ETHINYLESTRADIOL VIATRIS si vous êtes dans l’une des situations listées ci-dessous. Si tel est le cas, vous devez en informer votre médecin. Votre médecin discutera avec vous d’autres méthodes de contraception qui seraient plus adaptées :
· si vous avez (ou avez déjà eu) un caillot dans un vaisseau sanguin d’une jambe (thrombose veineuse profonde [TVP]), d’un poumon (embolie pulmonaire [EP]) ou d’autres organes ;
· si vous vous savez atteinte d’un trouble affectant la coagulation sanguine - par exemple, un déficit en protéine C, un déficit en protéine S, un déficit en antithrombine III, une mutation du facteur V de Leiden ou la présence d’anticorps anti-phospholipides ;
· si vous devez être opérée ou si vous êtes alitée pendant une durée prolongée (voir la rubrique 2 « Caillots sanguins ») ;
· si vous avez déjà eu une crise cardiaque ou un accident vasculaire cérébral (AVC) ;
· si vous avez (ou avez déjà eu) une angine de poitrine (une maladie provoquant des douleurs intenses dans la poitrine et pouvant être le signe précurseur d’une crise cardiaque) ou un accident ischémique transitoire (AIT - symptômes temporaires d’AVC) ;
· si vous avez l’une des maladies suivantes pouvant augmenter le risque de caillot dans les artères :
o diabète sévère avec atteinte des vaisseaux sanguins,
o pression artérielle très élevée,
o taux très élevé de graisses dans le sang (cholestérol ou triglycérides),
o maladie appelée hyperhomocystéinémie ;
· si vous avez (ou avez déjà eu) un type de migraine appelé « migraine avec aura » ;
· si vous avez (ou avez déjà eu) une affection du foie avec absence de normalisation de votre fonction hépatique ;
· si vos reins ne fonctionnent pas correctement (insuffisance rénale) ;
· si vous avez (ou avez déjà eu) une tumeur du foie ;
· si vous avez (ou avez déjà eu) un cancer du sein ou des organes génitaux ou si vous avez une suspicion de cancer du sein ou des organes génitaux ;
· si vous avez des saignements vaginaux inexpliqués ;
· si vous êtes allergique à l'éthinylestradiol ou la drospirénone, ou à l'un des composants de DROSPIRENONE/ETHINYLESTRADIOL VIATRIS mentionnés à la rubrique 6. Cela peut se manifester par des démangeaisons, une éruption cutanée ou un gonflement.
Ne prenez jamais DROSPIRENONE/ETHINYLESTRADIOL VIATRIS si vous avez l'hépatite C et prenez des médicaments contenant ombitasvir/paritaprevir/ritonavir, dasabuvir, glécaprévir/ pibrentasvir ou sofosbuvir/velpatasvir/voxilaprévir (voir aussi rubrique « Autres médicaments et DROSPIRENONE/ ETHINYLESTRADIOL VIATRIS 3 mg/0,03 mg, comprimé pelliculé »).
Informations supplémentaires concernant les populations particulières
Enfants et adolescents
DROSPIRENONE/ETHINYLESTRADIOL VIATRIS n’est pas destiné à être utilisé chez les jeunes filles qui n’ont pas encore leurs règles.
Femmes âgées
DROSPIRENONE/ETHINYLESTRADIOL VIATRIS n’est pas destiné à être utilisé après la ménopause.
Femmes atteintes d’une insuffisance au niveau du foie
Ne prenez pas DROSPIRENONE/ETHINYLESTRADIOL VIATRIS si vous présentez une maladie du foie. Voir également les rubriques « Ne prenez jamais DROSPIRENONE/ETHINYLESTRADIOL VIATRIS 3 mg/0,03 mg, comprimé pelliculé » et « Avertissements et précautions ».
Femmes atteintes d’une insuffisance au niveau des reins
Ne prenez pas DROSPIRENONE/ETHINYLESTRADIOL VIATRIS si vos reins ne fonctionnent pas correctement ou si vous présentez une insuffisance rénale aiguë. Voir également les rubriques « Ne prenez jamais DROSPIRENONE/ETHINYLESTRADIOL VIATRIS 3 mg/0,03 mg, comprimé pelliculé » et « Avertissements et précautions ».
Avertissements et précautions
Quand faut-il prendre des précautions particulières avec DROSPIRENONE/ ETHINYLESTRADIOL VIATRIS ?
Dans quels cas devez-vous contacter votre médecin ?
Consultez un médecin de toute urgence :
· si vous remarquez de possibles signes d’un caillot sanguin, qui pourraient indiquer que vous avez un caillot sanguin dans une jambe (thrombose veineuse profonde), que vous avez un caillot sanguin dans un poumon (embolie pulmonaire) ou que vous faites une crise cardiaque ou un AVC (voir la rubrique « Caillots sanguins » ci-dessous).
Pour la description des symptômes de ces effets indésirables graves, reportez-vous à la rubrique « Comment reconnaître un caillot sanguin ».
Si vous êtes dans l’une des situations suivantes, informez-en votre médecin.
Si le problème apparaît ou s’aggrave pendant l’utilisation de DROSPIRENONE/ETHINYLESTRADIOL VIATRIS, vous devez également en informer votre médecin.
Comme avec tout contraceptif oral combiné, dans certains cas, vous devez prendre des précautions particulières pendant l’utilisation de DROSPIRENONE/ETHINYLESTRADIOL VIATRIS. Il peut être nécessaire d’être suivie régulièrement par votre médecin.
Adressez-vous à votre médecin ou votre pharmacien avant de prendre DROSPIRENONE/ ETHINYLESTRADIOL VIATRIS :
· en cas de survenue ou antécédent de cancer du sein chez un parent proche ;
· si vous avez une affection du foie (comme une obstruction des voies biliaires qui peut causer une jaunisse et des symptômes comme des démangeaisons) ou de la vésicule biliaire (tels que des calculs biliaires) ;
· si vous êtes diabétique ;
· en cas de dépression ;
· si vous êtes atteinte de la maladie de Crohn ou de rectocolite hémorragique (maladies inflammatoires chroniques des intestins) ;
· si vous avez un syndrome hémolytique et urémique (SHU) (un trouble de la coagulation sanguine qui entraîne une défaillance des reins) ;
· si vous avez une drépanocytose (une maladie héréditaire touchant les globules rouges) ;
· si vous avez des taux élevés de graisses dans le sang (hypertriglycéridémie) ou des antécédents familiaux de ce trouble. L’hypertriglycéridémie a été associée à une augmentation du risque de pancréatite (inflammation du pancréas) ;
· si vous devez être opérée ou si vous êtes alitée pendant une durée prolongée (reportez-vous à la rubrique 2, « Caillots sanguins ») ;
· si vous venez juste d’accoucher, vous êtes exposée à un risque augmenté de caillots sanguins. Vous devez demander à votre médecin combien de temps après l’accouchement vous pouvez commencer à prendre DROSPIRENONE/ETHINYLESTRADIOL VIATRIS ;
· si vous avez une inflammation des veines situées sous la peau (thrombophlébite superficielle) ;
· si vous avez des varices ;
· si vous êtes épileptique (voir rubrique « Autres médicaments et DROSPIRENONE/ ETHINYLESTRADIOL VIATRIS 3 mg/0,03 mg, comprimé pelliculé ») ;
· si vous avez un lupus érythémateux disséminé (LED) (une maladie qui affecte votre système de défenses naturelles) ;
· si vous avez présenté l'une des pathologies suivantes survenue pour la première fois lors d'une grossesse ou lors de la prise antérieure d'un traitement hormonal comme par exemple : perte auditive, maladie du sang appelée porphyrie, une éruption de vésicules sur la peau pendant la grossesse (herpès gestationnel), une maladie des nerfs avec survenue de mouvements corporels brusques non contrôlés (chorée de Sydenham) ;
· si vous avez (ou avez déjà eu) un chloasma (une pigmentation anormale de la peau en particulier sur le visage ou le cou, appelée « masque de grossesse »). Dans ce cas, évitez toute exposition directe au soleil ou aux rayons ultraviolets tout en prenant ce médicament ;
· si vous présentez des symptômes d’angio-œdème tels qu'un gonflement du visage, de la langue et/ou de la gorge et/ou des difficultés à avaler ou de l'urticaire pouvant entraîner des difficultés respiratoires, contactez immédiatement un médecin. Les médicaments contenant des œstrogènes peuvent provoquer ou aggraver les symptômes d'angio-œdème héréditaire et acquis.
CAILLOTS SANGUINS
L’utilisation d’un contraceptif hormonal combiné tel que DROSPIRENONE/ETHINYLESTRADIOL VIATRIS augmente le risque d’apparition d’un caillot sanguin en comparaison à une non-utilisation. Dans de rares cas, un caillot sanguin peut bloquer des vaisseaux sanguins et provoquer de graves problèmes.
Les caillots sanguins peuvent se former :
· dans les veines (on parle alors de « thrombose veineuse » ou de « thrombo-embolie veineuse » [TEV]) ;
· dans les artères (on parle alors de « thrombose artérielle » ou de « thrombo-embolie artérielle » [TEA]).
Le rétablissement, suite à des caillots sanguins, n’est pas toujours complet. Dans de rares cas, ils peuvent entraîner des séquelles graves et durables et, dans de très rares cas, ils peuvent être fatals.
Il est important de garder à l’esprit que le risque global de caillot sanguin dû à DROSPIRENONE/ETHINYLESTRADIOL VIATRIS est faible.
COMMENT RECONNAITRE UN CAILLOT SANGUIN ?
Consultez un médecin de toute urgence si vous remarquez l’un des signes ou symptômes suivants.
|
Présentez-vous l’un de ces signes ? |
Il peut éventuellement s’agir de : |
|
Gonflement d’une jambe ou le long d’une veine de la jambe ou du pied, en particulier s’il s’accompagne de : · douleur ou sensibilité dans la jambe, pouvant n’être ressentie qu’en position debout ou lors de la marche ; · chaleur dans la jambe affectée ; · changement de couleur de la peau de la jambe, devenant p. ex. pâle, rouge ou bleue. |
Thrombose veineuse profonde |
|
· Apparition soudaine et inexpliquée d’un essoufflement ou d’une respiration rapide : · toux soudaine sans cause apparente, avec parfois des crachats de sang ; · douleur aiguë dans la poitrine, qui peut s’accentuer en cas de respiration profonde ; · étourdissements ou sensations vertigineuses sévères ; · battements de cœur rapides ou irréguliers ; · douleur intense dans l’estomac. En cas de doute, consultez un médecin car certains de ces symptômes, comme la toux ou l’essoufflement, peuvent être pris à tort pour les signes d’une maladie moins sévère telle qu’une infection respiratoire (p.ex. un simple rhume). |
Embolie pulmonaire |
|
Symptômes apparaissant le plus souvent dans un seul œil : · perte immédiate de la vision ou vision trouble sans douleur pouvant évoluer vers une perte de la vision. |
Thrombose veineuse rétinienne (caillot sanguin dans l’œil) |
|
· Douleur, gêne, pression, lourdeur dans la poitrine ; · sensation d’oppression ou d’encombrement dans la poitrine, le bras ou sous le sternum ; · sensation de ballonnement, d’indigestion ou de suffocation ; · sensation de gêne dans le haut du corps irradiant vers le dos, la mâchoire, la gorge, le bras et l’estomac ; · transpiration, nausées, vomissements ou sensations vertigineuses ; · faiblesse, anxiété ou essoufflement extrêmes ; · battements de cœur rapides ou irréguliers. |
Crise cardiaque |
|
· Apparition soudaine d’une faiblesse ou d’un engourdissement au niveau du visage, d’un bras ou d’une jambe, en particulier d’un côté du corps ; · apparition soudaine d’une confusion, de difficultés à parler ou à comprendre ; · apparition soudaine de difficultés à voir d’un œil ou des deux yeux ; · apparition soudaine de difficultés à marcher, de sensations vertigineuses, d’une perte d’équilibre ou de coordination ; · maux de tête soudains, sévères ou prolongés, sans cause connue ; · perte de conscience ou évanouissement avec ou sans crise convulsive. Parfois, les symptômes de l’AVC peuvent être de courte durée, avec un rétablissement presque immédiat et complet, mais vous devez tout de même consulter un médecin de toute urgence car vous pourriez être exposée au risque d’un nouvel AVC. |
Accident vasculaire cérébral (AVC) |
|
· Gonflement et coloration légèrement bleutée d’une extrémité ; · douleur intense dans l’estomac (« abdomen aigu »). |
Caillots sanguins bloquant d’autres vaisseaux sanguins |
CAILLOTS SANGUINS DANS UNE VEINE
Que peut-il se passer si un caillot sanguin se forme dans une veine ?
· Un lien a été établi entre l’utilisation de contraceptifs hormonaux combinés et l’augmentation du risque de caillots sanguins dans les veines (thrombose veineuse). Cependant, ces effets indésirables sont rares. Le plus souvent, ils surviennent pendant la première année d’utilisation d’un contraceptif hormonal combiné.
· Lorsqu’un caillot sanguin se forme dans une veine d’une jambe ou d’un pied, il peut provoquer une thrombose veineuse profonde (TVP).
· Si le caillot sanguin migre de la jambe vers le poumon, il peut provoquer une embolie pulmonaire.
· Dans de très rares cas, un caillot peut se former dans une veine d’un autre organe, comme l’œil (thrombose veineuse rétinienne).
À quel moment le risque d’apparition d’un caillot sanguin dans une veine est-il le plus élevé ?
Le risque d’apparition d’un caillot sanguin dans une veine est maximal pendant la première année d’utilisation d’un contraceptif hormonal combiné pris pour la première fois. Le risque peut également être augmenté lorsque vous recommencez à prendre un contraceptif hormonal combiné (le même produit ou un produit différent) après une interruption de 4 semaines ou plus.
Après la première année, le risque diminue mais reste toujours légèrement plus élevé que si vous n’utilisiez pas de contraceptif hormonal combiné.
Lorsque vous arrêtez de prendre DROSPIRENONE/ETHINYLESTRADIOL VIATRIS, le risque d’apparition de caillot sanguin revient à la normale en quelques semaines.
Quel est le risque d’apparition d’un caillot sanguin ?
Le risque dépend de votre risque de base de TEV et du type de contraceptif hormonal combiné que vous prenez.
Le risque global de caillot sanguin dans une jambe ou un poumon (TVP ou EP) associé à DROSPIRENONE/ETHINYLESTRADIOL VIATRIS est faible.
· Sur 10 000 femmes qui n’utilisent aucun contraceptif hormonal combiné et qui ne sont pas enceintes, environ 2 développeront un caillot sanguin sur une période d’un an.
· Sur 10 000 femmes qui utilisent un contraceptif hormonal combiné contenant du lévonorgestrel, de la noréthistérone ou du norgestimate, environ 5 à 7 développeront un caillot sanguin sur une période d’un an.
· Sur 10 000 femmes qui utilisent un contraceptif hormonal combiné contenant de la drospirénone, comme DROSPIRENONE/ETHINYLESTRADIOL VIATRIS, environ 9 à 12 développeront un caillot sanguin sur une période d’un an.
· Le risque d’apparition d’un caillot sanguin variera selon vos antécédents médicaux personnels (voir « Facteurs augmentant le risque de caillot sanguin » ci-dessous).
|
Risque d’apparition d’un caillot sanguin sur une période d’un an |
|
|
Femmes qui n’utilisent pas de contraceptif hormonal combiné (pilule/patch/anneau) et qui ne sont pas enceintes |
Environ 2 femmes sur 10 000 |
|
Femmes qui utilisent une pilule contraceptive hormonale combinée contenant du lévonorgestrel, de la noréthistérone ou du norgestimate |
Environ 5 à 7 femmes sur 10 000 |
|
Femmes qui utilisent DROSPIRENONE/ETHINYLESTRADIOL VIATRIS |
Environ 9 à 12 femmes sur 10 000 |
Facteurs augmentant le risque de caillot sanguin dans une veine
Le risque de caillot sanguin associé à DROSPIRENONE/ETHINYLESTRADIOL VIATRIS est faible mais certaines situations peuvent augmenter ce risque. Le risque sera plus élevé :
· si vous avez un surpoids important (indice de masse corporelle [IMC] supérieur à 30 kg/m2) ;
· si l’un des membres de votre famille proche a eu un caillot sanguin dans une jambe, un poumon ou un autre organe à un âge relativement jeune (p. ex. avant l’âge de 50 ans). Si tel est le cas, vous pourriez être atteinte d’un trouble héréditaire de la coagulation sanguine ;
· si vous devez être opérée ou si vous êtes alitée pendant une période prolongée en raison d’une blessure ou d’une maladie, ou si votre jambe est immobilisée (p. ex. plâtre). Il pourra être nécessaire d’interrompre l’utilisation de DROSPIRENONE/ETHINYLESTRADIOL VIATRIS plusieurs semaines avant l’opération chirurgicale et/ou tant que votre mobilité est réduite. Si vous devez arrêter d’utiliser DROSPIRENONE/ETHINYLESTRADIOL VIATRIS, demandez à votre médecin à quel moment vous pourrez recommencer à l’utiliser ;
· avec l’âge (en particulier au-delà de 35 ans) ;
· si vous avez accouché dans les semaines précédentes.
Plus vous cumulez ces situations, plus le risque d’apparition d’un caillot sanguin augmente.
Les voyages en avion (de plus de 4 heures) peuvent augmenter temporairement le risque de caillot sanguin, en particulier si vous présentez déjà certains des autres facteurs listés.
Il est important de prévenir votre médecin si vous êtes concernée par l’une de ces situations, même si vous n’en êtes pas certaine. Votre médecin pourra décider qu’il est nécessaire d’arrêter le traitement par DROSPIRENONE/ETHINYLESTRADIOL VIATRIS.
Si l’une des situations ci-dessus évolue pendant la période où vous utilisez DROSPIRENONE/ ETHINYLESTRADIOL VIATRIS, par exemple si un membre de votre famille proche développe une thrombose sans raison connue ou si vous prenez beaucoup de poids, parlez-en à votre médecin.
CAILLOTS SANGUINS DANS UNE ARTÈRE
Que peut-il se passer si un caillot sanguin se forme dans une artère ?
Comme un caillot sanguin dans une veine, un caillot dans une artère peut provoquer de graves problèmes. Par exemple, il peut provoquer une crise cardiaque ou un accident vasculaire cérébral (AVC).
Facteurs augmentant le risque de caillot sanguin dans une artère
Il est important de noter que le risque de crise cardiaque ou d’AVC lié à l’utilisation de DROSPIRENONE/ETHINYLESTRADIOL VIATRIS est très faible mais peut augmenter :
· avec l’âge (au-delà de 35 ans) ;
· si vous fumez. Lors de l’utilisation d’un contraceptif hormonal combiné tel que DROSPIRENONE/ETHINYLESTRADIOL VIATRIS, il est conseillé d’arrêter de fumer. Si vous ne parvenez pas à arrêter de fumer et si vous êtes âgée de plus de 35 ans, votre médecin pourra vous conseiller d’utiliser une méthode de contraception différente ;
· si vous êtes en surpoids ;
· si vous avez une pression artérielle élevée ;
· si un membre de votre famille proche a déjà eu une crise cardiaque ou un AVC à un âge relativement jeune (avant l’âge de 50 ans). Si tel est le cas, le risque que vous ayez une crise cardiaque ou un AVC pourrait également être plus élevé ;
· si vous, ou un membre de votre famille proche, avez un taux de graisses élevé dans le sang (cholestérol ou triglycérides) ;
· si vous avez des migraines, en particulier des migraines avec aura ;
· si vous avez des problèmes cardiaques (maladie de la valve cardiaque, trouble du rythme appelé fibrillation auriculaire) ;
· si vous êtes diabétique.
Si vous cumulez plusieurs de ces situations ou si l’une d’entre elles est particulièrement sévère, le risque d’apparition d’un caillot sanguin peut être encore plus élevé.
Si l’une des situations ci-dessus évolue pendant la période où vous utilisez DROSPIRENONE/ ETHINYLESTRADIOL VIATRIS, par exemple si vous commencez à fumer, si un membre de votre famille proche développe une thrombose sans raison connue ou si vous prenez beaucoup de poids, parlez-en à votre médecin.
DROSPIRENONE/ETHINYLESTRADIOL VIATRIS 3 mg/0,03 mg, comprimé pelliculé et cancer
Le cancer du sein est plus fréquent chez les femmes qui prennent un contraceptif oral combiné. Il n'est cependant pas établi si cette différence est due au contraceptif oral combiné. En effet, il est possible que les femmes prenant un contraceptif oral combiné soient examinées plus souvent par leur médecin. Cette différence disparaît progressivement après l'arrêt du contraceptif oral combiné.
Il est important d'examiner régulièrement vos seins. En cas de survenue d'une grosseur suspecte, contactez votre médecin.
Dans de rares cas, des tumeurs bénignes du foie, et plus rarement encore des tumeurs malignes du foie ont été observées chez des femmes prenant un contraceptif oral. Consultez votre médecin si vous présentez subitement des maux de ventre intenses, un gonflement abdominal (qui peut résulter d’un agrandissement du foie) ou des saignements de l’estomac.
Troubles psychiatriques
Certaines femmes qui utilisent des contraceptifs hormonaux dont DROSPIRENONE/ ETHINYLESTRADIOL VIATRIS ont fait état d’une dépression ou d’un état dépressif. La dépression peut être grave et peut parfois donner lieu à des idées suicidaires. Si vous présentez des changements d’humeur et des symptômes dépressifs, sollicitez les conseils de votre médecin dès que possible.
Saignements entre les règles
Des saignements entre les règles, en dehors de la semaine d'interruption, peuvent survenir dans les premiers mois d'un traitement par DROSPIRENONE/ETHINYLESTRADIOL VIATRIS. Si ces saignements persistent plusieurs mois ou s'ils apparaissent au bout de plusieurs mois d'utilisation, votre médecin doit en rechercher la cause.
Que faire si vos règles ne surviennent pas pendant la période (semaine) sans traitement ?
Si vous avez pris correctement tous les comprimés, si vous n'avez pas eu de vomissements ou de diarrhées sévères et si vous n'avez pas pris d'autres médicaments, il est peu probable que vous soyez enceinte.
Si vous n'avez pas vos règles deux fois de suite, il se peut que vous soyez enceinte. Consultez immédiatement votre médecin. Ne commencez pas la plaquette suivante tant que vous n'êtes pas certaine de ne pas être enceinte.
Autres médicaments et DROSPIRENONE/ETHINYLESTRADIOL VIATRIS 3 mg/0,03 mg, comprimé pelliculé
|
Indiquez au médecin qui vous prescrit DROSPIRENONE/ETHINYLESTRADIOL VIATRIS 3 mg/ 0,03 mg, comprimé pelliculé si vous prenez, avez récemment pris ou pourriez prendre d'autres médicaments ou préparations à base de plantes. Indiquez également à tout autre médecin ou dentiste qui vous prescrira un autre médicament (ou à votre pharmacien) que vous utilisez DROSPIRENONE/ETHINYLESTRADIOL VIATRIS 3 mg/0,03 mg, comprimé pelliculé. Ils vous indiqueront si vous devez prendre des mesures contraceptives complémentaires (par exemple des préservatifs) et si nécessaire, pendant quelle durée. |
· Certains médicaments ont une influence sur les taux plasmatiques de DROSPIRENONE/ ETHINYLESTRADIOL VIATRIS 3 mg/0,03 mg, comprimé pelliculé et peuvent diminuer son efficacité contraceptive ou peuvent provoquer des saignements entre les règles, tels que les médicaments traitant :
o l'épilepsie (par exemple les barbituriques, la primidone, la phénytoïne, la carbamazépine, et l'oxcarbazépine, le felbamate, le topiramate),
o la tuberculose (par exemple la rifampicine),
o les infections par le VIH et le VHC (médicaments appelés inhibiteurs des protéases et inhibiteurs non nucléosides de la transcriptase inverse comme le ritonavir, la névirapine, l’éfavirenz)
o les infections fongiques (griséofulvine ou kétoconazole),
o l’arthrite, l’arthrose (étoricoxib),
o l’hypertension artérielle dans les vaisseaux sanguins du poumon (bosentan),
o les médicaments à base de millepertuis.
Si vous prenez un des médicaments listés ci-dessus avec DROSPIRENONE/ETHINYLESTRADIOL VIATRIS, vous devez prendre des mesures contraceptives complémentaires (par exemple, préservatifs) pendant le traitement et les 28 jours qui suivent.
· DROSPIRENONE/ETHINYLESTRADIOL VIATRIS 3 mg/0,03 mg, comprimé pelliculé peut influencer l'effet d'autres médicaments tels que :
o les médicaments contenant de la ciclosporine,
o la lamotrigine (un anti-épileptique) ce qui peut entraîner une augmentation de la fréquence des crises d'épilepsie,
o la théophylline (utilisée dans le traitement de problèmes respiratoires),
o la tizanidine (utilisée dans le traitement des douleurs musculaires et/ou des crampes musculaires).
N’utilisez pas DROSPIRENONE / ETHINYLESTRADIOL VIATRIS si vous avez l'hépatite C et prenez des médicaments contenant ombitasvir/paritaprevir/ritonavir, dasabuvir, glécaprévir / pibrentasvir ou sofosbuvir/velpatasvir/voxilaprévir car ces produits pourraient entraîner des élévations aux tests sanguins de la fonction hépatique (élévations de l'enzyme hépatique ALAT).
Votre médecin vous prescrira un autre type de contraceptif avant le début du traitement avec ces médicaments.
DROSPIRENONE / ETHINYLESTRADIOL VIATRIS peut être redémarré environ 2 semaines après la fin de ce traitement. Voir la rubrique « Ne prenez jamais DROSPIRENONE / ETHINYLESTRADIOL VIATRIS 3 mg/0,03 mg, comprimé pelliculé ».
Examens biologiques
Si vous devez effectuer un examen sanguin, informez votre médecin ou l'équipe du laboratoire que vous prenez la pilule, car les contraceptifs hormonaux peuvent modifier les résultats de certains examens.
DROSPIRENONE/ETHINYLESTRADIOL VIATRIS 3 mg/0,03 mg, comprimé pelliculé avec des aliments et boissons
DROSPIRENONE/ETHINYLESTRADIOL VIATRIS 3 mg/0,03 mg, comprimé pelliculé peut être pris avec ou sans aliments, avec un peu d’eau si nécessaire.
Grossesse
En cas de grossesse, vous ne devez pas prendre DROSPIRENONE/ETHINYLESTRADIOL VIATRIS 3 mg/0,03 mg, comprimé pelliculé. Si une grossesse survient sous DROSPIRENONE/ ETHINYLESTRADIOL VIATRIS 3 mg/0,03 mg, comprimé pelliculé arrêtez immédiatement la prise du contraceptif et consultez votre médecin.
Si vous désirez être enceinte, vous pouvez arrêter de prendre DROSPIRENONE/ ETHINYLESTRADIOL VIATRIS 3 mg/0,03 mg, comprimé pelliculé à tout moment (voir rubrique « Si vous souhaitez arrêter de prendre DROSPIRENONE/ETHINYLESTRADIOL VIATRIS 3 mg/0,03 mg, comprimé pelliculé »).
Demandez conseil à votre médecin ou à votre pharmacien avant de prendre tout médicament.
Allaitement
En cas d'allaitement, l'utilisation de DROSPIRENONE/ETHINYLESTRADIOL VIATRIS 3 mg/0,03 mg, comprimé pelliculé est en général déconseillée. Consultez votre médecin si vous désirez prendre un contraceptif oral pendant l'allaitement.
Demandez conseil à votre médecin ou à votre pharmacien avant de prendre tout médicament.
Conduite de véhicules et utilisation de machines
Aucun effet sur l'aptitude à conduire des véhicules ou à utiliser des machines n'a été observé avec DROSPIRENONE/ETHINYLESTRADIOL VIATRIS 3 mg/0,03 mg, comprimé pelliculé.
DROSPIRENONE/ETHINYLESTRADIOL VIATRIS 3 mg/0,03 mg, comprimé pelliculé contient du lactose.
Si votre médecin vous a informé(e) d’une intolérance à certains sucres, contactez-le avant de prendre ce médicament.
3. COMMENT PRENDRE DROSPIRENONE/ETHINYLESTRADIOL VIATRIS 3 mg/ 0,03 mg, comprimé pelliculé ?
Prenez un comprimé de DROSPIRENONE/ETHINYLESTRADIOL VIATRIS 3 mg/0,03 mg, comprimé pelliculé chaque jour, éventuellement avec un peu d'eau. Vous pouvez prendre le comprimé au cours ou en dehors des repas. Prenez votre comprimé chaque jour environ à la même heure.
La plaquette contient 21 comprimés. Au-dessus de chaque comprimé est imprimé le jour de la semaine où vous devez le prendre. Si, par exemple, vous commencez à prendre DROSPIRENONE/ ETHINYLESTRADIOL VIATRIS 3 mg/0,03 mg, comprimé pelliculé un mercredi, prenez le comprimé au-dessus duquel est inscrit « Mer ». Suivez la direction de la flèche indiquée sur la plaquette jusqu'à ce que vous ayez pris les 21 comprimés.
Ne prenez pas de comprimés pendant les 7 jours suivants. Pendant ces 7 jours sans prise de comprimé (appelée période d'arrêt) vos règles devraient commencer. Elles sont appelées « hémorragies de privation » et commencent en général 2 à 3 jours après la prise du dernier comprimé de DROSPIRENONE/ETHINYLESTRADIOL VIATRIS 3 mg/0,03 mg, comprimé pelliculé.
Le 8ème jour après la prise du dernier comprimé de la plaquette de DROSPIRENONE/ ETHINYLESTRADIOL VIATRIS 3 mg/0,03 mg, comprimé pelliculé (c'est-à-dire après la période de 7 jours d'interruption), commencez la plaquette suivante, même si l'hémorragie de privation n'est pas terminée. Ceci signifie que vous commencerez chaque nouvelle plaquette le même jour de la semaine et vos règles surviendront à peu près le même jour, tous les mois.
Si vous utilisez DROSPIRENONE/ETHINYLESTRADIOL VIATRIS 3 mg/0,03 mg, comprimé pelliculé de cette façon, vous êtes protégée d'une grossesse y compris pendant la période de 7 jours où vous ne prenez pas de comprimés.
Quand devez-vous commencer la première plaquette ?
Si vous n'avez pas pris de contraception hormonale durant le mois précédent :
· Commencez DROSPIRENONE/ETHINYLESTRADIOL VIATRIS 3 mg/0,03 mg, comprimé pelliculé le 1er jour de votre cycle (c'est-à-dire, le 1er jour de vos règles). Si vous commencez DROSPIRENONE/ETHINYLESTRADIOL VIATRIS 3 mg/0,03 mg, comprimé pelliculé le 1er jour de vos règles, vous êtes immédiatement protégée d'une grossesse. Vous pouvez également commencer DROSPIRENONE/ETHINYLESTRADIOL VIATRIS 3 mg/0,03 mg, comprimé pelliculé entre le 2ème et le 5ème jour de votre cycle, mais vous devez alors utiliser une méthode contraceptive complémentaire (par exemple un préservatif) pendant les 7 premiers jours.
Si vous preniez auparavant un contraceptif estroprogestatif, un anneau vaginal ou un patch contraceptif combiné :
· Vous devez commencer la prise de DROSPIRENONE/ETHINYLESTRADIOL VIATRIS 3 mg/ 0,03 mg, comprimé pelliculé de préférence le lendemain de la prise du dernier comprimé actif (dernier comprimé contenant les substances actives) de la pilule précédente, ou au plus tard le jour qui suit la période habituelle d'arrêt de prise de votre contraception précédente (ou après la prise du dernier comprimé inactif de votre contraception précédente).
Si vous utilisiez auparavant un anneau vaginal ou un patch contraceptif combiné vous devez commencer à prendre DROSPIRENONE/ETHINYLESTRADIOL VIATRIS de préférence le jour du retrait, et au plus tard le jour prévu de la prochaine application.
Si vous utilisiez une méthode progestative seule (pilule progestative, injection, implant ou un système intra-utérin délivrant un progestatif (SIU)) :
· Si vous utilisiez une pilule progestative, vous pouvez commencer DROSPIRENONE/ ETHINYLESTRADIOL VIATRIS 3 mg/0,03 mg, comprimé pelliculé à tout moment du cycle, le lendemain de l'arrêt de la pilule progestative.
· Si vous utilisiez un implant ou un SIU, vous devez commencer DROSPIRENONE/ ETHINYLESTRADIOL VIATRIS 3 mg/0,03 mg, comprimé pelliculé le jour du retrait.
· Si vous utilisiez un contraceptif injectable, débutez DROSPIRENONE/ETHINYLESTRADIOL VIATRIS 3 mg/0,03 mg, comprimé pelliculé le jour prévu pour la nouvelle injection.
Cependant, quelle que soit la méthode précédente, vous devez utiliser des précautions complémentaires (par exemple un préservatif) pendant les 7 premiers jours de prise de DROSPIRENONE/ETHINYLESTRADIOL VIATRIS 3 mg/0,03 mg, comprimé pelliculé.
Après une fausse couche ou l’interruption de votre grossesse :
· Suivez les conseils de votre médecin.
Après un accouchement :
· Vous pouvez commencer DROSPIRENONE/ETHINYLESTRADIOL VIATRIS 3 mg/0,03 mg, comprimé pelliculé entre le 21e et le 28e jour après l'accouchement. Si vous commencez après le 28ème jour, vous devez utiliser une contraception barrière complémentaire (par exemple un préservatif) pendant les 7 premiers jours d'utilisation de DROSPIRENONE/ETHINYLESTRADIOL VIATRIS 3 mg/0,03 mg, comprimé pelliculé.
Si, après l'accouchement, vous avez eu un rapport sexuel avant de prendre DROSPIRENONE/ ETHINYLESTRADIOL VIATRIS 3 mg/0,03 mg, comprimé pelliculé vous devez vous assurer que vous n'êtes pas enceinte ou attendre les prochaines règles avant de commencer DROSPIRENONE/ ETHINYLESTRADIOL VIATRIS 3 mg/0,03 mg, comprimé pelliculé.
Si vous allaitez et que vous souhaitez (re)commencer DROSPIRENONE/ETHINYLESTRADIOL VIATRIS 3 mg/0,03 mg, comprimé pelliculé après un accouchement : lire la rubrique « Allaitement ».
Contactez votre médecin si vous ne savez pas quand démarrer votre contraception.
Si vous avez pris plus de DROSPIRENONE/ETHINYLESTRADIOL VIATRIS 3 mg/0,03 mg, comprimé pelliculé que vous n’auriez dû :
Aucune conséquence grave n'a été rapportée suite à un surdosage de DROSPIRENONE/ ETHINYLESTRADIOL VIATRIS 3 mg/0,03 mg, comprimé pelliculé.
Si vous prenez plusieurs comprimés en une fois, les symptômes susceptibles d’apparaître sont des nausées, des vomissements ou des saignements vaginaux. Ces saignements peuvent apparaître même chez les filles qui n’ont pas encore de règles et qui auraient accidentellement pris ce médicament.
Si vous avez pris plus de DROSPIRENONE/ETHINYLESTRADIOL VIATRIS 3 mg/0,03 mg, comprimé pelliculé que vous n'auriez dû, ou découvrez qu'un enfant a pris des comprimés, consultez immédiatement votre médecin ou votre pharmacien.
Si vous oubliez de prendre DROSPIRENONE/ETHINYLESTRADIOL VIATRIS 3 mg/0,03 mg, comprimé pelliculé :
· Si l'oubli d'un comprimé est constaté dans les 12 heures qui suivent l'heure habituelle de la prise, l'effet contraceptif n'est pas diminué. Prenez immédiatement le comprimé oublié, et poursuivez le traitement normalement en prenant le comprimé suivant à l'heure habituelle.
· Si l'oubli d'un comprimé est constaté plus de 12 heures après l'heure habituelle de la prise, il existe un risque de grossesse. Plus le nombre de comprimés oubliés est élevé, plus le risque de diminution de l’effet contraceptif de DROSPIRENONE/ETHINYLESTRADIOL VIATRIS 3 mg/ 0,03 mg, comprimé pelliculé est important.
Le risque de grossesse est particulièrement important si vous oubliez de prendre des comprimés au début ou à la fin de la plaquette. Vous devez donc respecter les recommandations énoncées ci-après (reportez-vous également au diagramme).
Oubli de plus d'un comprimé de la plaquette :
Consultez votre médecin.
Oubli d'un comprimé en semaine 1 :
Prenez le comprimé oublié dès que vous constatez l'oubli, même si cela implique la prise de deux comprimés en même temps. Prenez les comprimés suivants à l'heure habituelle et utilisez des précautions complémentaires les 7 jours suivants, par exemple, un préservatif. Si des rapports sexuels ont eu lieu au cours des 7 jours précédant l'oubli, vous devez contacter votre médecin car il y a un risque de grossesse.
Oubli d'un comprimé en semaine 2 :
Prenez le comprimé oublié dès que vous constatez l’oubli, même si cela implique la prise de deux comprimés en même temps. Prenez les comprimés suivants à l'heure habituelle. L'efficacité contraceptive n'est pas diminuée, et aucune mesure contraceptive supplémentaire n'est nécessaire.
Oubli d'un comprimé en semaine 3 :
Vous pouvez choisir l'une de ces deux possibilités :
1. Prenez le comprimé oublié dès que vous constatez l’oubli, même si cela implique la prise de deux comprimés en même temps. Prenez les comprimés suivants à l'heure habituelle. Commencer la plaquette suivante dès la fin de la plaquette précédente, c'est-à-dire, sans arrêt entre deux plaquettes.
Il est fort probable que vous ayez vos règles à la fin de la seconde plaquette mais vous pouvez aussi présenter des saignements légers ou similaires à des règles au cours de la seconde plaquette.
2. Vous pouvez également arrêter immédiatement de prendre les comprimés de la plaquette en cours et passer directement à la période d'arrêt de 7 jours (incluant les jours où vous avez oublié vos comprimés, notez le jour de votre oubli). Si vous voulez commencer une nouvelle plaquette le jour habituel de votre première prise, raccourcissez la période d'arrêt à moins de 7 jours.
Si vous suivez correctement l'une ou l'autre de ces deux recommandations, vous êtes protégée d'un risque de grossesse.
Si vous avez oublié de prendre des comprimés d'une plaquette et n'avez pas eu l'hémorragie de privation (règles) prévue au cours du premier intervalle normal sans comprimés, il se peut que vous soyez enceinte.
Vous devez consulter votre médecin avant de commencer la plaquette suivante.
Le schéma ci-après décrit comment procéder si vous avez oublié de prendre un comprimé :

Que faire en cas de vomissements ou de diarrhées sévères ?
Si vous vomissez dans les 3 ou 4 heures qui suivent la prise d'un comprimé ou si vous avez une diarrhée sévère, il est possible que les substances actives présentes dans la pilule ne soient pas complètement absorbées par votre organisme. Dans ce cas, vous devez utiliser une méthode de contraception complémentaire (par exemple préservatifs) pour éviter une grossesse. La situation est identique à un oubli de comprimé.
Après des vomissements ou une diarrhée, prenez un autre comprimé d'une plaquette de réserve dès que possible et si possible dans les 12 heures qui suivent l’heure habituelle de prise.
Si ce n’est pas possible ou si plus de 12 heures se sont écoulées, les mêmes consignes que celles données pour les oublis de comprimés s'appliquent. Reportez-vous au paragraphe « Si vous oubliez de prendre DROSPIRENONE/ETHINYLESTRADIOL VIATRIS 3 mg/0,03 mg, comprimé pelliculé ».
Ce que vous devez savoir pour retarder vos règles :
Même si ce n'est pas recommandé, vous pouvez retarder vos règles en commençant une nouvelle plaquette de DROSPIRENONE/ETHINYLESTRADIOL VIATRIS 3 mg/0,03 mg, comprimé pelliculé sans respecter l'intervalle libre de 7 jours jusqu'à la fin de la seconde plaquette. Il peut se produire des saignements légers ou similaires à des règles au cours de la prise de cette seconde plaquette. Après la fin de la seconde plaquette, respecter l'intervalle libre habituel de 7 jours avant de commencer la plaquette suivante.
Demandez conseil à votre médecin avant de décider de retarder vos règles.
Ce que vous devez savoir pour décaler le 1er jour des règles :
Si vous prenez les comprimés comme indiqué dans cette notice, vos règles (hémorragie de privation) surviennent au cours de l’intervalle libre (toujours le même jour).
Si vous devez changer ce jour, raccourcissez la durée de l'intervalle libre (mais ne le rallongez jamais – 7 jours est le maximum !). Par exemple, si votre période d’intervalle commence habituellement le vendredi, et que vous désirez décaler ce jour au mardi (3 jours plus tôt) vous devez commencer une nouvelle plaquette 3 jours plus tôt que d'habitude. Si la période d'arrêt est très courte (par exemple 3 jours ou moins), il est possible que vous n'ayez pas d'hémorragie de privation pendant cette période d'arrêt. Des saignements légers ou similaires à des règles peuvent survenir.
Si vous avez des doutes sur la façon de procéder, demandez conseil à votre médecin.
Si vous arrêtez de prendre DROSPIRENONE/ETHINYLESTRADIOL VIATRIS 3 mg/0,03 mg, comprimé pelliculé :
Vous pouvez arrêter DROSPIRENONE/ETHINYLESTRADIOL VIATRIS 3 mg/0,03 mg, comprimé pelliculé quand vous le souhaitez. Si vous ne souhaitez pas être enceinte, demandez à votre médecin de vous conseiller d'autres méthodes contraceptives fiables.
Si vous souhaitez être enceinte, cessez de prendre DROSPIRENONE/ETHINYLESTRADIOL VIATRIS 3 mg/0,03 mg, comprimé pelliculé et attendez votre prochain cycle menstruel avant d’essayer de tomber enceinte. Vous serez en mesure de prévoir plus facilement la date d’accouchement prévue.
Si vous avez d'autres questions sur l'utilisation de ce médicament, consultez votre médecin ou votre pharmacien.
4. QUELS SONT LES EFFETS INDESIRABLES EVENTUELS ?
Si vous ressentez un quelconque effet indésirable, en particulier si l’effet est sévère et persistant, ou si vous remarquez une modification de votre état de santé qui pourrait selon vous être due à DROSPIRENONE/ETHINYLESTRADIOL VIATRIS, informez-en votre médecin.
Il existe une augmentation du risque de caillots sanguins dans les veines (thrombo-embolie veineuse [TEV]) ou dans les artères (thrombo-embolie artérielle [TEA]) chez toutes les femmes qui prennent des contraceptifs hormonaux combinés. Pour plus de précisions sur les différents risques associés à la prise de contraceptifs hormonaux combinés, reportez-vous à la rubrique 2, « Quelles sont les informations à connaître avant de prendre DROSPIRENONE/ETHINYLESTRADIOL VIATRIS 3 mg/0,03 mg, comprimé pelliculé ? ».
Les effets indésirables suivants ont été reliés à l’utilisation de DROSPIRENONE/ ETHINYLESTRADIOL VIATRIS 3 mg/0,03 mg, comprimé pelliculé :
Effets indésirables fréquents (observés chez 1 à 10 utilisatrices sur 100) :
· troubles menstruels, saignements entre les règles, douleur mammaire, sensibilité mammaire ;
· céphalées, humeur dépressive ;
· migraine ;
· nausées ;
· pertes vaginales blanchâtres et épaisses et infections vaginales.
Effets indésirables peu fréquents (observés chez 1 à 10 utilisatrices sur 1000) :
· augmentation du volume des seins, modification de la libido (désir sexuel) ;
· augmentation ou diminution de la pression artérielle ;
· vomissements, diarrhée ;
· acné, éruptions cutanées (rash), démangeaisons sévères, chute des cheveux (alopécie) ;
· infections du vagin ;
· rétention d’eau, variation du poids.
Effets indésirables rares (observés chez 1 à 10 utilisatrices sur 10 000) :
· réactions allergiques (hypersensibilité), asthme ;
· écoulement des seins ;
· perte de l’audition ;
· érythème noueux (caractérisé par des nodules cutanés rougeâtres et douloureux) ou érythème polymorphe (caractérisé par une éruption cutanée avec lésions ou rougeurs en forme de "cible") ;
· caillots sanguins dans une veine ou une artère, par exemple :
o dans une jambe ou un pied (thrombose veineuse profonde, TVP),
o dans un poumon (embolie pulmonaire, EP),
o crise cardiaque,
o accident vasculaire cérébral (AVC),
o mini-AVC ou symptômes temporaires de type AVC, connus sous le nom d’accident ischémique transitoire (AIT),
o caillots sanguins dans le foie, l’estomac/l’intestin, les reins ou un œil.
Le risque d’apparition d’un caillot sanguin peut être plus élevé si vous présentez certains autres facteurs qui augmentent ce risque (voir rubrique 2 pour plus d’informations sur les facteurs augmentant le risque de caillots sanguins et les symptômes d’un caillot sanguin).
Contactez immédiatement un médecin si vous ressentez l'un des symptômes suivants d’angio-œdème : gonflement du visage, de la langue et/ou de la gorge et/ou difficulté à avaler ou urticaire pouvant entraîner des difficultés respiratoires (voir également la rubrique « Avertissements et précautions »).
Déclaration des effets secondaires
Si vous ressentez un quelconque effet indésirable, parlez-en à votre médecin, votre pharmacien ou à votre infirmier/ère. Ceci s’applique aussi à tout effet indésirable qui ne serait pas mentionné dans cette notice. Vous pouvez également déclarer les effets indésirables directement via le système national de déclaration : Agence nationale de sécurité du médicament et des produits de santé (ANSM) et réseau des Centres Régionaux de Pharmacovigilance - Site internet : https://signalement.social-sante.gouv.fr/.
En signalant les effets indésirables, vous contribuez à fournir davantage d’informations sur la sécurité du médicament.
5. COMMENT CONSERVER DROSPIRENONE/ETHINYLESTRADIOL VIATRIS 3 mg/0,03 mg, comprimé pelliculé ?
Tenir ce médicament hors de la vue et de la portée des enfants.
Pas de précautions particulières de conservation.
N’utilisez pas ce médicament après la date de péremption indiquée sur la boîte après « Ne pas utiliser après » ou « EXP ». La date de péremption fait référence au dernier jour de ce mois.
Ne jetez aucun médicament au tout-à-l’égout ou avec les ordures ménagères. Demandez à votre pharmacien d’éliminer les médicaments que vous n’utilisez plus. Ces mesures contribueront à protéger l’environnement.
6. CONTENU DE L’EMBALLAGE ET AUTRES INFORMATIONS
Ce que contient DROSPIRENONE/ETHINYLESTRADIOL VIATRIS 3 mg/0,03 mg, comprimé pelliculé
· Les substances actives sont :
Ethinylestradiol (0,03 mg) et drospirénone (3 mg).
· Les autres composants sont :
Noyau :
lactose monohydraté, amidon de maïs, amidon de maïs prégélatinisé, crospovidone, povidone, polysorbate 80, stéarate de magnésium.
Pelliculage :
alcool polyvinylique partiellement hydrolysé, dioxyde de titane (E171), macrogol, talc, oxyde de fer jaune (E172).
Comprimé pelliculé jaune et rond.
DROSPIRENONE/ETHINYLESTRADIOL VIATRIS 3 mg/0,03 mg, comprimé pelliculé est disponible en boîtes de 1, 2, 3, 6 et 13 plaquettes de 21 comprimés.
Toutes les présentations peuvent ne pas être commercialisées.
Titulaire de l’autorisation de mise sur le marché
15 rue de Vanves
92100 Boulogne-Billancourt
Exploitant de l’autorisation de mise sur le marché
1 RUE DE TURIN
69007 LYON
POL. IND. NAVATEJERA
C/ LA VALLINA S/N
24193 – VILLAQUILAMBRE LEON
ESPAGNE
Noms du médicament dans les Etats membres de l'Espace Economique Européen
Ce médicament est autorisé dans les Etats membres de l'Espace Economique Européen sous les noms suivants : Conformément à la réglementation en vigueur.
[À compléter ultérieurement par le titulaire]
La dernière date à laquelle cette notice a été révisée est :
[à compléter ultérieurement par le titulaire]
< {MM/AAAA}>< {mois AAAA}.>
Des informations détaillées sur ce médicament sont disponibles sur le site Internet de l’ANSM (France).